| Автор | Сообщение |
|
RomaRio08
|
доброго времени суток, сообщество. мир вашему дому!
прошу помощи в оживлении аппарата. прибыл с формулировкой Не работает. при включении выдавал горизонтальную дергающуюся полосу.
шасси L04E.AA
проц TDA12020H1/N1B10
флешь- 24C16WP
бп- TEA1620P; TEA1506T
тдкс- E100521
hot- BU2525DX
кадр- на транзисторах, D600K & B631K
ВУ- TDA6108JF
в кадровой обнаружены и заменены 3 из 4 оборванный смд-резисторов по 1 ому, заменены с десяток электролитов в строке, кадре и бп (обрывы, высокий esr). сперва включаться не хотел упорно, после пропайки дежурного и силового бп запуск стабильный. основной бп выдает -16, +15.7в. Vbat 130.9в
выхода с тдкс +9, -12, +200 примерно соответствует.
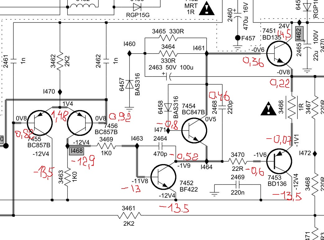
накал кина светится, но экран черный и через время вырубается бп. светодиод на морде отмыргивает 3 (проблемы с кадром), потом 5 (+5v protection), и потом 1 раз (X-Ray ) при этом катушка кадровой потрескивает, как в рабочем режиме, строчка шелестит при запуске. питание с тдкс-а вместо 24в по схеме составляет 14в. в схеме указан кондер 2465 22мкф 100в, на деле стоял 100мкф 10в. он был полудохлый. и не заметно, чтоб его когда-то меняли, (странно, на нем висит 14в)
прилагаю эпюры из мануала и реальные. отличие только в размахе всплесков, соответствующие 24в по схеме и 14в в реале
пробовал разные прошивки, скачанные с данного ресурса-результат тот же, но светодиод потом выдает разные коды ошибок
кадровую проверил полностью все детали, цепи X-rey , по сути физически не распаяны, только конденсатор один есть и диод, целые. цепочку Vguard так же проверил. на 97 ноге проца напряжение не выше 3.9в (1.9в, если конкретно)
что я упустил?
| .png |
| Описание: |
|
| Размер файла: |
299.72 КБ |
| Просмотрено: |
143 раз(а) |

|
|
|
валентин-сибиряк
Фанат форума
Сообщения: 9040
|
Если выгорели омные резюки,то транзисторы тоже крякнули .
Кадровая в нём дебильная. |
|
|
RomaRio08
|
насчет дебильности-да, соглашусь.
но при крякнутых транзисторах не были бы такие идеальные осциллограммы. да и резисторы сгорели бы заново. я так думаю... |
|
валентин-сибиряк
Фанат форума
Сообщения: 9040
|
| RomaRio08, Ты лучше напруги покажи на ножках транзисторов,особенно выходных.. |
|
|
RomaRio08
|
| эпюры или мультиком померять? |
|
валентин-сибиряк
Фанат форума
Сообщения: 9040
|
|
|
RomaRio08
|
не получается добавить файл. виснет все нафиг
| .png |
| Описание: |
|
| Размер файла: |
411.7 КБ |
| Просмотрено: |
159 раз(а) |

|
|
|
|
RomaRio08
|
| осциллограммы VDRA и VDRB соответствуют сервисмануальным f460, f461 до микрометра |
|
валентин-сибиряк
Фанат форума
Сообщения: 9040
|
| RomaRio08, Всё идеально.А фото полосы можешь показать? |
|
|
RomaRio08
|
полоса была ДО моего вмешательства. сейчас просто черный экран. в момент выключения бп экран вспыхивает белым. если накрутить ускоряющее, то ожидаемо экран засвечивается с ЛОХами. мне кажется, строка и кадр работают как положено (по звукам). а вот почему проц вырубает и не дает картинку...
проверил все питальники проца (1.8, 3.3, 5, 8). на всех ногах присутствуют. |
|
валентин-сибиряк
Фанат форума
Сообщения: 9040
|
| RomaRio08, а предистория,как он показывал,известна?Похоже на кин или неисправность схемы автобаланса. |
|
|
RomaRio08
|
валентин-сибиряк, а почему тогда светодиод ошибками моргает? 3, 5 и 1 раз, хотя ни с одной из этих цепей проблем не вижу.
спасибо тебе за попытки помочь! |
|
валентин-сибиряк
Фанат форума
Сообщения: 9040
|
| RomaRio08, пока на эти мигалки не смотри.У этого ящика проблемы с кадровой,именно кондёр 2465 и с установкой ускоряющего. |
|
|
RomaRio08
|
валентин-сибиряк, лошара я, миконтара.... высыпал старые кондеры, и увидел, что старый кондер 2465 стоял не 100х10 а 10х100... чет недоглядел. поставил кондер, какой положено и аппарат включился и дал картинку. напряжение на 2465 теперь 23 с копейками вольт.
мда. вот так из-за невнимательности можно найти себе кучку геморроя на ровном месте.
еще раз спасибо за помощь! |
|
валентин-сибиряк
Фанат форума
Сообщения: 9040
|
|
redish
Завсегдатай
Сообщения: 335
|
| опа, прикольно! А кондер на 10 вольт, что не хлопнул? |
|
|
RomaRio08
|
| и не грелся, даже емкость не потерял... на нем, повторюсь, 14в было |
|