| Автор | Сообщение |
|
ДмитрийНк
|
Всем доброго времени. В телевизорах я новичек, занимаюсь ноутбуками на досуге, но пришлось залезть после того как у родственников полетел Samsung ue40eh5307k.
Блок питания BN-00498A, сгорел предохранитель, пробило в обвязке шим SPC7011F(на плате icp801s) - мосфет TF11S60 (QP801S) и диод маркировка NUR460 (DP808).
Поменял шимку, вместо TF11S60 поставил p14nk60zfp(сказали аналог мощнее), диод был NUR460 продали MUR460 возможно это одно и тоже меня не предупредили, давали по бумажке.
Включаю телевизор на короткие от минуты до 5 интервалами проверяю температура, все нормально. Оставляю включенным тестирую, через приблизительно 30 минут щелчок и все выгорает в том же исполнении.
Меняю мосфет на 12N60(его я тоже взял вроде как аналог, по даташиту предыдущий отличался, грешил на него), диод опять MUR460 ставлю. Включаю опять ~30минут и все так же горит.
Кондеры прозванивал не пробитые, подскажите куда копнуть надо, все же предполагаю, что какой то кондер так шутит, но наверняка кто то сталкивался с конкретным случаем. |
|
|
ДмитрийНк
|
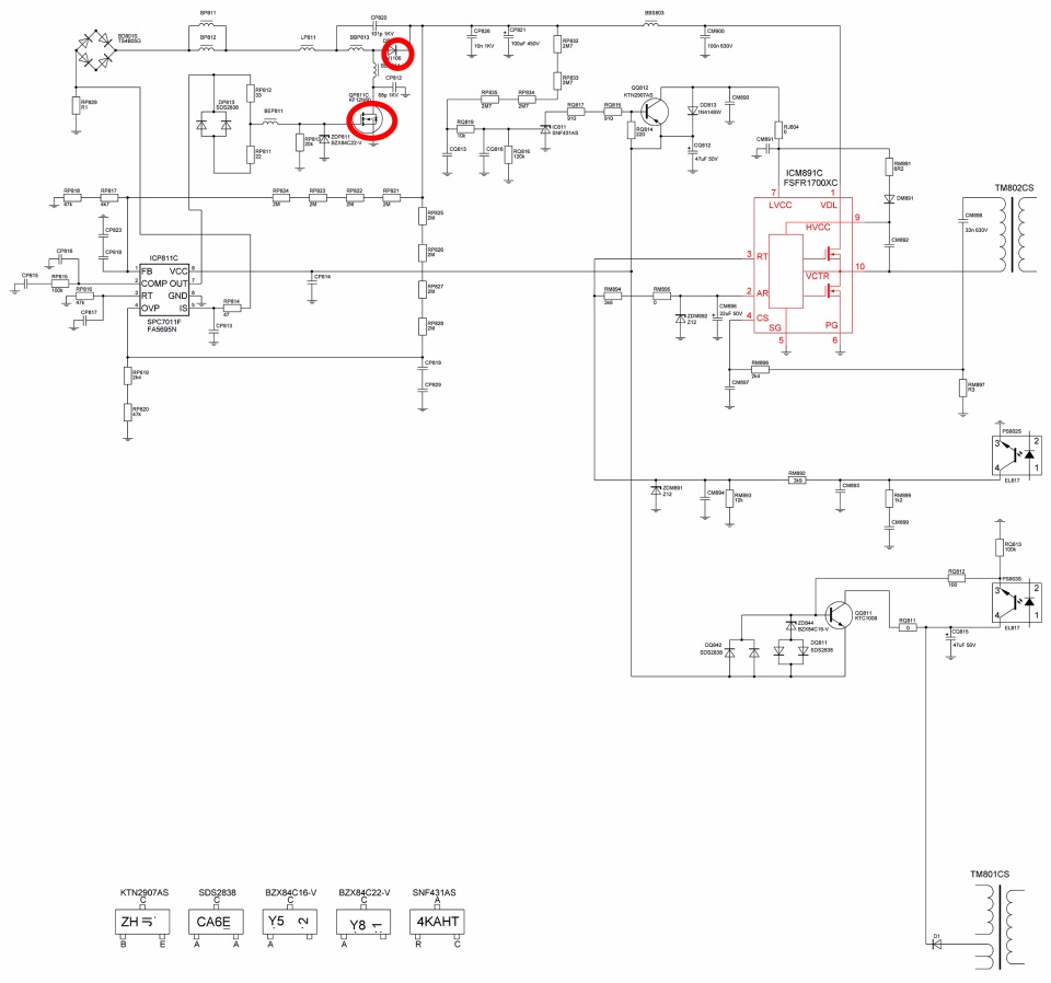
Нашел кусок схемы по смыслу похожая, обвел те детали которые пробивает..
9f6f5c9b7686.jpg 95.53 КБ Скачано: 587 раз(а)
|
|
|
ДмитрийНк
|
Всем доброго времени. Свой телевизор LCD LED Samsung ue40eh5307k. Блок питания BN-00498A, Материнка BN41-01812
Блок питания> сгорел предохранитель, пробило в обвязке шим SPC7011F(на плате icp801s) - мосфет TF11S60 (QP801S) и диод маркировка NUR460 (DP808).
Поменял шимку, вместо TF11S60 поставил p14nk60zfp(сказали аналог мощнее), диод был NUR460 продали MUR460 возможно это одно и тоже меня не предупредили, давали по бумажке.
Включаю телевизор на короткие от минуты до 5 интервалами проверяю температура, все нормально. Оставляю включенным тестирую, через приблизительно 30 минут щелчок и все выгорает в том же исполнении.
Меняю мосфет на 12N60(его я тоже взял вроде как аналог, по даташиту предыдущий отличался, грешил на него), диод опять MUR460 ставлю. Включаю опять ~30минут и все так же горит.
Кондеры прозванивал не пробитые, подскажите куда копнуть надо, все же предполагаю, что какой то кондер так шутит, но наверняка кто то сталкивался с конкретным случаем.
Прилагаю кусок похожей схемы с обведенными проблемными деталями

|
|
semvictor
Фанат форума
Сообщения: 3098
|
ДмитрийНк,У тебя еще есть мосфеты и диоды!Жги дальше, не выясняя причин!  |
|
|
ДмитрийНк
|
| Так и пришел за выяснением причины сюда, сам ноутбуками занимаюсь в телевизоре впервые пришлось побывать. |
|
semvictor
Фанат форума
Сообщения: 3098
|
| ДмитрийНк, Шим то поменяй-точно из-за нее всё вылетает...И обвязку ее проверь тщательною |
|
|
ДмитрийНк
|
| Написал же что шим менял первый раз. |
|
Yuritsh
Фанат форума
Сообщения: 18498
|
| ДмитрийНк писал: | | сам ноутбуками занимаюсь | А что, в ноутбуках БП чем-то отличаются? Или ты их не ремонтируешь? |
|
|
ДмитрийНк
|
| Смысла ремонтировать блоки питания ноутбука равны нулю или даже в минус- это даже не считая эстетические последствия. |
|
serega-64
Старший модератор
Сообщения: 10180
|
ДмитрийНк, | Цитата: | | Смысла ремонтировать блоки питания ноутбука равны нулю или даже в минус- это даже не считая эстетические последствия. |
Утверждение полного дилетанта! Ты их, похоже, даже и не пробовал ремонтить. |
|
|
ДмитрийНк
|
Если нечем больше заняться то я никого не пытаюсь переубедить. Подтверждаю, что я их не пытался ремонтировать, так как новый стоит 700-1300р. и никому коцаные блоки не нужны, или копаться с ним за 100р. что бы выгодно было клиенту.
ДОБАВЛЕНО 11/10/2016 21:07
Понятно, тему перенесли. Надеюсь придется так же получить помощь кому нибудь из особо "умных" и он будет так же по сути пафосно послан. Удачи знатоки. |
|
Yuritsh
Фанат форума
Сообщения: 18498
|
| ДмитрийНк писал: | | Если нечем больше заняться то я никого не пытаюсь переубедить. Подтверждаю, что я их не пытался ремонтировать, так как новый стоит 700-1300р. и никому коцаные блоки не нужны, или копаться с ним за 100р. что бы выгодно было клиенту. | Ну тогда тебе в этот раздел http://monitor.espec.ws/section48/ думаю за 2-3 тыщи купишь. Тем более твой-то уже всё равно коцаный.  |
|
|
ДмитрийНк
|
Дружище смешно аж под столом катаюсь, Петросян прямо. Пришли мне его в Донецк за 2000. |
|