ESpec - мир электроники для профессионалов


philips 32pfl3605/60 стабилизатор u7106 напрямую

  Список форумов » Нарушения правил

Следующая тема · Предыдущая тема
АвторСообщение
tarabukinivan 
Заглянувший
Сообщения: 7
 
Сообщение #1 От 23/11/2018 10:03 цитата  

Добрый день!
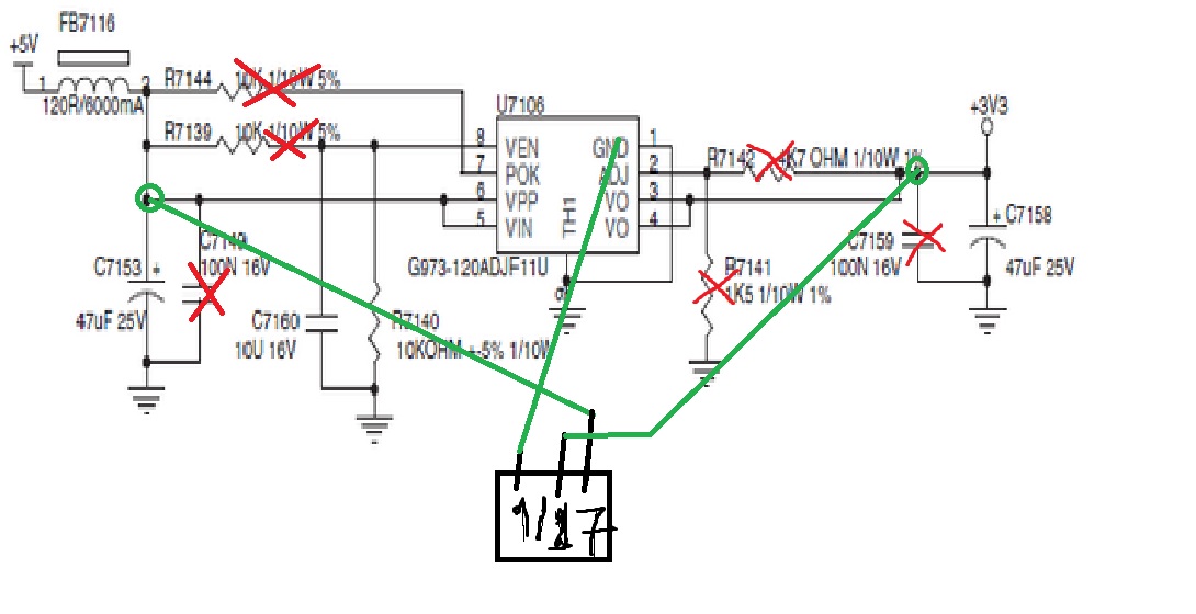
У знакомого сломался вышеуказанный телек. На выходе u7106 напряжение 1.2В. Как вы знаете это типичная неисправность этой модели телевизоров. Не было бы проблем, если бы не были оторваны резисторы и кондеры: R7144, R7139, R7142, R7141, C7149 и С7159. Поэтому припаял стабилизатор 1117 сразу к ножкам кондеров С7153 и С7158:). Сейчас на входе u7106 - 5,20V на выходе 3,29V.
Телек при подключении к сети сразу включается, но, если выключить через кнопку включения, она уже не запускается. Надо выключить от сети и включить снова и она сразу запускается.
Подскажите пожалуйста мастера не критично ли так подключать стабилизатор? Ничего плохого не случиться?

  chem.jpg  103.45 КБ  Скачано: 224 раз(а)
tarabukinivan 
Заглянувший
Сообщения: 7
 
Сообщение #2 От 24/11/2018 20:34 цитата  

И во время работы почему-то загорается красный индикатор, но телевизор продолжает работать. Может причина в другом? В сервисном режиме есть ошибка 018000000000000. Что за ошибка?

Перейти: 
Следующая тема · Предыдущая тема
Показать/скрыть Ваши права в разделе

Интересное от ESpec


Другие темы раздела Нарушения правил

000
000
000
1
123
666
67


Rambler's Top100 Рейтинг@Mail.ru liveinternet.ru