| Автор | Сообщение |
|
Владимир Чернов
|
Очень нужна марка ШИМки которая "бахнула" на моей плате.



|
|
Valeriynew
Передовик
Сообщения: 1792
|
|
|
Владимир Чернов
|
| Valeriynew писал: | | http://remont-aud.net/dc_dc/ |
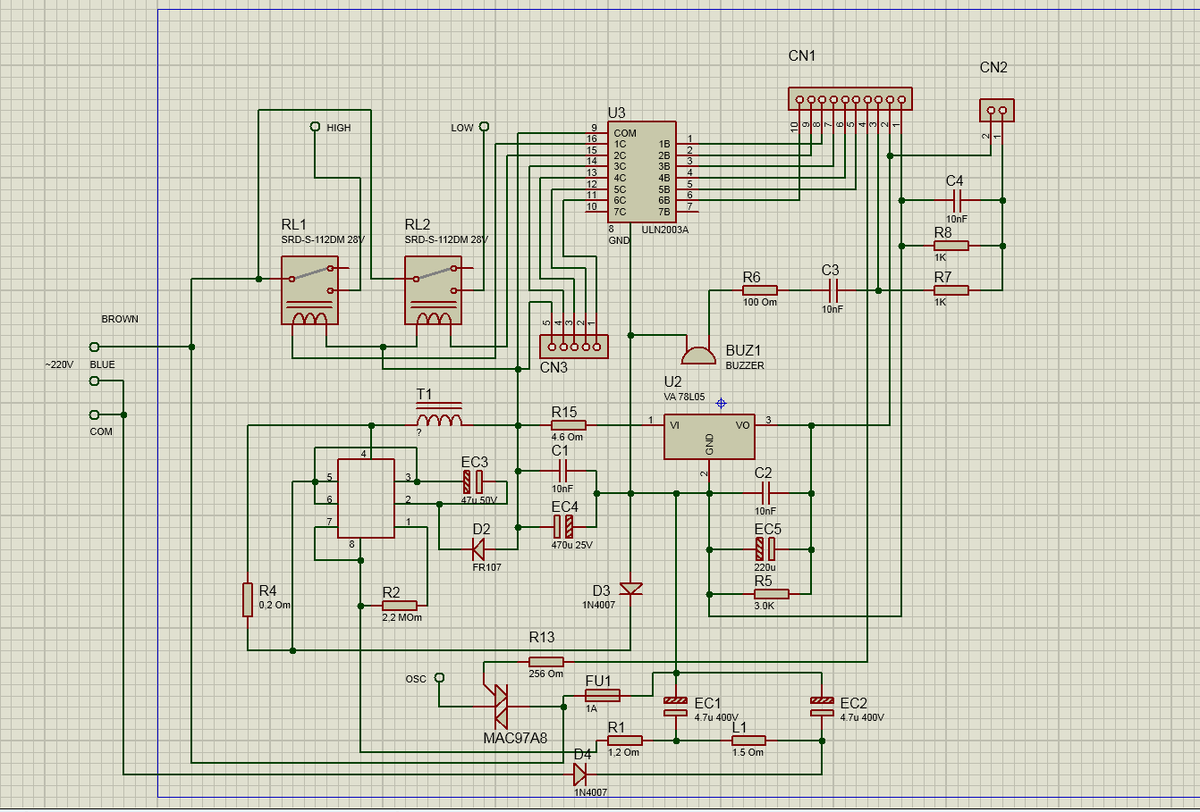
не нашлось такой, если считать 4pin как Vout, а 7-8pin как Vin
.png 153.19 КБ Скачано: 229 раз(а)
|
|
Valeriynew
Передовик
Сообщения: 1792
|
| Возможно схема неправильно срисована. От маркировки хоть что-нибудь осталось? |
|
|
Владимир Чернов
|
| завтра ещё раз перепроверю, осколок утерян |
|
xarl
Модератор
Сообщения: 21874
|
| Владимир Чернов, неисправность в теме. |
|
power1
Передовик
Сообщения: 1240
|
| Да не нужна она уже, плату в утиль.. |
|
Valeriynew
Передовик
Сообщения: 1792
|
| power1 писал: | | Да не нужна она уже, плату в утиль.. |
А с какой, такой радости??? Если есть желание восстановить, то можна что угодно на ноги поставить. Неоднократно поднимал ИИСТ меняя ШИМ на другие, в ТВ менял ТДКС (FBT) на другие, строчные транзисторы менял на составные (самодельные) типа Дарлингтона и т.д. А здесь всего 30 деталей, а может и меньше... |
|
|
Владимир Чернов
|
| power1 писал: | | Да не нужна она уже, плату в утиль.. |
согласен, существует вероятность кз дросселя, либо скрытые другие дефекты, пока вычислишь-ШИМок напалишь, знамо. Но где купить новую?
...исправил ошибки в схеме, обнаружил дырку в микроконтроллере платы управления, пробитый диод D4, плат не достать, да и не рентабельно, короче весь аппарат на помойку. РЕШЕНО! Но из любопытства: какая всё же ШИМка была?
| .png |
| Описание: |
|
| Размер файла: |
322.06 КБ |
| Просмотрено: |
271 раз(а) |

|
|
|
|
Владимир Чернов
|
| ...нашёл марку китайской родной ШИМки, для этого купил новую такую-же дуйку. Не скажу, потому как "злой дядя" меня забанил, отправив в раздел, который мало кто читает. Кому любопытно, найдёте на Казусе в моих постах продолжение, там демократичнее. |
|
|
Отто Вайнингер
|
Владимир Чернов, Добрый день. Прошу вашей подсказки по поводу какая там шим. У меня подобная плата, 7020. но в этой части вроде они одинаковые. Проц выжил, поэтому хотелось бы поднять аппарат.
Заранее спасибо.
|
|
birluk
Передовик
Сообщения: 2209
|
| Отто Вайнингер писал: | Владимир Чернов, Добрый день. Прошу вашей подсказки по поводу какая там шим. У меня подобная плата, 7020. но в этой части вроде они одинаковые. Проц выжил, поэтому хотелось бы поднять аппарат.
Заранее спасибо.
| смотри в ЛС. |
|
|
Squirrel2023
|
Такая же бяда, шимка в дрова разлетелась, подскажите, пожалуйста, маркировку, заранее спасибо  |
|