| Автор | Сообщение |
|
gleco1
|
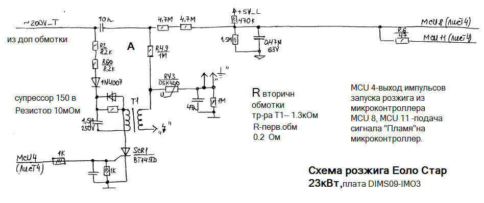
Плата DIMS 09- IMO3 Immergas.
Котёл работал с декабря 2005 г. На днях произошел сбой по коду 11 (пресостат), через минуту погас дисплей, отключились насос, газовый клапан. Вентилятор продолжал работать без перерыва. На кнопки не реагирует.
Поставил новый блок управления. Котёл запустился и работает без проблем. Что говорит о неисправности электронной части. С целью проверки исправности цепей питающихся от 27 в и 5в - подал 27 вольт от лабораторника на выход выпрямителя.
Микроконтроллер запустился, прошел самоилентификацию ( высветились все знаки) затем nG - газ метан и тут же код 20 - нет пламени. Т.е. по идее низковольтная часть работает. Если же подать на блок питания сеть, всё вырубается .
Напрашивается вопрос - может ли выйти из строя порт МК, ? И что приводит к полному отключению
если микроконтроллер получает питание 5в.
Может кто-нибудь сталкивался с подобным?
.jpg 98.35 КБ Скачано: 93 раз(а)
|
|
xarl
Модератор
Сообщения: 21873
|
gleco1,  |
|
|
gleco1
|
gleco1,to xarl,
Что у меня не так? В моем профиле указан старый Е-маил. Он давно не работает, но поменять его мне не дает редактирование профиля. Как внести изменения я не знаю. Подскажите. |
|

|