ESpec - мир электроники для профессионалов


zzz

  Список форумов » Нарушения правил

Следующая тема · Предыдущая тема
АвторСообщение
jkolyan 
Бывалый
Сообщения: 30
 
Сообщение #1 От 20/02/2015 22:16 цитата  

может кто поможет поставил полевик IRF630 на TDA8358J ноги7и8 поднял не работает. Напряжения без полевика на 5н 4.5В
на 8 н 65В не знаю какие должны быть осцылограмы
vadim3008 
Мастер Добрых Дел
Мастер Добрых Дел
Сообщения: 5819
vadim3008
 
Сообщение #2 От 21/02/2015 00:17 цитата  

jkolyan писал:
может кто поможет поставил полевик IRF630 на TDA8358J



Ты хоть понимаешь,что пишешь? Чудной да и тему поднял семилетней давности!

ДОБАВЛЕНО 20/02/2015 23:30

почитай! http://monitor.espec.ws/section1/topic198270.html
goga_tv 
Фанат форума
Сообщения: 4857
goga_tv
 
Сообщение #3 От 21/02/2015 00:35 цитата  

jkolyan, я ставил полевик коррекции вместо штатного этой ИМС - работает на ура. В чем проблема? Три ноги запаять?
vadim3008 
Мастер Добрых Дел
Мастер Добрых Дел
Сообщения: 5819
vadim3008
 
Сообщение #4 От 21/02/2015 00:41 цитата  

jkolyan писал:
не знаю какие должны быть осцылограмы



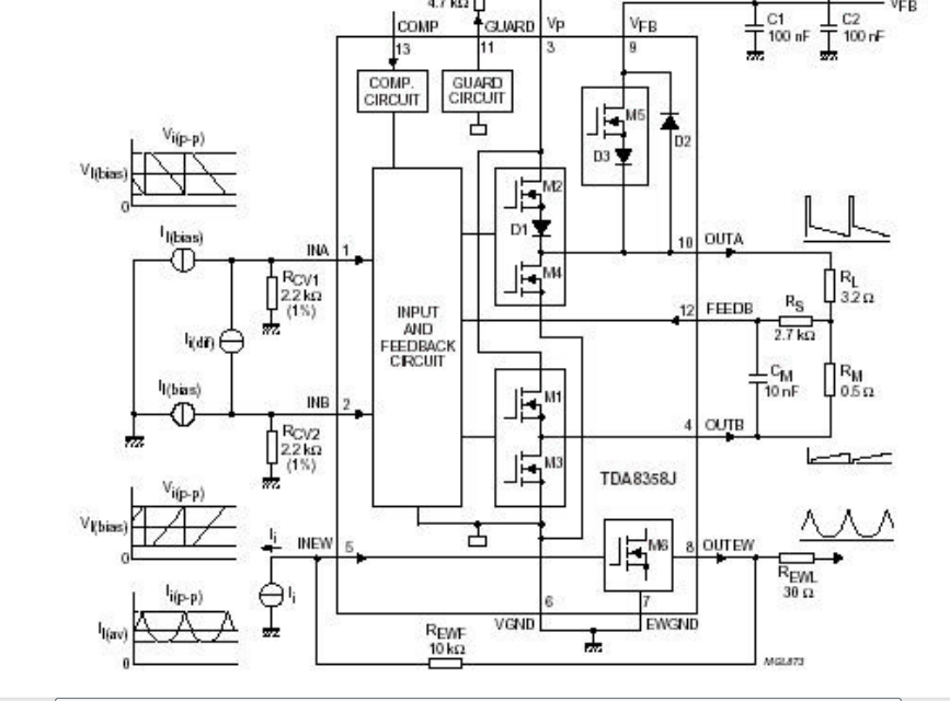
в мануале есть!

121.PNG
 Описание:
 Размер файла:  238.26 КБ
 Просмотрено:  233 раз(а)

121.PNG



Перейти: 
Следующая тема · Предыдущая тема
Показать/скрыть Ваши права в разделе

Интересное от ESpec


Другие темы раздела Нарушения правил

000
123
123
123
123
123
13
67
888
888
888
zzz


Rambler's Top100 Рейтинг@Mail.ru liveinternet.ru