ESpec - мир электроники для профессионалов


Rolsen RHT-760s определить микросхему

  Список форумов » DVD-проигрыватели и видеомагнитофоны

Следующая тема · Предыдущая тема
АвторСообщение
kovan 
Участник
Сообщения: 257
kovan
 
Сообщение #1 От 21/11/2014 19:13 цитата  

Домашний кинотеатр Rolsen RHT-760s.
Выгорела микросхема выходного усилителя звука. Видимо цифровая класс D, 56 ног планарная. На корпусе едва заметная надпись 43T и AX37. Что за зверь?




стояла под радиатором


Nik 
Завсегдатай
Сообщения: 421
 
Сообщение #2 От 21/11/2014 19:54 цитата  

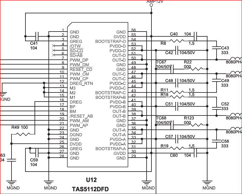
Примерь.

  Снимок.PNG  69.31 КБ  Скачано: 431 раз(а)
Yuritsh 
Фанат форума
Сообщения: 18498
Yuritsh
 
Сообщение #3 От 21/11/2014 20:54 цитата  

kovan писал:
На корпусе едва заметная надпись 43T и AX37. Что за зверь?
С другой стороны не смотрел?

Перейти: 
Следующая тема · Предыдущая тема
Показать/скрыть Ваши права в разделе

Интересное от ESpec


Другие темы раздела DVD-проигрыватели и видеомагнитофоны



Rambler's Top100 Рейтинг@Mail.ru liveinternet.ru