| Автор | Сообщение |
|
shuv
|
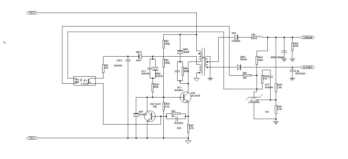
Здравствуйте! прошу помочь понять как работает дежурка на автогенераторе, схема которой здесь представлена. В схеме есть косяк, а другой у меня нет. Не могу понять, что там за чем должно происходить и как на самом деле включен светодиод оптопары.
Проблема - не стартует никак совсем (0V на Сэл. питания 7500). КЗ нет нигде, 300V на ключе дежурки (кторый IQ2 на схеме).
Схема дежурки.JPG 43.59 КБ Скачано: 3099 раз(а)
|
|
n max
Модератор
Сообщения: 17622
|
| На ошибку в схеме похоже светодиод накоротко замкнут,при таком раскладе дежурка в разнос идти должна |
|
|
shuv
|
| схему не хочется рисовать с платы, можно и там наляпать косяков. почему она должна идти вразнос? и как понимать "вразнос"? как хочу, так и дежурю или разорвет там всё ? |
|
viktor_ramb
Сам себе начальник
Сообщения: 23835
|
| shuv, возьми схему от любого БП РС у которого дежурка на биполяре сделана - схем в инете мильён! |
|
|
shuv
|
| вопрос больше не в схеме (я сравнил с другими, всё верно, только лишнее соединение нарисовано - параллельно светодиоду оптопары), а в принципе её функционирования. Последовательность событий в данной принципиальной схеме.. дело в том, что все резисторы прозвонил, конденсаторы проверил прибором на соответствие заявленной и реальной емкости, ключ (5027) заменил на аналогичный, маломощный Q1 выпаивал и проверял, всё нормально. Диоды в норме. 431 тоже менял. далее там ничего не остается, кроме как дежурку запускать вне вторички, для чего мне нужно ясно представлять, как что за чем следует, чтобы не спалить ничего. можно ли отсоединить вторичные цепи (или повесить эквивалент нагрузки) и замкнуть фототранзистор в оптопаре ? или проверить иным способом. |
|
|
Alex-N52
|
Прежде, чтобы не сжечь 494, отключите от неё питание, иначе при неисправности дежурки, напряжение на её выходе может значительно превысить максимальное напряжение микросхемы шим ...  |
|
Lenchik
Фанат форума
Сообщения: 7937
|
Если силовой ключ был пробит то с очень большой долей вероятности сгорела обмотка трансформатора. Межвитковое замыкание.
Проверено на практике неоднократно. |
|
|
Alex-N52
|
| Трансы в дежурке, практически, не менял ни разу, но после пробоя ключевого транзистора приходилось проверять, буквально, каждый элемент ... |
|
|
shuv
|
| да он просто встал колом. никаких разрушений, пробоев, обрывов не выявил. Включал дежурку без цепей вторички - не заводится. я уже подумал про транс, БП китайческий (в смысле полнофуфельно - китайческий), может сердечник свойства потерял. сегодня подкину другой. Хотя, таких неисправностей не видел, может кто чаще с ними сталкивается, встречал подобное. |
|
|
Alex-N52
|
| Проверяйте цеп ПОС в генераторе, особенно резистор, включённый последовательно конденсатору с диодом. |
|
|
shuv
|
| подкинул транс, только про оптопару забыл то совсем.. поскольку результат был одинаковый - мертвое молчание, ради любопытства поменял полярность обмотки обратной связи со стороны первички... Красиво летели поблескивая осколки предохранителя в ярком свете вспышки пробоя ) Вся первичка (полностью) умерла (имеется в виду в цепи дежурки). Заменил всё - дефект остается - не запускается, молчит. Не знаю, в принципе можно тот транс от FSP снова припаять, но уже присоединив цепи вторички. Меня смущает в этом деле работа оптопары (которая уже второй раз поменялась - один раз превентивно, второй - после разгрома). Страшно её коротить внаглую. Как-то давно щупом задел тоже оптопару со стороны силовой части и... умер тот блок. Но то было завязано с шим, вроде, а эта просто должна статично открыта быть, но всё равно, страх остался. |
|
|
shuv
|
| цепи ПОС уже все теперь заменены в связи с инцидентом. Всё, кроме транса, заменено (включая конденсаторы). Во вторичных цепях заменены конденсаторы фильтров и 431-я. В общем, не суть. Найду такой же трансформатор, подкину. Пока закидываю БП на полку, надоел он мне уже. |
|
Lenchik
Фанат форума
Сообщения: 7937
|
| С чужим пошёл в разнос, значит в трансформаторе дело. Вторичную обмотку тоже надо не абы как подключать. Дежурка это обратноходовый преобразователь. Выпрямительный диод должен открывается когда транзистор закрыт. |
|
|
shuv
|
| нет, не с чужим, а когда я полярность обмотки обратной связи поменял (на этом чужом) - тогда и пошел. |
|
|
shuv
|
| пишу закрыть тему. недавно было нечем заняться и я заменил всю обвязку в источнике дежурного питания, и БП ожил. работает уже больше недели и всё норм. БП дишманский, но пашет чуть слышно ) .. в общем, если бы новыми элементами замену сразу сделал, то и заработал бы он сразу. |
|