| Автор | Сообщение |
|
Macintosh
|
Попался данный бесперебойник. Разобрал, померил напряжение на АКБ, на первой было 5 в на второй 6. Поставил новые аккумуляторы, включил в сеть, ИБП прошел диагностику и вышел в готовность, напряжение на клеммах было 25,6 и наблюдалась тенденция падения.Заменил LM317, пошла зарядка. После того как ИБП переходит в режим питания от АКБ секунд через 30 от LM317 начинает идти дымок, и опять отваливается зарядка.
Подскажите, пожалуйста. в какую сторону копать? |
|
viktor_ramb
Сам себе начальник
Сообщения: 23835
|
| Macintosh, схема имеется? |
|
|
Macintosh
|
| viktor_ramb писал: | | Macintosh, схема имеется? |
Есть, но она не полностью совпадает с оригиналом, в том числе обвязка LM317, я обвязку примерно нарисовал на листе, но выложить не могу, на работе.
Ippon.rar 92.78 КБ Скачано: 1227 раз(а)
|
|
viktor_ramb
Сам себе начальник
Сообщения: 23835
|
| Macintosh, посмотрите диод между АКБ и LM317, и другие элементы по этой цепи. |
|
|
Macintosh
|
| Cпасибо. Диод прозванивается как рабочий, попробую заменить. |
|
viktor_ramb
Сам себе начальник
Сообщения: 23835
|
| Macintosh, измерьте напряжение на LM317 в момент её перегрева. |
|
|
Macintosh
|
Пожалуйста, больно не пинайте, я пытаюсь разобраться.
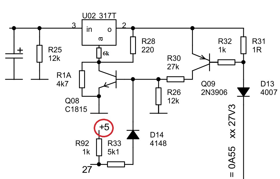
Мои домыслы: Я предполагаю что во время работы от АКБ, 317-я должна прекратить зарядку, для этого необходимо 2-ю ногу (управление) замкнуть на "—", за вкл/выкл а также напряжение заряда отвечает транзистор Q08 ограничителем перенапряжения служит резистор R1A. Если у нас отсутствует ток Э-К тогда ток ограничивается резистором R1A, в таком случает напряжение на выходе составит 28.19В (максимальное). Если же подать ток на Б-Э тогда откроется переход К-Э и напряжение заряда будет уменьшаться до 1.2В (минимальное). Или за напряжение заряда отвечает Q09 а Q08 за отключение 317-й?
Если я правильно думаю, тогда меня смущает то что, в схеме которую я срисовал с платы, идет дополнительный резистор примерно 6 кОм одним концом на управление 317-й другим на К транзистора, может я ошибся, но если нет, тогда этого сопротивления достаточно чтоб стабилизатор выдавал постоянно максимальное напряжение, не зависимо от того открыт переход К-Э или нет. Поправьте, пожалуйста, если не так.

схема2.jpg 76.9 КБ Скачано: 659 раз(а)
схема1.jpg 75.96 КБ Скачано: 542 раз(а)
|
|
|
Macintosh
|
| viktor_ramb писал: | | Macintosh, измерьте напряжение на LM317 в момент её перегрева. |
Сегодня нарисовал схему и сделал замеры, получилось очень интересно.
В режиме работы от сети, с диодом в цепи, на входе 317-й 30В, на выходе 25 и постепенно растет.
Замеры.jpg 100.28 КБ Скачано: 763 раз(а)
|
|