ESpec - мир электроники для профессионалов


MP3-плейер в прикуриватель "Digma" - упала громкос

  Список форумов » Портативная аудиотехника

Следующая тема · Предыдущая тема
АвторСообщение
Стрелец 
Завсегдатай
Сообщения: 717
Стрелец
 
Сообщение #1 От 24/01/2007 11:28 цитата  

Внезапно громкость упала до едва слышного...
Но файлы воспроизводит. Никто не ковырял?
Там есть и линейный вход, с него тоже нет сигнала.
На рядом расположенную микруху (HY1417LP) ничего не нашел.
Как понимаю, что-то с ней, ведь она является "передатчиком", на этой-же плате гнездо линейного входа, а на второй плате только цифровая MP3 часть.




Makero 
Новичок
Сообщения: 22
 
Сообщение #2 От 21/02/2007 08:23 цитата  

Тоже искал, нашел только на это (может поможет чем):
http://www.hyictek.com/files/pic/200621317825.gif
http://www.hyictek.com/files/pic/200621317236.gif
Стрелец 
Завсегдатай
Сообщения: 717
Стрелец
 
Сообщение #3 От 21/02/2007 21:41 цитата  

Вторая как раз в тему! Спасибо, завтра буду ковырять!


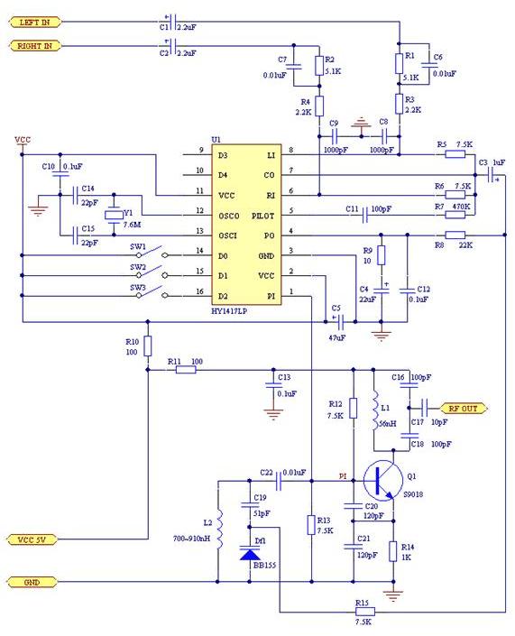
Возвращаюсь к теме. Починить не удалось, микруха виновата, а схемку прилагаю.

  Дигма-2.JPG  50.18 КБ  Скачано: 1922 раз(а)

Перейти: 
Следующая тема · Предыдущая тема
Показать/скрыть Ваши права в разделе

Интересное от ESpec


Другие темы раздела Портативная аудиотехника



Rambler's Top100 Рейтинг@Mail.ru liveinternet.ru