нужна схема автомагнитолы JVC KD-G227 [РЕШЕНО]

S-TULA
21/03/2008 22:55
добрый вечер всем!
нужна схема на дисковую автомагнитолу JVC KD-G227
и если есть даташит на микруху : AN80T71
выручите кто что имеет
заранее признателен буду очень
с уважением Сергей

VikBel
21/03/2008 23:14
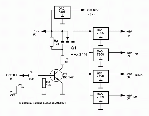
Вот кусок схемы с AN80T71

S-TULA
21/03/2008 23:35
спосибо !!! попробую от этого и пойти дальше . в поиске есть схема но жаль не качается.

VikBel
21/03/2008 23:36
Весь мануал здесь

S-TULA
21/03/2008 23:40
файл скачался но не распаковывается -говорит что ошибка

ДОБАВЛЕНО 22/03/2008 00:44

я про этот мануал и говорю -только ни могу скачать -ошибка установщика идет -как ни пробовал !!!
и кусок микра AN80T71 тоже не получается

ДОБАВЛЕНО 22/03/2008 00:49

что за ч... ! всегда качал нормально -сейчас ни идет ничего ??!

ДОБАВЛЕНО 22/03/2008 00:52

ну вот ! наконец скачал кусок с AN80T71 !!!

sergunya73
22/03/2008 08:10
S-TULA,а вот ещё весьма оригинальный вариант её замены,может пригодится. http://monitor.espec.ws/download.php?id=27224

S-TULA
22/03/2008 08:37
sergunya73 - конечно пригодится ! неплохо -Вам спосибо ! классно!

ДОБАВЛЕНО 22/03/2008 09:57

жаль только схема нигде неберется -идет как ошибка установщика недовольство, огорчение

cybe
22/03/2008 11:38
Схема нормально скачивается и раскрывается. Может проблемы с сетью, подождите немного

S-TULA
23/03/2008 17:34
возможно . иной раз отлично качается а иной раз выдает -что ошибка установщика...
- но всем спосибо -тему закрываю :
т.как собрал навесухой аналок микрухи AN80T71 -запитал схему и - процессор огненный токи большие тоесть дохлый что в общем и предполагалось. далее не вижу возможности двигаться -взял магнитолу на запчасти у клиента по дешовки
подмигивание

drsmoll
10/03/2012 19:08
sergunya73: может полевик все-таки P-канальный надо, а то наверное такая конструкция работать не будет.

AVlad
30/06/2020 06:51
Все работает, только полевик открывается при выключении приемника. При переделке нужно установить инвертор от процессора на 6 ножку микросхемы AN80T71.

liveinternet.ru Rambler's Top100 –ейтинг@Mail.ru