| Автор | Сообщение |
|
KERRY26
|
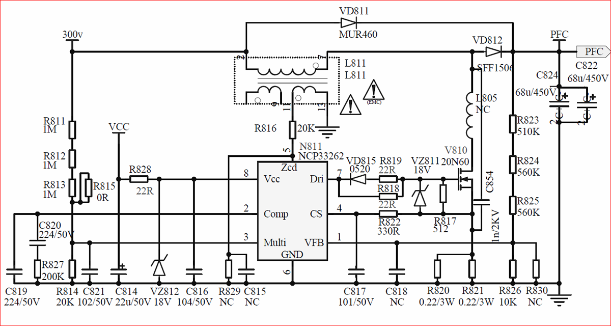
Модель БП с инвертором RSAG7.820.2194 / ROH Выгорели резисторы и стабилитрон( ну еще шим и полевик, но это читается) Нашел схему но плохого качества не четко номиналы читаются, пикселей в фото не хватает, только предположить можно
hisense_led40t28gp_lcd_tv_power_supply_drawing_sch.pdf_1.png 33.87 КБ Скачано: 605 раз(а)
|
|
eduard2
Модератор
Сообщения: 4783
|
KERRY26, | Цитата: | | Нашел схему но плохого качества не четко номиналы читаются | интересно и где ты такую схему нашёл ? поведай народу ЗЫ-здесь есть ( если скачаешь от туда?) http://www.jdwx.info/thread-408001-1-1.html
а если серьёзно , то схема твоего БП конторы Hisense и в сети есть в свободном доступе  |
|
|
KERRY26
|
| Вот она и есть,откройте и попробуйте прочитать номиналы деталей, предположительно я прочитал так;- R822- 330 om/ R819- 22 om/ R818 - 22 om/ я. а вот стабилитрон VZ811 не пойму или 18 вольт, или 10в |
|
Nik
Завсегдатай
Сообщения: 421
|
|
eduard2
Модератор
Сообщения: 4783
|
Nik, Так ТС положил в первом посту эту схему KERRY26, | Цитата: | | Вот она и есть,откройте и попробуйте прочитать номиналы деталей, предположительно я прочитал так;- R822- 330 om/ R819- 22 om/ R818 - 22 om/ я. а вот стабилитрон VZ811 не пойму или 18 вольт, или 10в | не догоняю зачем тогда спрашивать об этом что плохо со зрением у тебя  |
|
Nik
Завсегдатай
Сообщения: 421
|
eduard2
Считаешь схема выложенная топик стартером хорошего качества, а он чего то недоволен?
Вероятно просто не догоняешь. |
|
|
KERRY26
|
Спасибо Nik , так конечно видно
ДОБАВЛЕНО 11/05/2015 22:17
| eduard2 писал: | Nik, Так ТС положил в первом посту эту схему KERRY26, | Цитата: | | Вот она и есть,откройте и попробуйте прочитать номиналы деталей, предположительно я прочитал так;- R822- 330 om/ R819- 22 om/ R818 - 22 om/ я. а вот стабилитрон VZ811 не пойму или 18 вольт, или 10в | не догоняю зачем тогда спрашивать об этом что плохо со зрением у тебя  |
Со зрением у меня отлично, я люблю точность, а не точность может привести к взлету блока питания и к поездке в другой город за деталями  |
|