| Автор | Сообщение |
|
drmartins
|
| Доброго времени суток всем. Выгорел БП, конкретнее сгорел диодный мост, полетел кондер ЕС1 и сгорел кондер С40. Маркировку диодов на мосте и электролита ЕС1 я прочел, вот маркировку конденсатора С40 разглядеть не могу, от него почти ничего не осталось. |
|
semvictor
Фанат форума
Сообщения: 3098
|
| drmartins, Плата питания MLT019-C REV:1,2 ? |
|
|
drmartins
|
| MLT019L-C REV.1.2 На плате такая маркировка. |
|
semvictor
Фанат форума
Сообщения: 3098
|
| drmartins, С40 где у тебя стоит?Замена сгоревших деталей не будет означать конца ремонта.Ты еще не все увидел. |
|
Nik
Завсегдатай
Сообщения: 421
|
Да выкинь C40 и не за морачивайся, или поставь пленочный 4n7 - 10n соответствующего вольтажа.

|
|
semvictor
Фанат форума
Сообщения: 3098
|
| Nik, А я жду-жду когда аффтор появится...Чего он заморачивается из-за такой хрени?Выкинул и забыл...Только это еще не все будет у него... |
|
|
DonIGA
|
| Здравствуйте. Та же проблема. Заменил электролит, силовой полевик, уперся в ШИМ. Похоже на OB2262, но с 3-ей ноги на землю идет конденсатор. Подскажите, что поставить? |
|
semvictor
Фанат форума
Сообщения: 3098
|
|
|
DonIGA
|
| Там я и нашел OB2262, но схемотехника отличается. |
|
RAMMER
Передовик
Сообщения: 1027
|
| DonIGA писал: | | Здравствуйте. Та же проблема. Заменил электролит, силовой полевик, уперся в ШИМ. Похоже на OB2262, но с 3-ей ноги на землю идет конденсатор. Подскажите, что поставить? |
LD7530
| DonIGA писал: | | Там я и нашел OB2262, но схемотехника отличается. | сильное отличие : заменить конденсатор на резистор ...
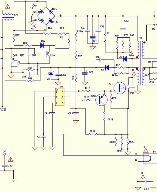
U1 LD7530 MLT019L-C.jpg 74.08 КБ Скачано: 1043 раз(а)
MLT019L-C U1 LD7535.jpg 82.16 КБ Скачано: 1155 раз(а)
MLT019L-C U1 LD7535.pdf 684.68 КБ Скачано: 1114 раз(а)
|
|
eduard2
Модератор
Сообщения: 4783
|
RAMMER,Привет! | Цитата: | | вот маркировку конденсатора С40 разглядеть не могу, от него почти ничего не осталось. | - с ШИМом ты разобрался,а вот какая ёмкость этого кондёра ? ЗЫ-схему можно снять у Тани ( вот только она без номиналов деталей) RAMMER Cаша- вижу уже добавил два файла  |
|
|
DonIGA
|
| На моей плате от тел. AKAI С40 (MPE 103 400V). |
|
eduard2
Модератор
Сообщения: 4783
|
DonIGA,| Цитата: | | На моей плате от тел. AKAI С40 (MPE 103 400V). | ну и..что такую ёмкость найти не можешь ? ЗЫ-разве не такая ёмкость стоит в схеме которую предложил RAMMER?
MPE ( METALLIZED POLYPROPLENE) 103=10 nF =10,000 pF= 0.01 µf 400V,ну так ,что тему закрываем как [Решено] или как  |
|
|
DonIGA
|
| У меня остался один вопрос - где купить LD7530 ? |
|