| Автор | Сообщение |
|
314404
|
Chassis A2E AA
LSP
Строчная
BU2520DX
OV2076 (LOT1392.9014A)
Кадровая
TDA8172A
EW
на полевике STP3NB60 через оптопару TCDT1102G
Тюнер
UV1316E/A
SSB
PNX3000HL/N1
PNX3002E/N302
Нет коррекции EW - растр вогнутая подушка )( - песочные часы
Качественный сервис мануал есть, скачан с eserviceinfo
Предыстория: моргал ошибками 1 12 13 5 7
Кольцевая трещина радиатора строчного транзистора - пропаял
Трещина в правой части LSP - перебиты 3 дорожки - пропаял
Нашел на SSB оборванный 3397 (470 Ом) HFB_X-RAY-PROT - заменил
Заменил на SSB 24C64 (ставил чистую) - пропала 13 ошибка
Опции с кинескопа ввел в сервис-меню.
Все работает, все ошибки пропали, но EW не регулируется.
Точнее, первый пункт в сервис-меню немного меняет размер по горизонтали - но в крайнем левом диапазоне регулировки -127...-115. Остальные EW регулировки (EW1 EW2..) работают. Загибают линии сверху, снизу, трапеция, лук...
Выполнил ритуал: заменил полевик STP3NB60, оптопару TCDT1102G на TCET1102 (перепаял чип-резистор перемычку с обратной стороны платы) - результат нулевой.
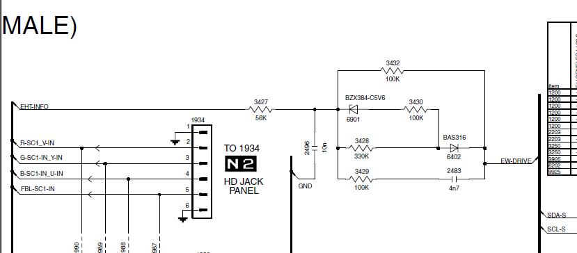
Отсутствует парабола EW на входе, вместо осц А37 постоянка около 2.5V и на ней следы параболы c амплитудой 0.06V, соответственно на выходе ШИМ модулятора импульсы без изменения скважности, в отличие от осц А45 стабильные по ширине.
Парабола EW-DRIVE приходит с 31 контакта SSB. Туда она попадает напрямую с 37 вывода PNX3000 - в ней стоит преобразователь напряжение-ток, входное напряжение поступает на 36 вывод с ADOC (EW_MPIF), на нем парабола отчетливо присутствует
PNX3000
PNX3002E/N302
Кроме этой схемы EW-DRIVE никуда не идет.
Итого: на входе преобразователя U/I (выв36 PNX3000) EW парабола есть. На выходе (выв37 PNX3000) осциллографом почти ничего не видно (амплитуда около 0.06V постоянка около 2.5V) , но примерно та же осциллограмма приведена в сервис-мануале (F931). Непонятно как и через что она преобразуется в форму осц А37 - на ней EW парабола амплитудой около 1V, а между этими точками только диод 6456 (BAV99)
Теперь вопрос: это сдох PNX3000 на SSB? Субъективно она ощутимо греется, но палец держать можно.
Если это сдох U/I конвертер, можно ли собрать и навесить этот конвертер в обход PNX3000?
Или я все не туда - подскажите куда копать?

EW-FRAME.jpg 183.27 КБ Скачано: 804 раз(а)
EW-MPIFOUT.JPG 23.09 КБ Скачано: 629 раз(а)
EW-ADOC.jpg 88.32 КБ Скачано: 579 раз(а)
EW1.JPG 32.43 КБ Скачано: 543 раз(а)
PNX3000.jpg 113.28 КБ Скачано: 615 раз(а)
|
|
goga_tv
Фанат форума
Сообщения: 4857
|
314404, | Цитата: | | Непонятно как и через что она преобразуется в форму осц А37 - на ней EW парабола амплитудой около 1V, а между этими точками только диод 6456 (BAV99) |
Да никак. Не рассматривал всю схему в оригинале, но на входе ОУ еще и без глубокой ООС такого большего сигнала быть не должно ...
Впрочем я вообще не вижу как организована ОС операционнника 7540... А что на его выходе? Как постоянка по входах? |
|
|
314404
|
На 7540 собран компаратор, сравнивает пилу на инвертирующем входе с сигналом на неинвертирующем. Это ШИМ модулятор. Для развязки горячей и холодной частей шасси. На выходе прямоугольники с частотой строчной и переменной скважностью. Осцил А38. После оптрона интегрируется на конденсаторах, включенных в коллектор второго справа от оптрона транзистора - это управляющее напряжение на полевик.
ДОБАВЛЕНО 07/05/2012 19:15
Генератор пилы собран на 7440В (LM358N) и (если честно я не уверен) он синхронизирован с строчной разверткой сигналом HFB_X-RAY-PROT - имп.обр.хода |
|
Kolupalkin
Завсегдатай
Сообщения: 914
|
| 314404 писал: | На 7540 собран компаратор, сравнивает пилу на инвертирующем входе с сигналом на неинвертирующем. Это ШИМ модулятор. Для развязки горячей и холодной частей шасси. На выходе прямоугольники с частотой строчной и переменной скважностью. Осцил А38. После оптрона интегрируется на конденсаторах, включенных в коллектор второго слева от оптрона транзистора - это управляющее напряжение на полевик.
ДОБАВЛЕНО 07/05/2012 19:15
Генератор пилы собран на 7440В (LM358N) и (если честно я не уверен) он синхронизирован с строчной разверткой сигналом HFB_X-RAY-PROT - имп.обр.хода |
Ого,куда тебя понесло!Там собсно ковырять нечего ,генератор в свободном полете ,не дох никогда ,а вот компаратор приходилось менять и 37 нога дохла .
Как обойти - см личку |
|
|
314404
|
|
MASTER+
Фанат форума
Сообщения: 3299
|
314404, набери в Гугле
EW коррекция в TV Philips шасси A02E и аналогичных.
asanik - на Мониторе выложил. |
|
|
314404
|
|