| Автор | Сообщение |
STING
Передовик
Сообщения: 1984
|
Привет всем ! Всем нам известная схему сенсорного управление УСУ-1-15 с наших советских телевизоров Она состоит из двух плат , одна модуль памяти а другая блок настроек Ребята нужна схема этого модуля памяти только на микросхеме NE555 ( то есть нужен переключатель команд , на подобие переключение каналов на этом УСУ-1-15 и приоритетом была одна из команд ) Хочу сделать для зарядного устройства переключатель режимов 4 командный Первый режим зарядки , второй , третий , четвертый ... ( надоели все эти галетные переключатели , регуляторы ... Хочется для разнообразия собрать что нибудь другое , вот и решил найти схему переключателя на NE555 , но пока не нашел ( коротко опишу суть зарядного : Путем переключением режимов , будут включатся реле которые будут включать нужную обмотку транса для определенной величины тока . Знаю что легче собрать схему на тиристорном регуляторе или еще что нибудь на подобие , но хочется что бы выглядело более современно , на кнопочках Ребята если кто знает такую схему скиньте плиз |
|
II3II
Передовик
Сообщения: 1054
|
STING, есть книжка в которой есть всё о том,что можно вытянуть из 555. На английском,правда, но посмотреть стОит, может подберёте чего.
Загружаю в файлы. |
|
viktor_ramb
Сам себе начальник
Сообщения: 23835
|
| STING, непонятно зачем именно NE555 ? Ты 4 штуки собрался их ставить? |
|
STING
Передовик
Сообщения: 1984
|
| viktor_ramb писал: | | STING, непонятно зачем именно NE555 ? Ты 4 штуки собрался их ставить? |
Да именно NE555 потому как они не дефицитные и схемы на них простые ( по количеству деталей уйдет меньше ) Именно 4 шт
ИМХО Не думаю что на других микросхемах будет проще собрать чем на 555 |
|
STING
Передовик
Сообщения: 1984
|
| II3II писал: | STING, есть книжка в которой есть всё о том,что можно вытянуть из 555. На английском,правда, но посмотреть стОит, может подберёте чего.
Загружаю в файлы. |
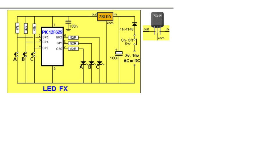
Спасибо II3II , кое что нашел в этой книге
Только вот не знаю подойдет ли эта схема мне или нет Я никак не могу понять практического включение светодиодов и принципа построение я так и не понял почему именно на микросхеме pic12F629
ИМХО Разве PIC программировать не надо 
PIC.JPG 33.87 КБ Скачано: 407 раз(а)
|
|
II3II
Передовик
Сообщения: 1054
|
|
gsn
Фанат форума
Сообщения: 5650
|
|