| Автор | Сообщение |
|
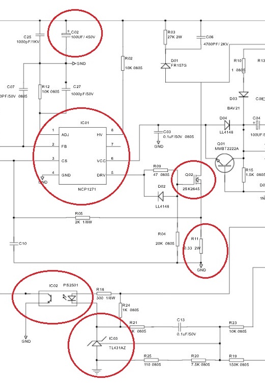
Shutdown
|
После грозы.
БП - 465-0104-170065-A4 шим NCP1271
Заменил все неисправные элементы. БП запускается без нагрузки напряжения +5 и +12 в норме. При нагрузке на +5в БП уходит в защиту. По +12 такого нет.
Если подать +5 в от ЛБП телевизор запускается, видно что в момент включения потребление по +5в составляет 1.8А далее опускается до 0.7А и поднимается до 2.2А (когда включается матрица). Потребление мейн платы без матрицы 0.6А
Такое ощущение что БП выдает по +5в не больше 500ма.
На картинке выделил то что было заменено.
bp1r.jpg 85.56 КБ Скачано: 393 раз(а)
|
|
serega-64
Старший модератор
Сообщения: 10180
|
|
|
Shutdown
|
| Ну по схеме обычный 2W 0.33ом. На плате от него были куски только. Поставил как по схеме ризистор 0.33. |
|
serega-64
Старший модератор
Сообщения: 10180
|
| Ослик есть? Ну и смотри что делается по питанию +5. |
|
|
Shutdown
|
Или расхождение со схемой или.. R18 на схеме 300ом. На плате он 1.7к. Цветовая маркировка непонятная или нестандартная.. (маркировка: коричневый, серый, красный).
Осциллографа в данный момент нет. |
|
serega-64
Старший модератор
Сообщения: 10180
|
=коричневый, серый, красный=
По коду 1.8к, вопрос в другом - куда уходит, вернее откуда на него приходит, а на счет R11, то поставь 0.22, посмотри как поведет +5. |
|
|
Shutdown
|
От 1Ом до 0.1 никаких изменений.
БП работает при нагрузке до 0.1А если выше уходит в защиту, точнее раз в сек "тикает" Так же и по 12в.
Когда покупал шим NCP1271 мне дали 2A07740 сказали это она и есть (либо аналог). Посмотрев все свои платы нашел такую же установлена на БП от принтера
Что за шим 2A07740? Срисовал схему с принтерного БП она идентична NCP1271, Но видимо нет..
В магазинах у нас нет NCP1271. Есть только LD7575.
Какая ШИМ стояла изначально неизвестно, ее не было. Телевизор принесли после АСЦ где не смогли сделать. |
|
|
Shutdown
|
Еще один странный момент что когда разобрал телевизор, видно было что его разбирали, но сам БП даже не снимали и не паяли. Хотя был разорван кондер, 2 резистора и.т.д.. Но что странно на месте где должна стоять ШИМ ее не было, и не видно что бы паяли место посадки шим. Как БП работал без ШИМ загадка
Заказал сегодня LD7575 и NCP1271 посмотрим на какой запустится... |
|
|
Shutdown
|
Поставил LD7575 теперь в защиту не уходит. Но на выходе вместо 5в = 7.5в. вместо 12в = 17.7в.
Может быть виной оптопара? Стояло PC817 поставил PC123 по даташиту они одинаковы по характеристикам. |
|
eduard2
Модератор
Сообщения: 4783
|
|
|
Shutdown
|
Пока с БП не разобрался. Уже абсолютно все заменил на нем.. а напряжения завышены. или так и должно быть? Еще бы понять как отрегулировать что ли..
Еще проблема что похоже слетела прошивка, а ее взять негде. MAIN: 471-01A3-M6E16G
На прошивке идет хаотичный обмен и не прекращается. На экране ИЗО нет, только подсветка. |
|
|
Shutdown
|
Как выяснилось такое поведение БП это конструктивная недоработка. У этой модели болезнь изза этого сгорает (в дальнейшем) трансформатор инвертора потому что питание завышено.. В данный момент питание +5.6в и +16.2в. Сделать меньше никак не удалось при значении меньше 5.3 уходит в защиту. Тем более чем меньше +5 тем выше +12 т.е если добиваться ровно 5.0в то на линии 12в будет почти 20. Скорей всего криво намотан трансформатор.
Выход один ставить сторонний БП например от 19 монитора что в дальнейшем попробую сделать.
Насчет прошивки все оказалось проще: мастера до меня просто не до конца воткнули разьем матрицы, проц вычитывал бесконечно EDID.
Пока телевизор работает, как долго протянет видно будет  |
|