| Автор | Сообщение |
|
PavelkoDmitriy
|
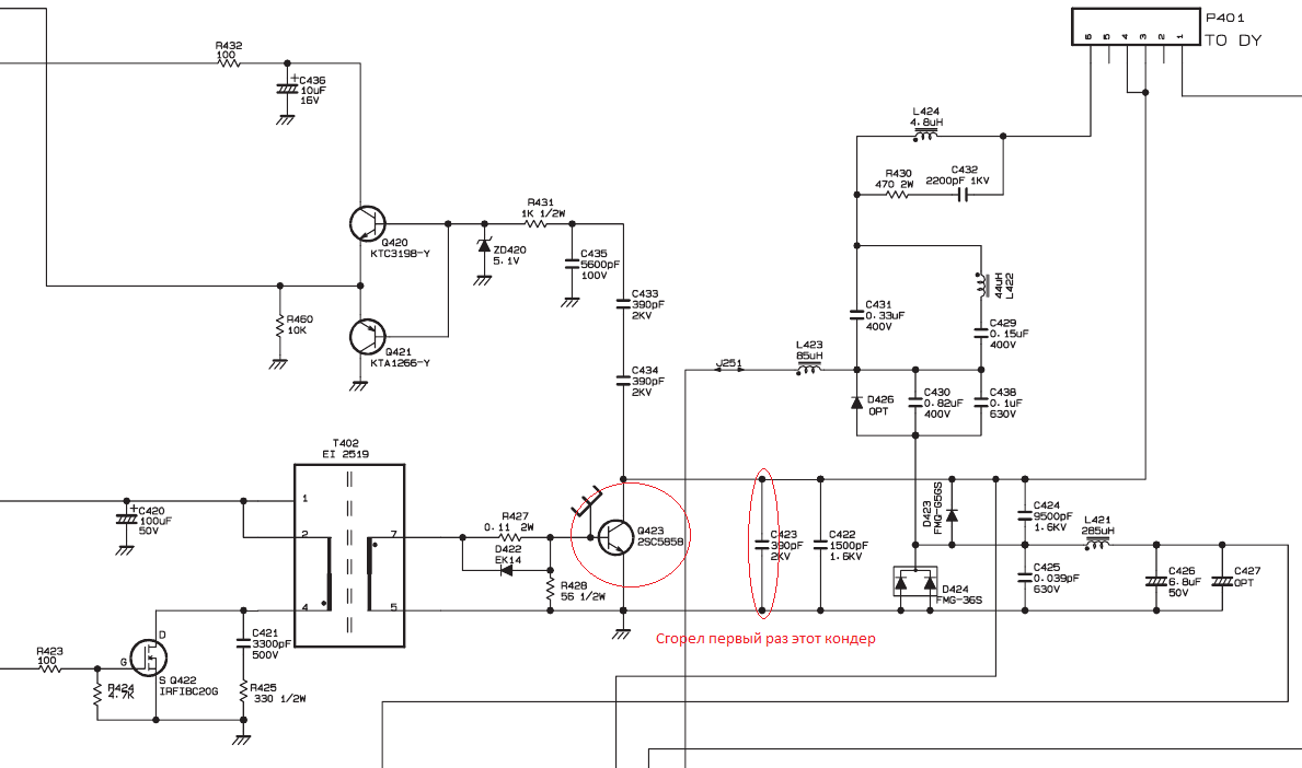
Несколько раз ломался этот телевизор. Сначала сгорел конденсатор С423. После замены проработал года 3 если не больше. Месяца 3-4 назад сгорел транзистор Q423 2SC5858. Заменил на J6920 все заработало. И вчера ночью тихо умер. Сгорел входной предохранитель на 5А (в прошлые разы не горел) и транзистор. Вопрос: из за чего он горит? Может что-то еще надо посмотреть. Я в телеках не разбираюсь но 2 раза чинил Что кондер что транзистор из одной цепи, значит гдето там проблема? Помогите чем сможете. Заранее спасибо.
страница 37 со схемой
Схема на телевизор LG.pdf 6 МБ Скачано: 445 раз(а)
Схема на телевизор LG.png 58.77 КБ Скачано: 276 раз(а)
|
|
shov244
Фанат форума
Сообщения: 3825
|
| PavelkoDmitriy писал: | | Я в телеках не разбираюсь ...Помогите чем сможете. | Ну и как тебе помочь ? Давай ка после праздника дуй в мастерскую ... вот где будет тебе помощь !  |
|
|
PavelkoDmitriy
|
Денег на мастерскую нет.
Я в прошлый раз пришел в мастерскую, описал проблему они мне подсказали где искать и я нашел этот транзистор. |
|
REKKA
Фанат форума
Сообщения: 3722
|
Я в прошлый раз пришел в мастерскую, описал проблему они мне подсказали где искать и я нашел этот транзистор. Хорошая мастерская!!!!!!!!!!!!!!!! Не лучше было вызвать на дом мастера? |
|
shov244
Фанат форума
Сообщения: 3825
|
| PavelkoDmitriy писал: |
Я в прошлый раз пришел в мастерскую, описал проблему они мне подсказали где искать и я нашел этот транзистор. |
Ну может и в этот раз помогут по твоему описанию ... а так среди нас экстрасенсов нема .  |
|
|
PavelkoDmitriy
|
| Ну в сервисе были нормальные люди а не троли и экстрасенсы, вот и помогли. |
|
Бакум
Рождённый в СССР
Сообщения: 12732
|
|
|
PavelkoDmitriy
|
|
LordLostr
Модератор
Сообщения: 8673
|
| PavelkoDmitriy писал: | | А ты походу умник |
Тебя мы вообще не знаем.Телик к мастеру,тему в мусор. |
|
|
PavelkoDmitriy
|
| Не форум а секта. Удаляйте все. И учетку мою тоже. На другом форуме помогли нормально без всяких "иди к мастеру" |
|
KRAB
Распугиватель клиентов
Сообщения: 21704
|
| PavelkoDmitriy писал: | | На другом форуме помогли | - да ты на трех - в Помойке  |
|