| Автор | Сообщение |
|
sanyco
|
Короче решил я зделать цветумузику ну и по ходу дела научитса полезному)
есть у меня акустическая система bk ma580s
подеднал ее к копму, включил музон.... вместо колонки, приеднал светодеодною плату... диоди мигают только тогда когда большой звук, я понял что надо еще перед диодами поставить какойнидуть усилитель, но я незнаю.... или я слаб усилок поставил, или я все делаю не так, короче он усилил, но не намного. посоветуйте как лутше мне ето зделать... какие плати надо брать.... мне не вкайф пойти в маг и купить все готовое.... я сам хочу своими руками все зделать. тому посоветуйте мне кокую плату можна спаять чтоб все било супер.... я нашол схему цветомузики, такой как мне надо, но я не понял какие резистори и что вообе мне надо купить.... куда что паять то я понял, только не знаю что((((
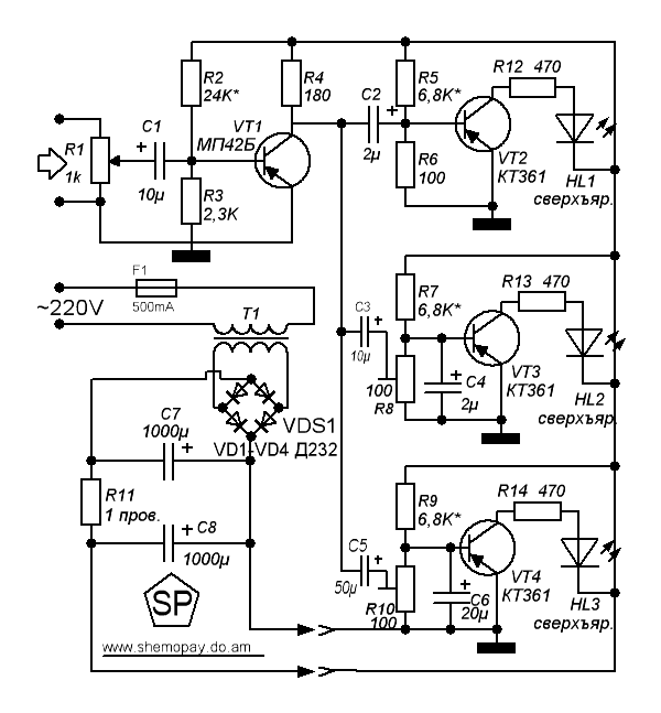
вот ссилка на схему. посмотрите и скажите мне чайнику как правильно все називаетса)))
http://shemopay.do.am/publ/9-1-0-129
вот здесь я нашол схему)
цветомузыка.gif 19.38 КБ Скачано: 1176 раз(а)
|
|
tenon
Завсегдатай
Сообщения: 935
|
| Тебе обьяснить что как называется? За комп сяду, напишу. |
|
tenon
Завсегдатай
Сообщения: 935
|
С -конденсатор постоянный, со знаком "+" электролитический. В даной ситуации отмечены в микрофарадах.
R -сопротивление(резистор), измеряется в омах(Ом) на схеме ихний номинал обозначается в виде цифр без каких либо букв. Килоомы обозначаются так: 5,6к;10к и т.д а мегaом 1,1 мО. С чертой по середине(не внутри)- подстроечный резистор.
VT -транзиторы, например: КТ 315, КП 103. К- кремниевый, Т- транзисторы(биполярные), П- полевой.
Т -трансформатор (про него тебе надо читать где схему качал.
VD или VDS -диодный мост(4*Д232).
Учи самоделкин |
|
tenon
Завсегдатай
Сообщения: 935
|
Санько детали подобрал?
24 часа на ответ. |
|
Руслан
Передовик
Сообщения: 2089
|
tenon, | Цитата: | Санько детали подобрал?
24 часа на ответ. |
sanyco, он уже забыл где спрашивал. |
|

|