| Автор | Сообщение |
|
Константин60
|
Сервисный режим DAEWOO KR21D2S.
Нужно исправить геометрию изображения. Горизонтальные линии на верхнем и нижнем краях экрана немного выгнуты к центру. ПДУ с цветными кнопками есть, телевизора под рукой нет, внутрь заглянуть не могу. |
|
|
polimerika
|
Daewoo KR21D2S - блок питания
телевизор DAEWOO KR21D2S , шасси не смог определить. Состоит: STR-W6554A - блок питания, TOSHIBA-HAY-37 8897CSN67B7-процессор, STV8172A - кадры, UTC1762 - звуковая, BSC2-01(100820 8-10A) - трансформатор строчный.
Был взорван оптрон и пробит переход транзистора в цепи оптрона (1845). В блоке питания два сплавленных резистора. После восстановления при запуске блок выдает во вторичке по +В 135 вольт и напряжение падает до нуля. Был в обрыве R 220 Ом. Замена STR, оптрона, транзистора C1815 (в цепи стабилизации) ничего не решила. |
|
serg63
Передовик
Сообщения: 2691
|
Aй-яй-яй.  |
|
Yuritsh
Фанат форума
Сообщения: 18498
|
| polimerika писал: | | 8897CSN67B7-процессор, ,UTC1762-звуковая | такое разве существует в природе? |
|
мастер-ломастер
Модератор
Сообщения: 9972
|
|
vadim3008
Мастер Добрых Дел
Сообщения: 5819
|
| polimerika, Ты чем до этого занимался?может тем что лучше у тебя получается(но не Электроника и не ТЕЛЕВИЗОРЫ!) |
|
|
Мага05
|
| polimerika писал: |
Был взорван оптрон и пробит переход транзистора в цепи оптрона (1845). В блоке питания два сплавленных резистора. После востановления при запуске блок выдает во вторичке по +В 135 вольт и напряжение падает до нуля.Был в обрыве R 220 Ом. Замена STR, опторона, транзистора С1815(в цепи стабилизации) ничего не решила. |
Не все проверено. Поэлемнтно проверить. |
|
Юрий 72
Передовик
Сообщения: 1397
|
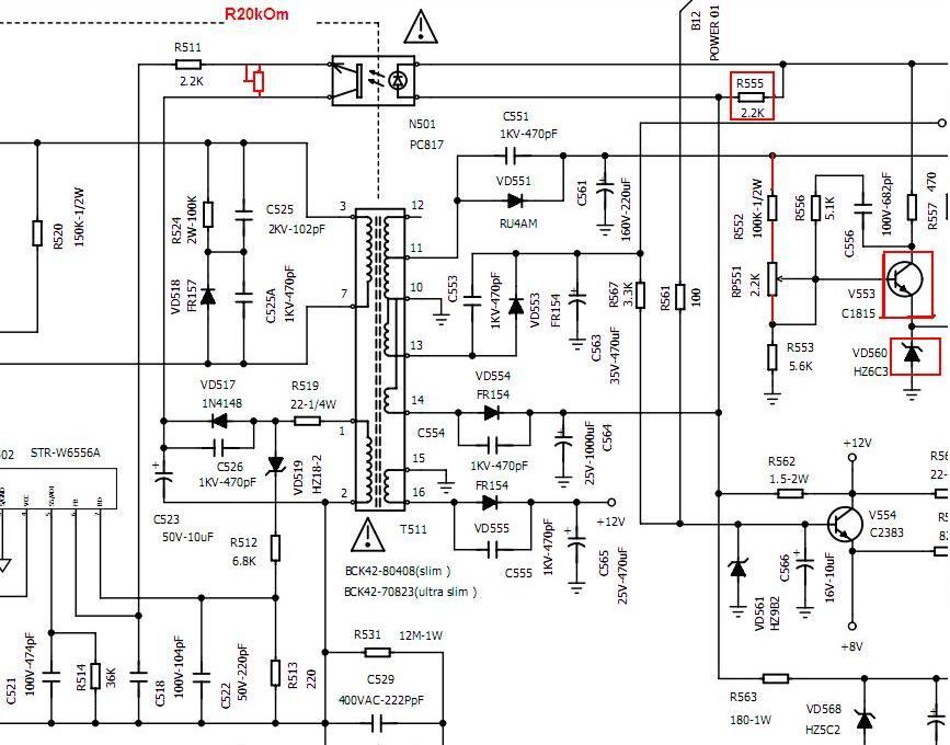
Попробуй так:
ДОБАВЛЕНО 30/08/2013 10:48
Детали в рамке проверить или заменить.
Remont BP.JPG 96.43 КБ Скачано: 372 раз(а)
|
|
Linda
Передовик
Сообщения: 1719
|
| был такой случай. скорее всего 470 ом в обрыве (кратковрнменно же есть напр.) еще было подстроечник подгорел |
|
|
polimerika
|
| Спасибо. были оборваны омные сопротивления |
|
Yuritsh
Фанат форума
Сообщения: 18498
|
|
|
niiikkki1
|
Нужна принчипиальная схема дла Daewoo KR21D2S
Уважаемые форумчане.
Нужна принципиальная схема кадровой развертки для телевизора Daewoo KR21D2S.
Заранее очень признателен |
|
vadim3008
Мастер Добрых Дел
Сообщения: 5819
|
|
|
niiikkki1
|
да видел. поиском воспользовался, по запросу KR21D2S ничего не нашел.
поиск по архиву тоже результатов не выдал
раздел энциклопедии тоже не дал результатов
именно по этому задал вопрос. |
|
vadim3008
Мастер Добрых Дел
Сообщения: 5819
|
| niiikkki1, состав аппарата!? |
|
REKKA
Фанат форума
Сообщения: 3722
|
| niiikkki1, Один вопрос: КАКОЕ НАЗВАНИЕ У ЭТОГО АППАРАТА ШАССИ? |
|
pion
Передовик
Сообщения: 1602
|
| Только что ввёл "KR21D2S схема" в поиск Яндекса. Третья ссылка сверху. Четвёртая ссылка- вообще скачать без регистрации. Сори. 4я ссылка- это вирусняк. |
|
vadim3008
Мастер Добрых Дел
Сообщения: 5819
|
|
|
niiikkki1
|
3 ссылка - яндекс маркет
номер шасси: 21"S/10060014-0579
ДОБАВЛЕНО 26/01/2016 14:11
ребят я ваще не понимаю в этих шасси, у меня у папы сломался телевизор, он попросил найти схему для него! то что он мне дал я написал. марку модель я написал. шасси какое то тоже. ну просто дайте совет где найти и если есть у кого дайте скачать?
что я сделал не по правилам? |
|
vadim3008
Мастер Добрых Дел
Сообщения: 5819
|
niiikkki1, ты вообще, какое отношение имеешь к ремонту?Судя по постах,ни полный ноль!Думаю,тебе мастера нужно искать,а не схему!Схема есть,а состава нет!
ДОБАВЛЕНО 26/01/2016 13:13
| niiikkki1 писал: | | что я сделал не по правилам? |
написал? |
|