ESpec - мир электроники для профессионалов


Телевизор Hyundai H-LED32V3 после грозы

  Список форумов » Нарушения правил

Следующая тема · Предыдущая тема
АвторСообщение
Kamal1981 
Новичок
Сообщения: 25
 
Сообщение #1 От 25/06/2017 22:16 цитата  

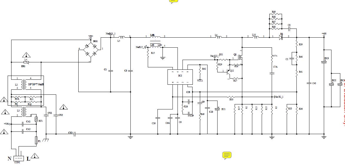
Принесли на ремонт телевизор Hyundai H-LED32V3 с описанием "не включается" после грозы. Светодиод дежурного режима не горит. При вскрытии и осмотре повреждений радиоэлементов не выявлено.

Блок питания - Megmeet MP118

Напряжений 5, 12, 24В нет. На PFC 307 Вольт. При замерах обнаружилось, что на NCP1606 практически на всех ногах 300 Вольт в том числе и на 1-м выводе. Резисторы и прочие элементы PFC проверил, все исправны. Подкинул к телевизору внешний БП - телевизор работает.

Теперь вопрос: как вы думаете, за пределами PFC что-то выгорело и есть ли смысл чинить данный БП дальше? (думаю заменить ncp1606 и полевик)

  .JPG  71 КБ  Скачано: 236 раз(а)

Перейти: 
Следующая тема · Предыдущая тема
Показать/скрыть Ваши права в разделе

Интересное от ESpec


Другие темы раздела Нарушения правил

000
123
13
33
67
67
777


Rambler's Top100 Рейтинг@Mail.ru liveinternet.ru