| Автор | Сообщение |
|
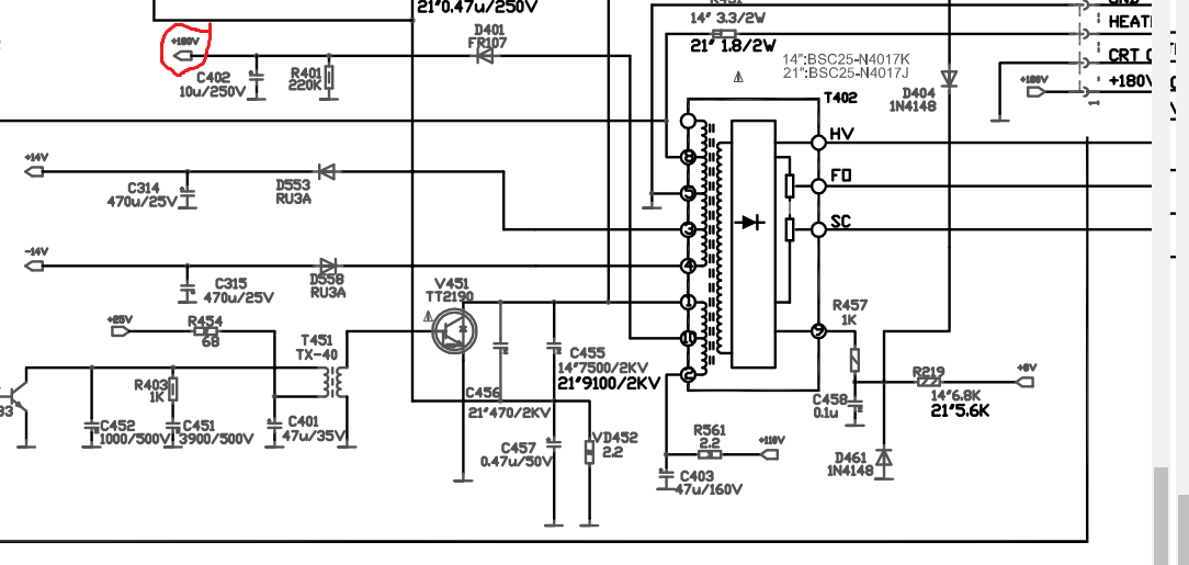
dimasmds
|
ТДКС +180v , по измерениям занижено 109V
на катодах RGB 92-94v
v451 (TT2190) ,КЗ нет.
подскажите пожалуйста , что может быть?
rd-035e.png 85.35 КБ Скачано: 292 раз(а)
|
|
SASHATOD
Фанат форума
Сообщения: 9885
|
dimasmds,
Шо приходит на строку,есть ли питание кадровой?...........пока хватит  |
|
валентин-сибиряк
Фанат форума
Сообщения: 9053
|
| Строчка похоже вообще не работает. |
|
непоседа
Передовик
Сообщения: 1939
|
| Молодой человече а не начать ли тебе с БП,мы же не сидим за твоим ТВ,смелее действуй с прибором,и нам веселее в своих догадгах. |
|
Сергей66
Завсегдатай
Сообщения: 407
|
А по правилам оформлять тему уже не надо  |
|
Boris Gorbunkov
Семён Семёныч
Сообщения: 7527
|
| dimasmds писал: | | что может быть? | ДЫК - СЛОМАЛСЯ !!!  |
|
Oлег
Модератор
Сообщения: 3983
|
Строчная не заводится. Автор, пропаяй все кольцевые. Кадровую особенно.
Историю б написать не мешало, а то тема в утиль просится. |
|
ProIzhevsk
Передовик
Сообщения: 1692
|
| dimasmds, выполни всё вышесказанное, и ещё не забудь глянуть осликом сигнал на первичке и вторичке ТМС, обрыв для не такое уж и редкое явление, обычно прямо около одной из ножек. |
|
tutu7
Завсегдатай
Сообщения: 721
|
| Что на базе V451,осликом посмотри. |
|
|
dimasmds
|
| спасибо всем за помощь ! Буду проверять , отпишусь позже |
|
Oлег
Модератор
Сообщения: 3983
|
|