ESpec - мир электроники для профессионалов


000

  Список форумов » Нарушения правил

Следующая тема · Предыдущая тема
АвторСообщение
vitaly2010 
Бывалый
Сообщения: 41
 
Сообщение #1 От 01/02/2021 13:57 цитата  

del
STIPLER 
Халтурщик
Сообщения: 5865
STIPLER
 
Сообщение #2 От 01/02/2021 18:37 цитата  

vitaly2010 писал:
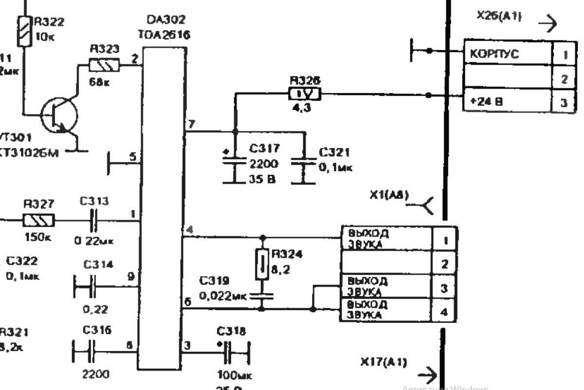
телека давно нет но были заказаны микросхемы для саба но типовая схема 2616 для саба не подходит , нужно собрать схему для саба , я так понимаю на 1401 был реализован инвертор , тогда вохзможен усилок саба на 2616 ,
помогите со схемой платы стерео коммутация и УНЧ САБ

Щаз. Одиннадцать (11)! лет спустя бежим теряя тапки твои ламерские хотелки исполнять.
Есть http://monitor.espec.ws/section14/ Там и флудераствуй на здоровье!
валентин-сибиряк 
Фанат форума
Сообщения: 9054
валентин-сибиряк
 
Сообщение #3 От 01/02/2021 18:54 цитата  

классно! смех
vitaly2010 
Бывалый
Сообщения: 41
 
Сообщение #4 От 01/02/2021 22:21 цитата  

ответ лежит в файле 52


http://monitor.espec.ws/download.php?id=105998

  2616sub.jpg  142.99 КБ  Скачано: 136 раз(а)

Перейти: 
Следующая тема · Предыдущая тема
Показать/скрыть Ваши права в разделе

Интересное от ESpec


Другие темы раздела Нарушения правил

000
000
000
1
1
1
67
67


Rambler's Top100 Рейтинг@Mail.ru liveinternet.ru