| Автор | Сообщение |
|
kadett65
|
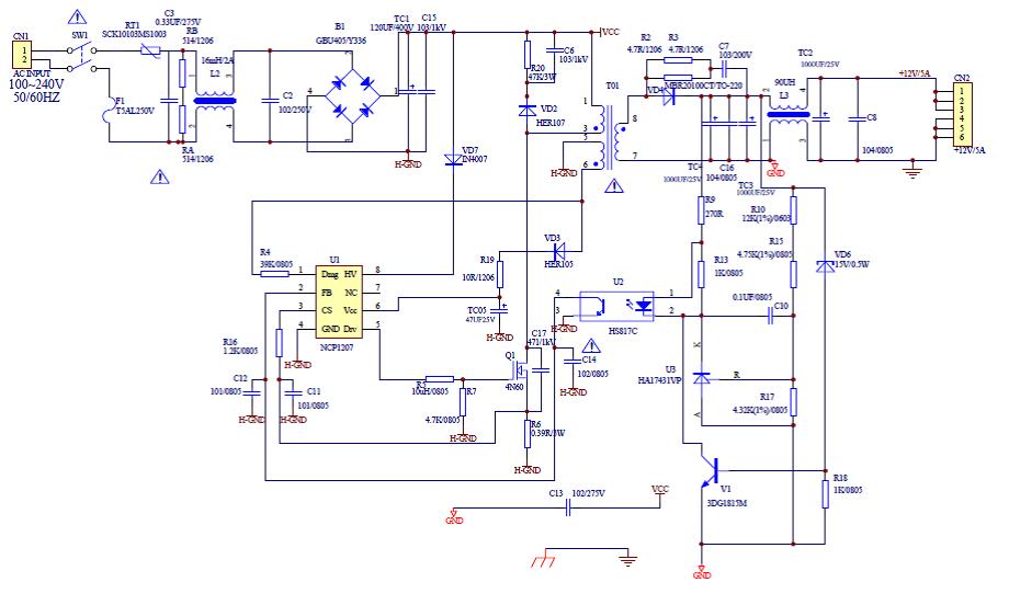
В ремонт пришел BBK LD2006SI с диагнозом не включается. При проверке обнаружено:
включение в сеть - есть дежурный режим, при включении с пульта ТВ включается и через 1-3 сек уходит в дежурный режим.
Напряжение на БП в ДР 12, 05 В, при включении и выходе снова в ДР - падение напряжения до 2,8 В.
Главная проблема оказалась в . Замена решила проблему ТВ исправно включается.
Не очень сложный дефект, но может кому пригодится.
БП ВВК LD2006SI.jpg 61.58 КБ Скачано: 1578 раз(а)
БП ВВК LD2006SI.jpg 61.58 КБ Скачано: 1213 раз(а)
|
|
semvictor
Фанат форума
Сообщения: 3098
|
| kadett65, Прошивку флеш слил-бы и в обменник положил на этом сайте-толку было-бы больше... |
|
Иван Зенин
Модератор
Сообщения: 6784
|
| kadett65, ты уж совсем уровень форума не опускай-то. |
|
|
sivolov
|
Товарищи, извиняйте, что апнул тему...
Такой аппарат дома у меня. И проблема именно такая. Надо решать собственными силами.
Такого чуда сейчас уже не сыщешь и нужно реанимировать этот. В сервис нести, ясное дело, это на годы.
Руки кривопрямые. Подозреваю, что справлюсь.
Может кто помочь? Пожалуйста. |
|

|