| Автор | Сообщение |
|
Серж763
|
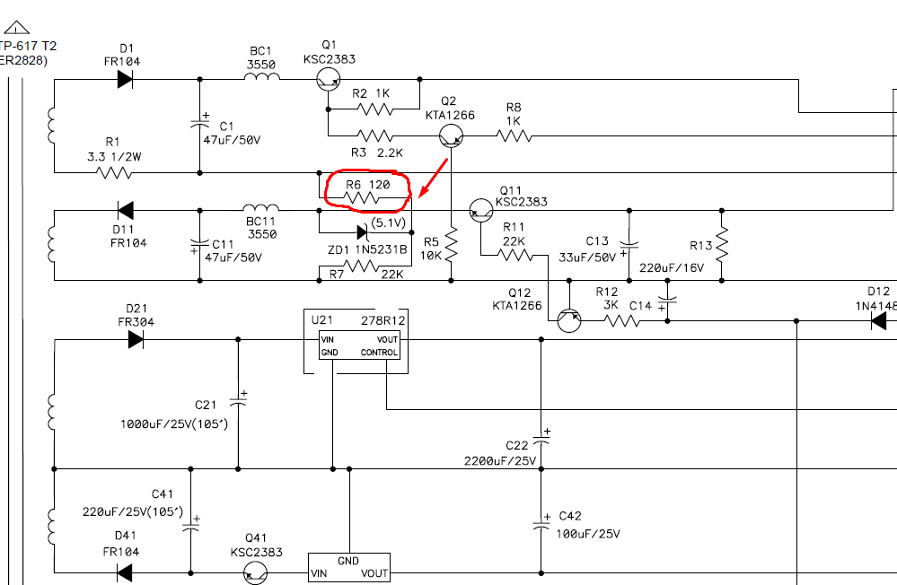
Приветствую. Задарили давным-давно этот домашний кинотеатр. Решил сейчас его посмотреть-послушать. При подключении к розетке включается красный диод. Когда нажимаю кнопку повер , диод красный гаснет, а кнопка начинает подсвечиваться синим. Цифровой индикатор , или как он реально называется (табло, где можно посмотреть частоту радио или какой трек играет), не включается. Когда я отрыл крышку , то сразу бросился обгоревший резистор R6 120ом (нарыл схему и посмотрел). Подскажите пожалуйста уважаемые специалисты, в чём может быть проблема? Из-за чего может так нагреваться этот резистор? Хотел отнести в ремонт, но решил сам попаять. Добавлю ещё - с этого R6 дорожка ведёт на разъём, от которого провода уходят на соседнюю плату. Там на этой плате видео выходы, HDMI, и уходит шлейф на переднюю панель, как раз где стоит табло.
| Screenshot_109.png |
| Описание: |
|
| Размер файла: |
611.64 КБ |
| Просмотрено: |
130 раз(а) |

|
| Screenshot_110.png |
| Описание: |
|
| Размер файла: |
648.57 КБ |
| Просмотрено: |
132 раз(а) |

|
|
|
birluk
Передовик
Сообщения: 2209
|
| Цитата: | | Из-за чего может так нагреваться этот резистор? | потому что,через него протекает больший ток, чем на который резистор расчитан. Вот и ищи кто там такой ,,прожорливый" в этой цепи. |
|
|
Серж763
|
| birluk писал: | | Цитата: | | Из-за чего может так нагреваться этот резистор? | потому что,через него протекает больший ток, чем на который резистор расчитан. Вот и ищи кто там такой ,,прожорливый" в этой цепи. |
Да хз. Одна сторона этого резистора идёт на вывод VF+ , и от него же дорожка идёт на трансформатор через резистор R1 на ногу VFD+. Другая сторона более потемневшая на стабилитрон ZD1. Стабилитрон может мозги делает?
Screenshot_112.png 49.85 КБ Скачано: 145 раз(а)
|
|
birluk
Передовик
Сообщения: 2209
|
| Цитата: | | дорожка идёт на трансформатор через резистор R1 | не на трансформатор а с трансформатора. |
|
|
Серж763
|
| Заменил резистор и стабилитрон - результата нет. Также всё. Единственное что теперь вроде не греется резистор. |
|
vbonev10
Передовик
Сообщения: 1271
|
| Серж763, логика железная,если более потемневшая сторона резистора идёт на стабилитрон,то и его менять тоже.Отдай мастеру,не с твоими знаниями его восстанавливать. |
|
birluk
Передовик
Сообщения: 2209
|
| Серж763 писал: | | Заменил резистор и стабилитрон - результата нет. Также всё. Единственное что теперь вроде не греется резистор. | на стабилитроне измерь напряжение, 5.1В имеется? |
|
|
Серж763
|
| birluk писал: | | Серж763 писал: | | Заменил резистор и стабилитрон - результата нет. Также всё. Единственное что теперь вроде не греется резистор. | на стабилитроне измерь напряжение, 5.1В имеется? |
Жесть вообще. Красный щуп на корпус ставлю а чёрным замеряю - показывает 31в. И соответственно наоборот- Красный на стабилитрон а чёрный на корпус -31в. Отсоединил провода от двд привода и померил там. Вот на них как и положено красный щуп показывал и +5 вольт и +12 и +3.3.
| Screenshot_113.png |
| Описание: |
|
| Размер файла: |
380.7 КБ |
| Просмотрено: |
124 раз(а) |

|
|
|
birluk
Передовик
Сообщения: 2209
|
| Серж763 писал: | | birluk писал: | | Серж763 писал: | | Заменил резистор и стабилитрон - результата нет. Также всё. Единственное что теперь вроде не греется резистор. | на стабилитроне измерь напряжение, 5.1В имеется? |
Жесть вообще. Красный щуп на корпус ставлю а чёрным замеряю - показывает 31в. И соответственно наоборот- Красный на стабилитрон а чёрный на корпус -31в. Отсоединил провода от двд привода и померил там. Вот на них как и положено красный щуп показывал и +5 вольт и +12 и +3.3. | измерять прямо на ногах стабилитрона(анод катод). Один щуп на одну ногу другой на другую. |
|
|
Серж763
|
| birluk писал: | | Серж763 писал: | | birluk писал: | | Серж763 писал: | | Заменил резистор и стабилитрон - результата нет. Также всё. Единственное что теперь вроде не греется резистор. | на стабилитроне измерь напряжение, 5.1В имеется? |
Жесть вообще. Красный щуп на корпус ставлю а чёрным замеряю - показывает 31в. И соответственно наоборот- Красный на стабилитрон а чёрный на корпус -31в. Отсоединил провода от двд привода и померил там. Вот на них как и положено красный щуп показывал и +5 вольт и +12 и +3.3. | измерять прямо на ногах стабилитрона(анод катод). Один щуп на одну ногу другой на другую. |
Замерил . 5.1в имеется. |
|