| Автор | Сообщение |
|
motorrr07
|
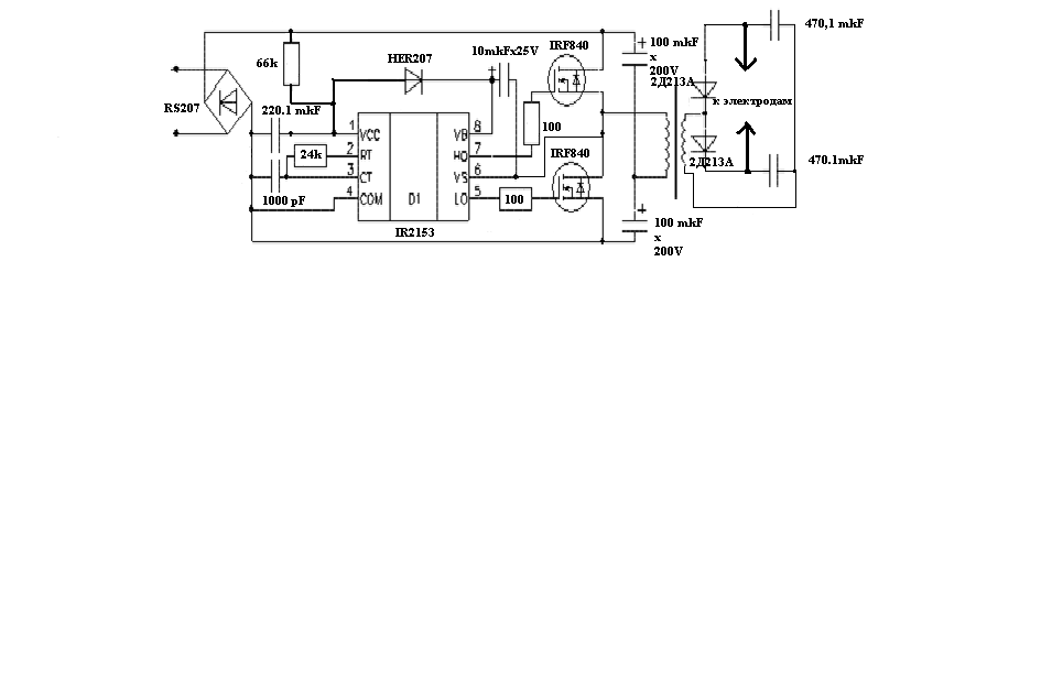
| А вот и схема. Ща по ней объясню |
|
xarl
Модератор
Сообщения: 21874
|
| Объясните лучше зачем вообще эта штуковина нужна. Плацебо? |
|
|
motorrr07
|
| xarl писал: | | Объясните лучше зачем вообще эта штуковина нужна. Плацебо? |
Нет. Много книг про живую и мёртвую воду. Впринципе работает. Не супер быстро, но.... Профилактики ради.....
ДОБАВЛЕНО 24/02/2013 12:52
| motorrr07 писал: | | А вот и схема. Ща по ней объясню |
на схеме ёмкость 220,1 мкФ - это 220 мкФ электролит плюс 1000 пФ керам
СХЕМА проверена.PNG 34.28 КБ Скачано: 267 раз(а)
|
|
xarl
Модератор
Сообщения: 21874
|
Книгами ты брошюрки называешь? В смутные времена такие и активизируются, целители... |
|
|
motorrr07
|
мне понятен Ваш юмор... Но мне нравится.
Ещё хочу использовать схему блока до трансформатора, а трансф от ТВ и сделать люстру Чижевского. Получится?
ДОБАВЛЕНО 24/02/2013 13:06
посмотрите , пожалуйста на схему. Объясните как она работает и с какой частотой. на первичной обмотке тр поступает 129В на вторичной 29В Напряжение выпрямленного тока идущего к электродам 55,5В КАК? Как оно умножилось? За счёт конденсаторов?
ДОБАВЛЕНО 24/02/2013 13:18
трансформатор понижающий. Первичка 120 вит 0,4мм, вторичка 24 вит 0,8мм |
|
xarl
Модератор
Сообщения: 21874
|
motorrr07, схема импульсного блока питания, но вот кто ее рисовал?  |
|
|
motorrr07
|
| понятно, что схема импульсного блока питания. Можно ли объяснения/пояснения как она работает. |
|
xarl
Модератор
Сообщения: 21874
|
Разве ничего не находится?имп. БП
А вообще для твоих целей подойдут два электрода, без всякого питания.  |
|
|
motorrr07
|
| вот и я хотел спросить: зачем весь этот блок, когда раньше люди просто через диод к электродам и получали тоже самое. Так зачем? |
|
xarl
Модератор
Сообщения: 21874
|
Они получали то, что хотели получить.  |
|
|
motorrr07
|
| Можно всё же получить ответы на мои вопросы. Я с таким же успехом могу поржать и с друзьями. Вы же здесь профи в электронике, а я дилетант. Так покажите свои знания "умники" |
|
|
motorrr07
|
Ну мне в целом ясно, что ХАРЛ может только сертификат на свой ник сделать А в общем текой же noob |
|
xarl
Модератор
Сообщения: 21874
|
|
|
motorrr07
|
|