| Автор | Сообщение |
Jorg63
Передовик
Сообщения: 1185
|
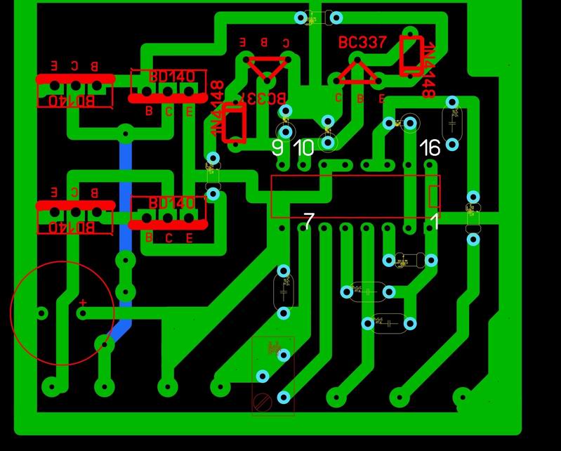
Судя как нанесено на печатке типы транзюков и их проводимость- не будет! если только на самом деле то что надо стоит,отличное от того что нанесено на печати. Да кстати по печати 7 нога ТЛки на печатке в воздухе а должна быть с общим проводом,а это минусовое питание. Так какого хера она печать рабочая?Про-анализируюте сами!Передо мной печать ваша что выложили а а ней 100 проц косяки
Даже если навести на ключи,действительно показывает другие ключи,но это дело не меняет 7 нога то в воздухе!Коль выложили плату могли бы исправить а не вводить в заблуждение. |
|
mjntana
Завсегдатай
Сообщения: 587
|
| Jorg63 писал: | Судя как нанесено на печатке типы транзюков и их проводимость- не будет! если только на самом деле то что надо стоит,отличное от того что нанесено на печати. Да кстати по печати 7 нога ТЛки на печатке в воздухе а должна быть с общим проводом,а это минусовое питание. Так какого хера она печать рабочая?Про-анализируюте сами!Передо мной печать ваша что выложили а а ней 100 проц косяки
Даже если навести на ключи,действительно показывает другие ключи,но это дело не меняет 7 нога то в воздухе!Коль выложили плату могли бы исправить а не вводить в заблуждение. |
Складывается впечатление что мы смотрим разные печатки.
Посчитайте справа налево внизу 7я нога. как раз и есть минус по питанию там же подстроечник на 50к рег.частоту. Печать нарисована со стороны дорожек поэтому микросхема с права на лево считается.
Косяки может и есть только пока то что вы пишете под них не попадает. Еще раз напоминаю наводите мышку на деталь или контакт и будет номинал. |
|
|
sergey857508
|
| Насколько я помню , частота по 6-ой ноге регулируется . |
|
Jorg63
Передовик
Сообщения: 1185
|
mjntana Я имею ввиду эту печать,спецом ножки пометил? А вы о какой печати речь ведете,возможно действительно по разным ведем разговор
печать.jpg 68.36 КБ Скачано: 201 раз(а)
|
|
mjntana
Завсегдатай
Сообщения: 587
|
Жорж вы меня с пути не собьете ,конечно по 6й ноге но с шестой подстроечник стоит на ноль и туда же 7я нога.
Извиняюсь не тому ответил . |
|
Jorg63
Передовик
Сообщения: 1185
|
где по этой печати 7 нога на ноль????? подстроечник вижу что идет с 6 на 7, а 7 нога в воздухе. вот если было бы такое соединение то тогда вопросов не было.
печать.jpg 71.04 КБ Скачано: 203 раз(а)
|
|
mjntana
Завсегдатай
Сообщения: 587
|
| Jorg63 писал: | | mjntana Я имею ввиду эту печать,спецом ножки пометил? А вы о какой печати речь ведете,возможно действительно по разным ведем разговор |
Хух , Наконец все понял Контакт к которому опускается 7я нога нужно соединить с общим .Вот теперь спасибо !  |
|
|
sergey857508
|
Ну наконец то вы разобрались . ...Со всеми бывает.. |
|
mjntana
Завсегдатай
Сообщения: 587
|
Так сразу нельзя было сказаь ,соедини мол идиот минусовой контакт с общим?
Я почему и печатку выложил? Раньше все рисовал на бумаге карандашиком.Сейчас учусь на компе .Так что любая критика принимается.Только пож без намеков ,сразу в лоб ,мол разуй глаза и проведи там то и там то дорожку.  |
|
Jorg63
Передовик
Сообщения: 1185
|
так что ты гонишь что схема рабочая? повторено не раз.как она может работать без питания? А на будущее,коль вылаживаете печать то ее досконально редактируйте чтобы не было кривотолков,а то транзисторы обозначены одни а мол додумайся подводи мышку,вдруг там что то другое  |
|
mjntana
Завсегдатай
Сообщения: 587
|
| Jorg63 писал: | | так что ты гонишь что схема рабочая? повторено не раз.как она может работать без питания? |
Вот смотри.Я ж писал что перерисовывал с бумаги.На бумаге то она рабочая. |
|
Jorg63
Передовик
Сообщения: 1185
|
| mjntana писал: | | Jorg63 писал: | | так что ты гонишь что схема рабочая? повторено не раз.как она может работать без питания? |
Вот смотри.Я ж писал что перерисовывал с бумаги.На бумаге то она рабочая. | так надо было и печать нормально довести до ума.по вашему JPG файлу хер что особо поймешь.догадайся мол сам.Как готовую в работу то подали косячную печать LAY с неправильными компонентами. Есть немного опыта,могу проанализировать печать и найти не стыковки а кто то тупо повторять начнет ведь и будет ложить нехорошим словом. Так что уважаемый ваш косячок и доказать обратное без полезно думаю выводы сделаете  |
|
mjntana
Завсегдатай
Сообщения: 587
|
Так сим и занимаемся.Как не поймеш? Сидел я над ней 2часа малевал,писал же что учусь пользоватся Лай ,голова уже как коробка ,разве все увидиш сразу.Конечно есть ошибки,поэтому и выложил чтоб проверили.За то и спасибо.
Щас займусь и все исправлю. |
|
Jorg63
Передовик
Сообщения: 1185
|
| mjntana писал: | | Щас займусь и все исправлю. | и транзисторы подправьте,чтобы обозначения соответствовали а не тыкать мышкой,вдруг что то другое там |
|
mjntana
Завсегдатай
Сообщения: 587
|
| дорожки исправил,а с транзисторами.... не могу разобратся как их переименовать.подскажете как сделаю. |
|
Jorg63
Передовик
Сообщения: 1185
|
| mjntana писал: | | дорожки исправил,а с транзисторами.... не могу разобратся как их переименовать.подскажете как сделаю. | А транзисторы слабо исправить? в макросах программы найдите полевой транзистор и вставьте и подпишите. учитесь до конца прогой пользоваться.докумекайте сами.получите удовлетворение когда все сделаете  |
|
mjntana
Завсегдатай
Сообщения: 587
|
| Пересмотрел все макросы.Слабовата библиотека.Нету ничего подходящего.Ну да буду мучить ,авось шо нибудь получится. |
|
|
sergey857508
|
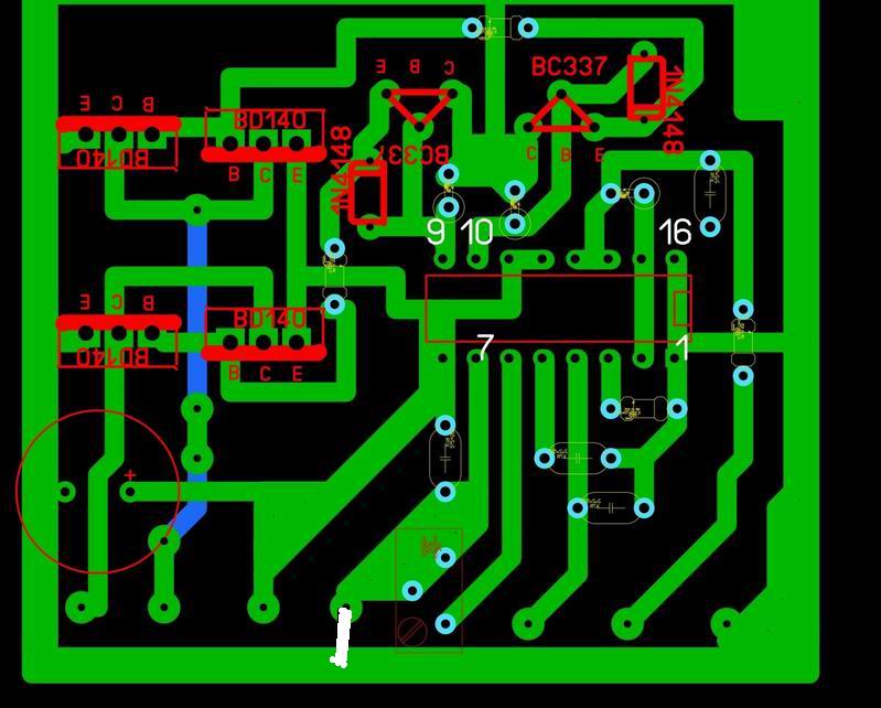
mjntana .Не внимательно вы работаете .Не ту ногу зацепили на корпус. !!!
Надо же было 7-ю , а вы 8-ю на корпус .Вы питание закоротили ! |
|
Jorg63
Передовик
Сообщения: 1185
|
| mjntana писал: | | Пересмотрел все макросы.Слабовата библиотека.Нету ничего подходящего.Ну да буду мучить ,авось шо нибудь получится. | не обязательно будет полевик именно как на схеме обозначен,любой вытаскивайте из макросов полевик а потом имя сами ему дадите |
|
mjntana
Завсегдатай
Сообщения: 587
|
| sergey857508 писал: | mjntana .Не внимательно вы работаете .Не ту ногу зацепили на корпус. !!!
Надо же было 7-ю , а вы 8-ю на корпус .Вы питание закоротили ! |
Спасибо! Совсем плохой стал. Пора сегодня заканчивать.
ДОБАВЛЕНО 22/07/2013 20:23
так немного лучше будет  |
|