| Автор | Сообщение |
|
enso61
|
Платформа QFU2.1
Main 310432868323
CPU Fusion120
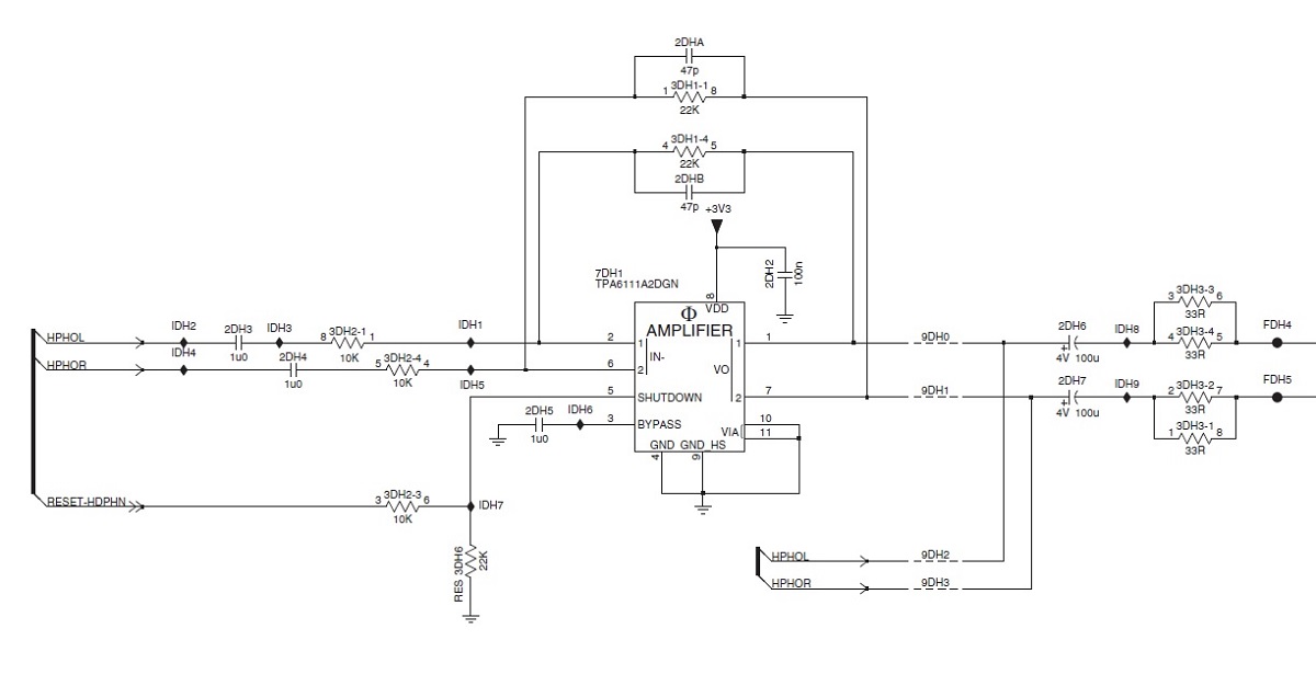
Всем доброго дня. Пришел тв Philips 42PFL6057T/6 с известной проблемой. Не включается, моргает 2 раза. Процессор был снят, перекатан, посажен на место. Все прекрасно заработало. Телевизор был отправлен клиенту. Через пару часов телевизор возвращается обратно с проблемой - нет звука в наушниках. Я был, мягко говоря удивлен, тем что, после ремонта телевизора, который не включался вообще, человек вдруг взялся проверять - а работают ли наушники. Но не суть. Звука на выходе наушников действительно не было. После изучения схемы и платы выяснилось, что усилитель для наушников на плате отсутствует (с завода) и выход идет прямо с процессора. На плате коммутация (процессор-усилитель) осуществляется перемычками. Аудиосигнала повторюсь нет. С питаниями всё в порядке. На всякий случай обновил ему прошивку (с оф. сайта). Возможно-ли, что аналоговый выход у процессора вышел из строя ?
HPH.jpg 71.23 КБ Скачано: 237 раз(а)
|
|
bumbox1974
Завсегдатай
Сообщения: 826
|
А что тут удивительного? Он (клиент) его наушниками и убил. После того, как забрал первым делом полез опять свои наушники тыкать.
Обозначь клиенту астрономическую сумму за замену процессора и пусть наслаждается звуком из динамиков. |
|
iv-9
Фанат форума
Сообщения: 6359
|
Некоторым клиентам со слабым слухом наушники просто необходимы, иначе оглушит семью и соседей. Или кто-то имеет ограниченную жилплощадь и не хочет мешать другим спать. Если наушниками ТВ убивают, то реболл не помогает.  |
|
|
enso61
|
| iv-9 писал: | Если наушниками ТВ убивают, то реболл не помогает.  |
К сожалению я думаю вы правы. После реболла все функции телевизора в норме ... кроме наушников. Меня удивляет другое, зачем надо было нагружать этот несчастный процессор ещё и раскачкой звука. Он и так греется больше чем надо, почему не применяют усилитель обозначенный на схеме. Неужели всё экономия ? |
|
|
den7777777
|
| я думаю, что Ваши клиенты используют, какую-то стереосистему, поэтому им нужен выход под наушники, и скорее всего это послужило выходу из строя тв) |
|
|
enso61
|
| Пришла в голову такая идея. Использовать вот такую штуку "Аудио конвертер Toslink и SPDIF в RCA". Стоит около 2 тыс. и в принципе получится полноценная замена. Предложили. Пока думает. |
|
bumbox1974
Завсегдатай
Сообщения: 826
|
| А зачем стереосистему в наушники тыкать? Неужели нет каких то банальных "тюльпанов" на задней панели? Или оптического выхода. |
|
|
enso61
|
Это и есть оптический выход. И вот такой конвертер.

|
|
Boris Gorbunkov
Семён Семёныч
Сообщения: 7529
|
А может приколхозить гнездо под наушники с размыкателем цепи на динамики.
В кинескопных САМЦАХ такие ставили.
Воткнул наушники - звук в динамиках пропал. |
|
|
SyM
|
| так выход на наушники реализовывался во всех УМ= делитель плюс контакт размыкания на разъеме наушников |
|
|
enso61
|
| Я думал об этом но им нужна раздельная регулировка громкости. Отдельно динамики - отдельно наушники. Там действительно слабослышащий человек. Так что такой вариант не подойдет. |
|
|
enso61
|
| В принципе тему можно закрывать, клиент забрал телевизор "как есть". Доплачивать ещё что-то он не захотел. |
|