| Автор | Сообщение |
|
a2s
|
Точно он! Огромнейшее спасибо, добрый человек!!! В очередной раз очень выручили) |
|
TRIPLEX
Передовик
Сообщения: 2529
|
Подскажите что за транзюки SMD
3406 (видимо AO3406)
и второй 347S
стоят в инкубаторе, цифр блок управления |
|
TRIPLEX
Передовик
Сообщения: 2529
|
Подскажите ШИМ
01n23a sot23-6
стоит в блоке питания на 26в |
|
|
sirozha28cm
|
Здравствуйте! Помогите определить два компонента в SOT-23 корпусе. Похожи на транзисторы, но какие...Стоят на плате (EAX61438601) внешнего блока кондиционера LG S09AF.
На одном P·3, а на другом ND 44.
На алике находится что-то похожее на P3, но там без точки и никакого даташита нет.
Спасибо!
p3_nd44.jpg 177.45 КБ Скачано: 71 раз(а)
|
|
|
шёл мимо
|
| Добрый вечер, в модуле управления внутреннего блока Сплита пробита 5-ногая mip244sd и транкиллер t3d74 , чем заменить, в Краснодаре нет в наличии, под заказ 4 недели |
|
|
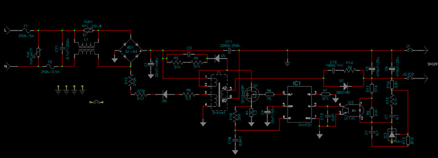
ББС-1
|
Доброго времени суток уважаемые форумчане! Буду Вам признателен, если поможете мне расшифровать кодировку на SMD микросхемы: корпус SOT-23-6, Код: KmP31. Кучу сайтов прошерстил, а результат нулевой! Если поможет информация, то она установлена в модуле Импульсного источника питания AC-DCб 12v/2A в цепи управления.


bandicam 2025-09-29 22-30-24-458.jpg 69.57 КБ Скачано: 49 раз(а)
|
|
|
adam7
|
| Примерьте эту микросхему: LD7531 |
|
|
ББС-1
|
| Премного Вам благодарен! Да, это именно она LD 7531! Единственно, что я упустил при выводе этого SCH схемного решения, так это на ножку "5" не подвел проводник питания! И ещё, почему то, когда я копировал для Вас схемы, две скопировались, а 3-я , как раз с выводом самого "схемного решения" не вошла!? Или я превысил лимит картинок? Я пока не очень хорошо у Вас здесь ориентируюсь. Это мой второй в жизни выход на форумы, первый был 2015г. по TV Электроника Ц-432Д. Поэтому я не очень комфортно себя чувствую здесь у Вас на форуме. То есть ещё не привык к такому общению. С уважением и почтением, ББС-1. |
|
|
UmbrellaSIU
|
| Доброго дня, ребята помогите пожалуйста, подскажите что за микросхема, несколько дней уже потратил отчаялся уже найти какую либо информацию. Корпус вроде как SOT-23 маркировка GAVN331 |
|
|
ioannn1
|
| Маркировка: A18E - SI2345DS (KI2345DS) Тип транзистора: MOSFET Полярность: P |
|
|
valik37
|
Доброго времени суток, помогите определить маркировку. Блок управления Mazda 6. Маркировка GA2Y корпус sot-89, позиционные обозначение на плате T.
20260208_090344~3.jpg 118.49 КБ Скачано: 41 раз(а)
|
|
|
bin07
|
Здравствуйте! помогите пожалуйста опознать smd транзистор
887.jpg 153.11 КБ Скачано: 34 раз(а)
|
|
|
T00Th
|
Подскажите пожалуйста кодировку обгоревшей детальки JA Это блок питания монитора zifro LN22E1701
| JA.jpg |
| Описание: |
|
| Размер файла: |
255.37 КБ |
| Просмотрено: |
20 раз(а) |

|
| Plata.jpg |
| Описание: |
|
| Размер файла: |
335.8 КБ |
| Просмотрено: |
22 раз(а) |

|
|
|