ESpec - мир электроники для профессионалов


BBK SMP012HDT2 не включается

  Список форумов » Цифровые приставки, спутниковое оборудование

Следующая тема · Предыдущая тема
АвторСообщение
Leva2000 
Новичок
Сообщения: 11
 
Сообщение #1 От 15/05/2019 21:42 цитата  

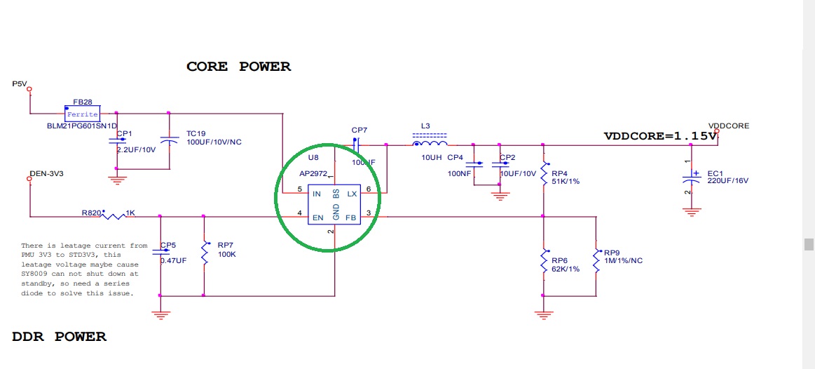
CORE POWER U8 AP2972 Нет выходных напряжений VDDCORE 1.15V и DEN 3V3 на U8 AP2972. Входное P5V присутствует. Подскажите чем можно заменить или в какой еще аппаратуре используется данная микросхема

  AP2972.jpg  81.19 КБ  Скачано: 268 раз(а)
skolin 
Передовик
Сообщения: 1212
 
Сообщение #2 От 15/05/2019 22:09 цитата  

тут смотрел - http://monitor.espec.ws/section27/topic248187.html
Leva2000 
Новичок
Сообщения: 11
 
Сообщение #3 От 16/05/2019 05:53 цитата  

спасибо, посмотрю!

Перейти: 
Следующая тема · Предыдущая тема
Показать/скрыть Ваши права в разделе

Интересное от ESpec


Другие темы раздела Цифровые приставки, спутниковое оборудование



Rambler's Top100 Рейтинг@Mail.ru liveinternet.ru