| Автор | Сообщение |
|
geniaa
|
В работе был 2 месяца и потух. Заменил конденсатор по вторичке питания и аппарат включился. Тюнер Т2 работает нормально а спутниковый, нет переключение поляризацией головок 13/18в.
Переключение реализовано шимом которым не могу опознать в чём и прошу помощи.
Питание 12 в, управление шимом работатет.
| 1й_1.jpg |
| Описание: |
|
| Размер файла: |
338.49 КБ |
| Просмотрено: |
203 раз(а) |

|
|
|
skolin
Передовик
Сообщения: 1216
|
| Нет переключения, значит 13V или 18V есть. Или все же нет вообще напряжения на дросселе никакого. Это разные вещи. Писать надо толком. Если нет ничего рисуй распиновку то есть назначение выводов и вместе с фото в тему http://monitor.espec.ws/section27/ |
|
|
geniaa
|
Нету на выходе 13/18В, на индуктивности постоянка 12в и импульсов нету, питание 12в присутствует, управление переключением с проца также есть. При переключении каналов с разной поляризацией, нуль или единица приходит на ШИМ.
Не могу найти расшифровку этого шима а этом и проблема. |
|
skolin
Передовик
Сообщения: 1216
|
Никто тебе так не подскажет, хоть сколько жди. Выводы огласи , корпус, питание выход на дроссель и т. д.
Я знаю несколько их но которая твоя неизвестно. |
|
|
geniaa
|
| Ок зарисую выложу без проблем. |
|
|
geniaa
|
Извините что так долго, срисовал с рабочего тюнера.
| 1.jpg |
| Описание: |
|
| Размер файла: |
308.21 КБ |
| Просмотрено: |
225 раз(а) |

|
|
|
skolin
Передовик
Сообщения: 1216
|
Появляешься по праздникам... . Читай мой первый пост, я же указал где решаются эти вопросы в считанные минуты.
А у меня с инфо сдох ж. диск и смогу помочь только через 3 недели и то если повезет в восстановлении |
|
|
geniaa
|
| Желаю Вам быстрого восстановления инфы с вашего HDD. создал там ещё темку. Спасибо что подсказали! |
|
skolin
Передовик
Сообщения: 1216
|
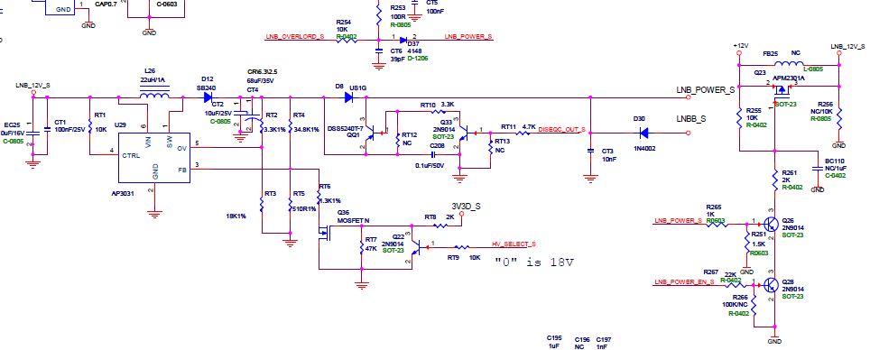
Вот даю схему может что почерпнешь.
lnb.JPG 60.07 КБ Скачано: 262 раз(а)
|
|