| Автор | Сообщение |
|
alexbf109
|
Main: TNP4G568 (2 A), CPU Panasonic MN2WS0275PBS, EEPROM 24C16RP, Flash TVR4G274-AG (наклейка), Tuner TDSA-G320D Demodulator SONY D2837ER, Analog ASIC AN34043AAVF
Power: TNPA5916 (1 P)
Led Power: TNPA5935 (1 LD)
T-Con: LG V14 42 DRD
Матрица: Wistron V420FWSD09 TZLP104BCVR
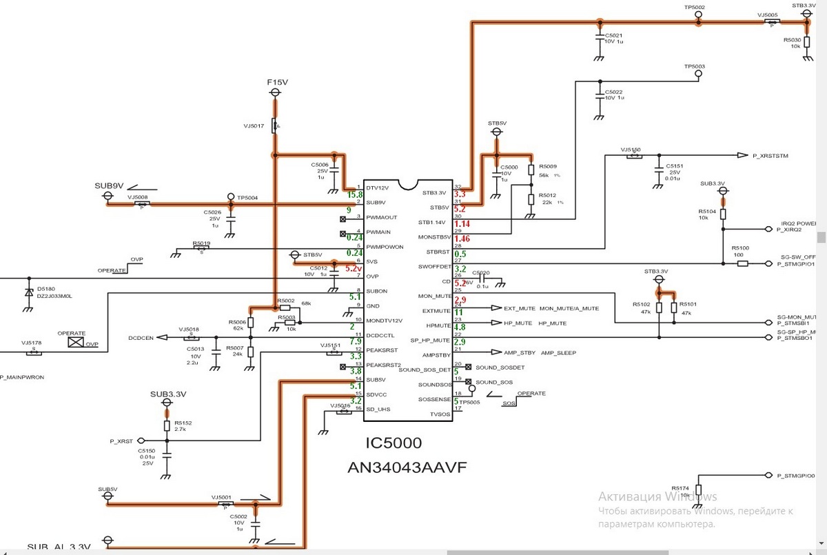
Телевизор при включении не подает признаков жизни, на кнопки не реагирует, индикация отсутствует. Плата питания скорее жива, 5В дежурки с неё уходит на материнку и всё, при искуственной подаче сигнала SUB_ON появляются напруги 16В и 32В. На майне при 5В только дежурные напряжения, питающие кнопки и панель индикаторов с ИК приемником, а при подтянутом сигнале SUB_ON появляется 16В от ПП и заводятся все преобразователи кроме 12В (питание Т-кона), т.к её разрешающий сигнал идет напрямую с проца. На 5,6,7,8 выводах EEPROM висит стабильных 3,3В, генерация на кварце пульсирует, плата признаков жизни не подает, как будто проц мертв. Половина напруг на плате коммутируются Analog ASIC AN34043AAVF. Напряжения только при 5В (красный цвет) и при подаче 16В (зеленый цвет) отражены на картинке.
AN34043.jpg 138.87 КБ Скачано: 1786 раз(а)
|
|
REKKA
Фанат форума
Сообщения: 3722
|
-Телевизор при включении не подает признаков жизни, на кнопки не реагирует, индикация отсутствует- чаго?
-Плата питания скорее жива, - да ты, что!!!!!!
-5В дежурки с неё уходит на материнку и всё, при искуственной подаче сигнала SUB_ON появляются напруги 16В и 32В. - А это как Мне самое интересное узнать ИСКУСТВЕННОЙ ПОДАЧЕ СИГНАЛА |
|
Feuerbard
Завсегдатай
Сообщения: 597
|
| Грозовик поди , у них по питанию проца обычно почти кз |
|
REKKA
Фанат форума
Сообщения: 3722
|
Меня другое интересует как при такой -
LED Panasonic TX42ASR600 не включается, индикаторы не горят.- неисправности у афффтора будит -Плата питания скорее жива,- Это что,то новенькое |
|
Feuerbard
Завсегдатай
Сообщения: 597
|
| Я уже три панаса разных встречал таких , везде питатель живой а проц в кз , как будто они так специально разработаны чтобы дохнуть , и везде этот асик их стоит на дежурку |
|
|
alexbf109
|
| REKKA писал: | -Телевизор при включении не подает признаков жизни, на кнопки не реагирует, индикация отсутствует- чаго?
-Плата питания скорее жива, - да ты, что!!!!!!
-5В дежурки с неё уходит на материнку и всё, при искуственной подаче сигнала SUB_ON появляются напруги 16В и 32В. - А это как Мне самое интересное узнать ИСКУСТВЕННОЙ ПОДАЧЕ СИГНАЛА |
У Панасоника встроена система аварийной сигнализации, при определенных неисправностях проц отмаргивает светодиодом код ошибки, если конечно сам живой.
Что тебя удивляет в живости питателя, разве при дохлом майне но живом питателе должны быть другие симптомы?
Сигнал SUB_ON приходит с майна на питатель при переходе из стенбая в рабочий режим и включает основные рабочие напряжения
ДОБАВЛЕНО 22/09/2017 12:32
| Feuerbard писал: | | Я уже три панаса разных встречал таких , везде питатель живой а проц в кз , как будто они так специально разработаны чтобы дохнуть , и везде этот асик их стоит на дежурку |
Как определил КЗ в проце? я прозванивал дроселя, явного криминала не обнаружил. Может асик голову морочит, на него завязаны куча сигналов, без бутылки не разберешься. |
|
Feuerbard
Завсегдатай
Сообщения: 597
|
| Питание ядра на землю звонится как 0.2 ома , ну и выход дежурного питания с асика тоже |
|
|
alexbf109
|
| Feuerbard писал: | | Питание ядра на землю звонится как 0.2 ома , ну и выход дежурного питания с асика тоже |
У асика на земле сидит только сама земля, и ядро питается от преобразователя, а дроселя на земле не сидят... проверю еще раз попозже, сейчас не рядом с телом. |
|
iv-9
Фанат форума
Сообщения: 6356
|
Встречается, когда выключив Панасоник или Филипс с местной панели, не могут включить его с пульта. Реакции нет, индикации нет и т.д. Здесь не тот случай?  |
|
|
alexbf109
|
| Feuerbard писал: | | Питание ядра на землю звонится как 0.2 ома , ну и выход дежурного питания с асика тоже |
На дросселях проца и памяти сопротивления 350 Ом и 95 Ом |
|
Feuerbard
Завсегдатай
Сообщения: 597
|
| Нормальное , тогда смотреть обмен на spi или emmc при подаче питания |
|
dmitriymoskvin
Завсегдатай
Сообщения: 350
|
а питание на сам проц приходит?
ДОБАВЛЕНО 28/09/2017 08:40
| alexbf109 писал: | | Feuerbard писал: | | Питание ядра на землю звонится как 0.2 ома , ну и выход дежурного питания с асика тоже |
На дросселях проца и памяти сопротивления 350 Ом и 95 Ом |
например на вот этих дроселях есть питание? |
|
Feuerbard
Завсегдатай
Сообщения: 597
|
| Пока он в дежурке там только 3.3 вольта в проц идет |
|
|
alexbf109
|
| dmitriymoskvin писал: | а питание на сам проц приходит?
ДОБАВЛЕНО 28/09/2017 08:40
| alexbf109 писал: | | Feuerbard писал: | | Питание ядра на землю звонится как 0.2 ома , ну и выход дежурного питания с асика тоже |
На дросселях проца и памяти сопротивления 350 Ом и 95 Ом |
например на вот этих дроселях есть питание? |
3.3В формируются асиком и доходят до проца и выходят из него, т.к на кнопках есть напруги и есть изменения напряжений при их нажатии, напряжения на выше указанных дросселях тоже нормально поднимаются при искусственном запуске 16 В. Может не хватает каких-то сигналов для нормального запуска проца, например вот OVP молчит на всех режимах, я не могу проследить последовательность запуска по самурайскому мануалу, мож кто разберется, приклею его здесь
сервис мануал на английском Panasonic TX-42ASR600 шасси KM26E MTV1401210CE.pdf 7.57 МБ Скачано: 1314 раз(а)
|
|
|
alexbf109
|
| Аппарат ушел без ремонта. |
|
Feuerbard
Завсегдатай
Сообщения: 597
|
| Писали где то что у них еммц массово дохнут , а если спи Флеша нет стендбайного отдельного то может приводить к таким симптомам |
|