ESpec - мир электроники для профессионалов


LCD Mystery MTV-3207W нет изображение подсветка есть

  Список форумов » LCD-телевизоры и плазменные панели

Следующая тема · Предыдущая тема
АвторСообщение
yrid 
Новичок
Сообщения: 11
 
Сообщение #1 От 27/07/2015 17:36 цитата  

Состав:
MAIN:MSTV3208-ZC01-01
MST6M48RHS-LF-Z1
25L3206E
H5PS5162GFR
TPA3113D2
Tuner:F2WT-3BAR-E
инвертор: TV3203-ZC02-02
t-con: v315b5-xcn1
Неисправность: нет изображение подсветка есть.
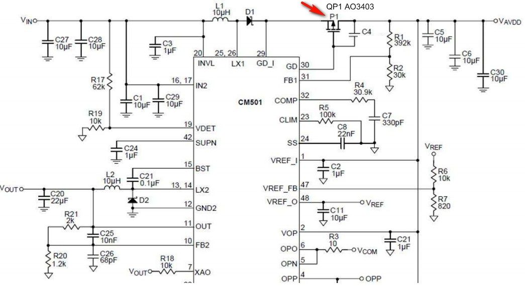
Обнаружил сгоревший транзистор QP1 в t-con v315b5-xcn1 на нём надпись A31L. помогите определить что за транзистор и чем можно заменить. может быть у кого есть схема t-con.
павлик 22 
Сам себе на уме
Сообщения: 1137
павлик 22
 
Сообщение #2 От 27/07/2015 17:44 цитата  

yrid, Корпус у него какой?
RAMMER 
Передовик
Сообщения: 1027
 
Сообщение #3 От 27/07/2015 18:57 цитата  

yrid писал:
t-con: v315b5-xcn1
транзистор QP1 в t-con v315b5-xcn1 на нём надпись A31L. п
AO3403
AO3403 SOT-23 marking code A3

Редактировал фото B.B.




  CM501 + QP1 AO3403.jpg  79.07 КБ  Скачано: 1532 раз(а)
yrid 
Новичок
Сообщения: 11
 
Сообщение #4 От 28/07/2015 16:10 цитата  

спасибо за помощ ноодин конец транзистора на корпусе

ДОБАВЛЕНО 28/07/2015 17:20

может ктонебудь схемой поможет
RAMMER 
Передовик
Сообщения: 1027
 
Сообщение #5 От 28/07/2015 16:29 цитата  

yrid писал:
спасибо за помощ ноодин конец транзистора на корпусе
может ктонебудь схемой поможет

yrid , схем нет , можешь сам нарисовать этот участок , там час работы на всё про всё .
Ты бы фотографию нормальную приложил бы в тему всё пользы больше было бы ...
semvictor 
Фанат форума
Сообщения: 3098
semvictor
 
Сообщение #6 От 28/07/2015 21:55 цитата  

RAMMER, Сань,завтра сфотаю планки на работе-тока сегодня отремонтировал инвертор на ней...Правда матрас не помню какой...Но,по-любому пригодится. https://yadi.sk/d/mFvjqO7Si9d7n

Перейти: 
Следующая тема · Предыдущая тема
Показать/скрыть Ваши права в разделе

Интересное от ESpec


Другие темы раздела LCD-телевизоры и плазменные панели

13


Rambler's Top100 Рейтинг@Mail.ru liveinternet.ru