| Автор | Сообщение |
|
Evgen_535
|
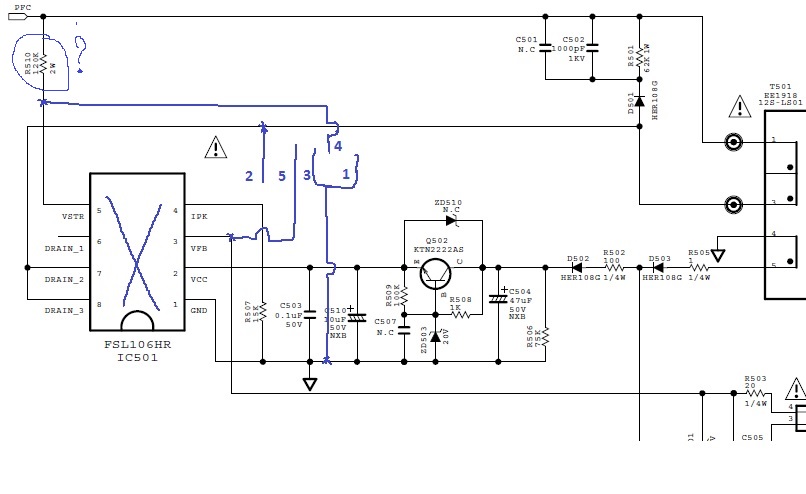
Попросили отремонтировать телевизор LG 42LM340T. При включении в сеть светодиод не горит, при включении с пульта моргает 3 раза и включается, показывает, далее может сам выключится и сразу включится но не всегда. Вскрываю и мерию напряжение дежурки, 3,5v есть, включаю даю поработать, телевизор выключается, мерию дежурку напряжение 0.1v. В процессе замера случайно коротнул питание шим дежурки FSL106HR микруха умерла, заменил аналогом DH321. Включив на столе отдельно от майна и драйвера, 3.5v снова появилось, повесив на нее нагрузку 1.4А дежурка немного работает и снова пропадает, заменил задающие и выходные электролиты, C510, C504, C202, C201, C206 TL431, оптопару, после включения та же картина выключается спустя минут 7-8 почемуто не больше не меньше, плюс уехало напряжение на холостом ходу до 4 вольт, вернул прежний Tl 431 обратно.
Подскажите что может быть, и что следует далее диагностировать?
Состав:
БП -----------------LGP32M-12P
шим дежурки ---FSL106HR заменил на DH321
шим основного трансформатора --L6599AD
ключи --------- STD7NM60N
PFC------------------FAN7930BMX_G
маин ----- LD21BL/LC21B EAX64317404(1.0) EBR75149853
SPI --- W25Q80,
EEPROM----- 24C256
матрица ---- LC420DUN
LED-драйвер ---KLS-E420DRPHF02C
T-con 6870C-0401C

LGP32L-12P+EAY62512301+PSLC-L112A.pdf 1.03 МБ Скачано: 540 раз(а)
|
|
iv-9
Фанат форума
Сообщения: 6356
|
|
|
B.B.
|
| Evgen_535, телевизор разве состоит из одного блока питания? Дополняй тему. |
|
|
ринат124578
|
| там стоит микра дежурного питания посмотри его |
|
iv-9
Фанат форума
Сообщения: 6356
|
Evgen_535, отдай на ремонт ринат124578, он в теме.  |
|
|
Evgen_535
|
| iv-9 писал: | | Режимы на 2 ноге? |
на 2 ноге 24v на драйвер подсветки |
|
iv-9
Фанат форума
Сообщения: 6356
|
| Ты о чем? Вопрос про ШИМ и режимы на его 2 ноге в работе и при отключении. |
|
|
Evgen_535
|
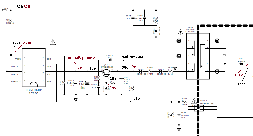
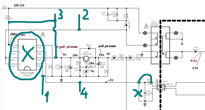
| Заметил следующее при подборе сопротивления до тока 1,4А БП вырубает дежурку через несколько минут, снижаю сопротивление, ток становится 1,28А работает значительно дольше. Устанавливаю бп в телевизор подключаю маин и все остальное, в разрыв дежурки ставлю амперметр включаю, изображение есть ток 1.38А и работает не выключается долго. Что за хрень, совпадение или причина в майне?. Есть вопрос какой запас по мощьности должен быть по дежурке? |
|
|
Evgen_535
|
| iv-9 писал: | | Ты о чем? Вопрос про ШИМ и режимы на его 2 ноге в работе и при отключении. |
А понял. В рабочем режиме под нагрузкой БП выдает 3.5Vи потребление 1.3А, напряжение на 2-й ноге порядка 18V, а при отключении 9v. А если работает, но без нагрузки напряжение 13v.
.png 42.86 КБ Скачано: 342 раз(а)
|
|
|
Evgen_535
|
| При этом с такой нагрузкой стартует не всегда и слышны еле уловимые цокания. |
|
foxter-x
Передовик
Сообщения: 1503
|
Evgen_535, может проблема в "Over Voltage Protection"?
Попробуй заменить стаб на 15 вольтовый. |
|
|
Evgen_535
|
| foxter-x, имеешь в виду заменить стабилитрон ZD503, 20-ти вольтовый тот что на базу транзистора? |
|
iv-9
Фанат форума
Сообщения: 6356
|
Я бы установил шимку типа 5L0380, думаю, она бы не отключалась.  |
|
foxter-x
Передовик
Сообщения: 1503
|
| Evgen_535 писал: | | foxter-x, имеешь в виду заменить стабилитрон ZD503, 20-ти вольтовый тот что на базу транзистора? |
Да именно его имел ввиду. Ну или, как посоветовали, другую ШИМ. |
|
iv-9
Фанат форума
Сообщения: 6356
|
Кстати, переделка на 5L0380 простейшая.
5L0380.JPG 54.84 КБ Скачано: 576 раз(а)
|
|
foxter-x
Передовик
Сообщения: 1503
|
| iv-9 писал: | | Кстати, переделка на 5L0380 простейшая. |
И увеличить сопротивление R510 раза в 4. |
|
iv-9
Фанат форума
Сообщения: 6356
|
| Можно, но не обязательно. |
|
|
Evgen_535
|
Замена стабилитрона результата не дала, схема то работает, но запуск дежурки под нагрузкой не происходит.
ДОБАВЛЕНО 31/10/2018 14:17
| iv-9 писал: | Я бы установил шимку типа 5L0380, думаю, она бы не отключалась.  |
Что если поставить STRG6551 вместо 5L0380 если я правильно понял они почти аналоги? Только наверно придется подобрать резистор R510.
STRG6551.pdf 214.86 КБ Скачано: 302 раз(а)
str-g6651 .jpg 68.26 КБ Скачано: 281 раз(а)
|
|
foxter-x
Передовик
Сообщения: 1503
|
| Evgen_535, там не только резистор подбирать придется, много чего еще надо будет переделывать. |
|
|
Evgen_535
|
| foxter-x писал: | | Evgen_535, там не только резистор подбирать придется, много чего еще надо будет переделывать. |
ДОБАВЛЕНО 31/10/2018 22:15
т.е STRG6551 плохая замена, лучше поставить 5L0380? |
|