ESpec - мир электроники для профессионалов


LCD RUBIN RB-23K101F шасси: mst6x16 вопрос о питании +5вольт

  Список форумов » LCD-телевизоры и плазменные панели

Следующая тема · Предыдущая тема
АвторСообщение
A591954 
Участник
Сообщения: 144
A591954
 
Сообщение #1 От 09/12/2013 00:09 цитата  

MST6M16JS-LF ПРОЦ И КВАРЦ TK D14.31818
W25Q16BV СПИФЛЕШ
W9412G6JH-4 ОПЕРАТИВКА
CDT-3FP212-01 ТЮНЕР
74HC4052 МУЛЬТИПЛЕКСОР (КОММУТАТОР)
SA7454 УСИЛ
3 ФЛЕШКИ ПО 24С02 (2ВХОДА HDMI, VGA)
СТАБИЛИЗАТОРЫ 3.3V, 3.3V, 2.6V И 5V
ИМПУЛЬСНЫЙ СТАБИЛИЗАТОР 1.26V НА МИКРОСХЕМЕ AOZ1071AI
И СБОРКИ ТРАНЗИСТОРНЫЕ.





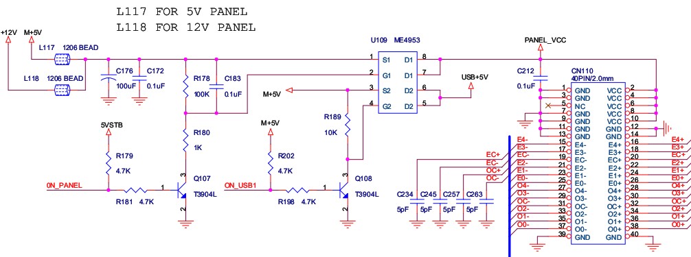
Кто знает этот аппарат подскажите откуда идут 5 вольт на 1 ногу транзисторной сборки U109 AF4953P подающей питалово на матрицу. Схемы не нашёл, подозреваю что питание идёт так же как и на 3 ногу этой же сборки, получающей напряжение с U125 но не уверен, прозвонка первой лапки по нулям, кинул пока перемычку, всё работает но всё же интересно откуда на неё идут эти 5v? Предохранителей не обнаружил.




  DSC00174.JPG  482.8 КБ  Скачано: 620 раз(а)
RAMMER 
Передовик
Сообщения: 1027
 
Сообщение #2 От 09/12/2013 01:43 цитата  

...




  2013-12-09_024716.jpg  88.92 КБ  Скачано: 729 раз(а)
A591954 
Участник
Сообщения: 144
A591954
 
Сообщение #3 От 09/12/2013 09:21 цитата  

RAMMER, по сути в переходе обрыв, оставил перемычку как есть на фото, L117 на плате отсутствует.


RAMMER, Благодарю за помощь!

Перейти: 
Следующая тема · Предыдущая тема
Показать/скрыть Ваши права в разделе

Интересное от ESpec


Другие темы раздела LCD-телевизоры и плазменные панели



Rambler's Top100 Рейтинг@Mail.ru liveinternet.ru