| Автор | Сообщение |
dmitriymoskvin
Завсегдатай
Сообщения: 354
|
Матрица V315B6-P01
Main LM2EB_V1.2
PSU MP118T
Люди добрые! помогите с опознанием SMD резисторов в блоке питания, Выгорели и не читаются. R12,R12A,R12B,R12C,R12D,R75,R88A,R71A
Блок вот такой, как на фото:
http://monitor.net.ru/forum/bravis-led-eh4720bf-psu-mp118t-info-573009.html
ДОБАВЛЕНО 06/05/2017 10:46
все R12 вроде бы как по 2,2ом, а вот с остальными проблемно... 
MP118_SCH_POWER BOARD.rar 67.65 КБ Скачано: 386 раз(а)
|
|
|
B.B.
|
| dmitriymoskvin, IC2 на твоей схеме как зовется? |
|
dmitriymoskvin
Завсегдатай
Сообщения: 354
|
|
|
B.B.
|
dmitriymoskvin, т.е. NCP1606B. Вот и ищи на нее схемотехнику и будут тебе все ответы.  |
|
dmitriymoskvin
Завсегдатай
Сообщения: 354
|
B.B., а вы схему смотрели? Каким боком эта шим с этими резисторами связана?
ДОБАВЛЕНО 06/05/2017 18:56
хотя спасибо за наводку |
|
|
B.B.
|
| dmitriymoskvin писал: | | Каким боком эта шим с этими резисторами связана? | Хм... очевидно, что правым боком. Я же написАл тебе
| B.B. писал: | | ищи на нее схемотехнику и будут тебе все ответы. |
|
|
dmitriymoskvin
Завсегдатай
Сообщения: 354
|
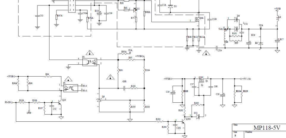
R88A 10кОм как думаете? В схемах нигде нет такого. Все остальные определил по кускам схем разных. Может буква "А" на это и указывает, что может и не быть его?
ДОБАВЛЕНО 18/05/2017 16:26
КУСОК СХЕМЫ

|
|
|
B.B.
|
| dmitriymoskvin писал: | | R88A 10кОм как думаете? В схемах нигде нет такого. | Резистор там стоять должен. Такой номинал пойдет. |
|
dmitriymoskvin
Завсегдатай
Сообщения: 354
|
B.B., Спасибо! БП подал признаки жизни. Не рисковал включать без резистора, впаял и как обычно через лампу попробовал включить. В итоге загорелся индикатор на ТВ зеленым цветом и на этом все. Проверил напруги:
+5VSB - присутствуют
PS-ON - 2,7В и на кнопку STANDBY не реагирует (индикатор тоже постоянно зеленый)
5В и 12В - тоже есть, но до мощных ключей D452A и T40N03 соответственно.
На PS-ON кинуть пару Ом резистор на массу? Чтобы убедиться в исправности БП. Ну и 24В (подсветка) тоже конечно нет.
Еще кусочек схемы
123.png 71.72 КБ Скачано: 410 раз(а)
|
|
dmitriymoskvin
Завсегдатай
Сообщения: 354
|
вот чайник я, если туда, на PS-ON ничего не подавать или отрицательный сигнал подать то ТВ должен вырубиться. И наоборот Положительный сигнал - должен вкл.
Сам в схему посмотрел  |
|
dmitriymoskvin
Завсегдатай
Сообщения: 354
|
| разобрался в чем дело. Не запускается 24в, собрана схема тоже на LD7535 и она тоже в кз, плюс резистор по ее питанию 100 Ом в обрыве. Должно быть так: запускаются 24в, эти 24в открывают 12в транзистор, когда он открылся питание попадает на ключ 5в и он тоже открывается.Сейчас заменю и посмотрим. |
|
dmitriymoskvin
Завсегдатай
Сообщения: 354
|
тв сделан, замена еще одной LD7535 и резистора по ее питанию 100Ом решила проблему.
P.S. А думал новый блок заказывать.
B.B., схемотехнику все таки на LD7535 искать надо было, у меня участок с IC2 рабочий был. Но все одно СПАСИБО. Подтолкнул в нужную сторону.

|
|