| Автор | Сообщение |
|
Rimanez
|
Не могу побороть указанный аппарат.
Product Name: G2210W
Model: ET-0016-N
Rev.: 00-001-NC
P/N: 9H.L3HLN.IBE
s/N: ETD8911140026
Плата формирователя:
ILIF-076 REV.A 2009.05.29
Инвертор:
ILPI-074 REV.B 2008.05.29
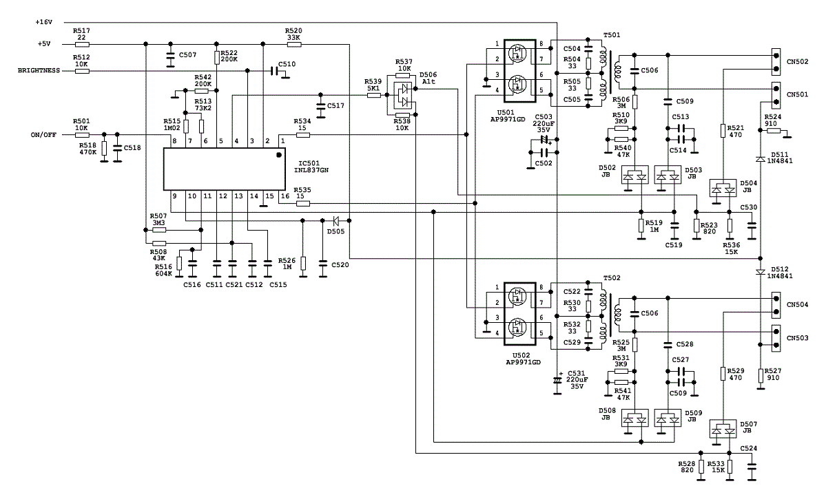
КОНТРОЛЛЕР ЛАМП INL837GN
Панель:
Chimei M220Z1-L03 Rev.C1
Достался с горелыми лампами, но реагировал на подачу сетевого напряжения, загорался желтый светодиод и при нажатии на кн включения уходил в защиту. Решил переделать на светодиодную подсветку и стал разбираться как отключается защита у контроллера ламп (на этом форуме 2 рекомендации по отключению защиты у INL837GN по моему с 4 и 12 ногами), после этих манипуляций монитор перестал реагировать на подачу сетевого напряжения.
Напряжения на межплатном шлейфе следующие
+5V - 5,1V
Brightness - 3,3V
On/Off - 0,1V
Даташита на контроллер нет. Что можно измерить для первоначальной диагностики? Будет ли монитор реагировать на подачу напряжения без ламп подсветки и панели в этой схеме?
INL837GN.GIF 46.95 КБ Скачано: 524 раз(а)
|
|
vadim3008
Мастер Добрых Дел
Сообщения: 5819
|
Rimanez,1-ты какое отношение имеешь к ремонту?
2-если у тебя он первый,то ты не с того начал свою практику! |
|
|
Rimanez
|
Может по теме начнем разговаривать, а не про мою родословную?
Забыл сказать 16В есть, пульсации на всех напряжениях в норме, не более 100мВ. |
|
igorasrex
Завсегдатай
Сообщения: 635
|
| Rimanez писал: | | но реагировал на подачу сетевого напряжения, загорался желтый светодиод и при нажатии на кн включения уходил в защиту. |
с чего ты взял , что уходил в защиту? может просто выключался?
| Rimanez писал: | | Решил переделать на светодиодную подсветку и стал разбираться как отключается защита у контроллера ламп (на этом форуме 2 рекомендации по отключению защиты у INL837GN по моему с 4 и 12 ногами), после этих манипуляций монитор перестал реагировать на подачу сетевого напряжения |
зачем отключать защиту, если собрался воткнуть светодиоды? отключил бы питание инвертора и им же запитал бы светодиоды. а управление LED-ами взял бы с On/Off.
| Rimanez писал: | Может по теме начнем разговаривать, а не про мою родословную?
|
не зря спросили об отношении к ремонту. |
|
|
Rimanez
|
| Цитата: | | с чего ты взял , что уходил в защиту? может просто выключался? |
Был треск характерный и монитор выключался. Вскрытие показало что лампа была перегоревшей и треснутой. Я предположил что защита срабатывает, потому что при подключении других ламп он включался нормально и проглядывалась заставка BENQ.
| Цитата: | | зачем отключать защиту, если собрался воткнуть светодиоды? отключил бы питание инвертора и им же запитал бы светодиоды. а управление LED-ами взял бы с On/Off. |
Хотел оставить регулировку яркости светодиодов, ошибочно думал что для этого надо задействовать контроллер ламп.
Сейчас задача запустить плату управления матрицей я так понимаю, потому что она не зажигает светодиод включения, хотя напряжение 3В на кнопке есть.
Прилагаю считаную прошивку с 24С04WP, посмотрите, пожалуйста, кто разбирается, все ли с ней в порядке?
Backup.rar 245 Байт Скачано: 396 раз(а)
|
|

|