ESpec - мир электроники для профессионалов


gts-5230 распиновка карта приемника

  Список форумов » Мобильные телефоны и смартфоны

Следующая тема · Предыдущая тема
АвторСообщение
SERVER555 
Участник
Сообщения: 266
 
Сообщение #1 От 11/05/2014 19:01 цитата  

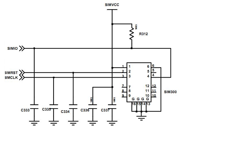
Ребенок продавил сим карту так что повредил сам карта приемник Стал выпаивать его и случайно оторвал один вывод вместе с дорожкой а куда шла не видно ( под микроскопом просмотрел внимательно но следов не видно рёв в три ручья Если кто знает или сталкивался с распиновкой карта приемника , подскажите куда идет этот пин ( может он вообще и не задействован ) Похоже как с корпуса идет но могу и ошибаться

  SIM.jpg  32.46 КБ  Скачано: 389 раз(а)
n max 
Модератор
<B>Модератор</B>
Сообщения: 17622
 
Сообщение #2 От 11/05/2014 19:11 цитата  

http://service-schematics.ru/media/files/samsung/GT-S5230_SVCM_final_Anyservice.pdf?st=eUIFQ5WXZ5CBplw0CdKh1w&e=1399825454
Тут есть схема симприёмника
SERVER555 
Участник
Сообщения: 266
 
Сообщение #3 От 11/05/2014 19:36 цитата  

n max, спасибо за схему Мир, Дружба, Жвачка Но есть не большая проблема Не могу разобраться с порядковым номером на симприемнике недовольство, огорчение ( я имею виду где первый вывод ... ) Пробовал прозвонить каждый пин симприемника и никто из них не звонился на корпус Можно ли предполагать что тот пин который оторван и есть корпус ? По схеме это пин 6

  SIM.jpg  27.71 КБ  Скачано: 393 раз(а)
n max 
Модератор
<B>Модератор</B>
Сообщения: 17622
 
Сообщение #4 От 11/05/2014 20:10 цитата  

Где срез симки там вывод 4

Перейти: 
Следующая тема · Предыдущая тема
Показать/скрыть Ваши права в разделе

Интересное от ESpec


Другие темы раздела Мобильные телефоны и смартфоны



Rambler's Top100 Рейтинг@Mail.ru liveinternet.ru