| Автор | Сообщение |
|
jungleraider
|
Gigaset S810A перестал заряжать аккумуляторы, после чего был приобретен другой комплект, но проблему это не решило.
База выдаёт 8 вольт, на её вход должно поступать 6.5 В, но фактически сетевой адаптер выдаёт ей 8.5 В.
При установке трубки с заряженными аккумуляторами в базу, на дисплее появляется индикация зарядки, но фактически зарядка не идет. При снятых аккумуляторах и подключенной зарядке напряжение на клеммах отсутствует.
В остальном телефон и база полностью исправные.
Подключил телефон к компьютеру через mini USB-кабель, залил последнюю прошивку через программу QuickSync, но ситуацию с зарядкой это не исправило.
Теперь стоит вопрос о том, как проследить цепь зарядки. Я так понимаю, что обрыв в цепи между процессором и клеммой аккумулятора. Схем на телефон не нашел. Может, у кого-нибудь есть подобные? Или подскажите методику прозвонки. По схеме идти не получается, так как с обратной стороны платы дорожки покрыты слоем с кнопками. |
|
|
smaw
|
схему на трубу s810h - не найти.
но у gigaset схемотехника зарядок в любых трубках типовая на 2 транзисторах. работа зарядки от версии прошивки не зависит!
в интернете можно найти схему на трубу a14/a16 /.
но лучше отдайте спецам.
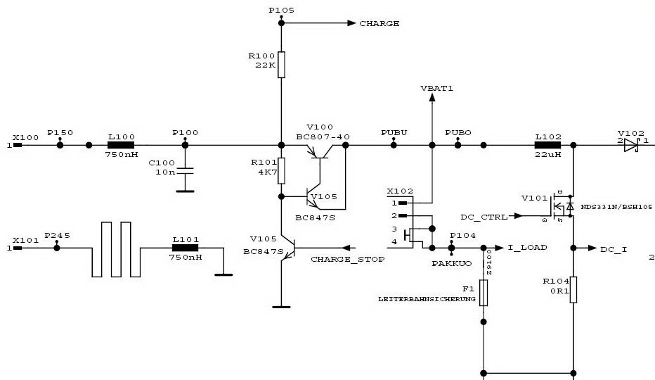
на плате за зарядку отвечают: диод маркир E1, транзистор маркир AD в корп sot89, транзистор маркир 1G в корп sot323 , 3 чип резистора корп. 0603.
| 810.JPG |
| Описание: |
|
| Размер файла: |
439.32 КБ |
| Просмотрено: |
834 раз(а) |

|
|
|
|
jungleraider
|
| Спасибо большое! Очень помогла эта информация. Прозвонил элементы. Похоже, что вышел из строя чип-резистор, который размещен ниже транзистора 1G на вашей фотографии. |
|
BVJ
Передовик
Сообщения: 1803
|
| jungleraider писал: | | Gigaset S810A перестал заряжать аккумуляторы, после чего был приобретен другой комплект, но проблему это не решило. | Каким образом, интересно, покупка второго комплекта может решить проблему в первом
| Цитата: | | При установке трубки с заряженными аккумуляторами в базу, на дисплее появляется индикация зарядки, но фактически зарядка не идет. | Как определено идет зарядка на самом деле или не идет? Мы клиентам на слово не верим.
| Цитата: | | При снятых аккумуляторах и подключенной зарядке напряжение на клеммах отсутствует. | Вот так и убивают телефоны. Подать с базы 8V через зарядные контакты и рассчитывать что после этого что-то должно работать При питании выше 5V процы часто становятся трупом.
| Цитата: | | Я так понимаю, что обрыв в цепи между процессором и клеммой аккумулятора. | Если бы в этой цепи был обрыв, то как бы проц вообще работал, от чего ему питаться? Ты бы тогда вообще не смог определить, что | Цитата: | | В остальном телефон и база полностью исправные. |
Схем Сименс не дает, считает что ремонтировать DECT не нашего ума дело. Типовая схема зарядки в аттаче.
A16.jpg 39.21 КБ Скачано: 866 раз(а)
|
|
|
smaw
|
jungleraider,
если резистор под транз 1G в обрыве , то транзистор 1G и также AD не открывается и соответственно ток от базы через диод 1Е не поступает на + аккум.
т.е проц "видит" режим рарядки, но реально аккум. не заряжается. |
|
|
jungleraider
|
| BVJ писал: | | jungleraider писал: | | Gigaset S810A перестал заряжать аккумуляторы, после чего был приобретен другой комплект, но проблему это не решило. | Каким образом, интересно, покупка второго комплекта может решить проблему в первом
|
Предположение о выходе из строя аккумуляторов стало первым и вполне резонным предположением владельцев телефона, проработавшего N лет. Я считаю, что для чистоты эксперимента следует тестировать телефон с заведомо исправными аккумуляторами.
| BVJ писал: | | jungleraider писал: | | При установке трубки с заряженными аккумуляторами в базу, на дисплее появляется индикация зарядки, но фактически зарядка не идет. | Как определено идет зарядка на самом деле или не идет? Мы клиентам на слово не верим.
|
Вывод об отсутствии зарядки сделан на следующих основаниях:
1) в трубку установлены полностью разряженные аккумуляторы, с которыми трубка не включается; трубка устанавливается в базу; находится на ней в течение 12 часов. Результат -> аккумуляторы не зарядились, трубка по-прежнему не включается.
2) в трубку установлены те же аккумуляторы, только заряженные предварительно зарядником varta; трубка включается, показывает полный заряд; затем используется до момента почти полной разрядки; устанавливается на базу; находится на ней в течение 12 часов. Результат -> трубка не включается, так как аккумуляторы разрядились, вместо того, чтобы зарядиться.
| BVJ писал: | | jungleraider писал: | | При снятых аккумуляторах и подключенной зарядке напряжение на клеммах отсутствует. | Вот так и убивают телефоны. Подать с базы 8V через зарядные контакты и рассчитывать что после этого что-то должно работать При питании выше 5V процы часто становятся трупом.
|
Проблема в том, что я не знал, какое напряжение должна выдавать база. Хотя, по-моему странно, если DC IN = 6.5V и DC OUT будет больше этого значения. Теперь, как минимум, нужно заменять адаптер (220->6.5).
| BVJ писал: | | jungleraider писал: | | Я так понимаю, что обрыв в цепи между процессором и клеммой аккумулятора. | Если бы в этой цепи был обрыв, то как бы проц вообще работал, от чего ему питаться? Ты бы тогда вообще не смог определить, что | Цитата: | | В остальном телефон и база полностью исправные. |
|
Я исходил из предположения, что питание от аккумуляторов к процессору идет по одной ветке, после чего процессор запускается и управляет цепью заряда (т.е. другой веткой). Процессор ведь получает сигнал, что зарядка началась и отображает его на экране.
| BVJ писал: |
Схем Сименс не дает, считает что ремонтировать DECT не нашего ума дело. Типовая схема зарядки в аттаче. |
Большое спасибо, очень полезная схема!
ДОБАВЛЕНО 04/02/2015 09:13
| smaw писал: | jungleraider,
если резистор под транз 1G в обрыве , то транзистор 1G и также AD не открывается и соответственно ток от базы через диод 1Е не поступает на + аккум.
т.е проц "видит" режим рарядки, но реально аккум. не заряжается. |
Похоже, что именно так и происходит. Вопрос в том, каким сопротивлением его заменить, ну и как это сделать в домашних условиях. |
|
BVJ
Передовик
Сообщения: 1803
|
Меня немного переклинило даже не пришло в голову, что "другой комплект" - это комплект аккумуляторов. Я обычно комплектом называю база+трубка.
И для чего такой гимор, 24 ч определять заряжаются акк. или нет. Амперметр не для этого придумали?
Незачем менять адаптер, если в базе ничего сильно не греется. От напряжения адаптера только немного зависит ток зарядки. И мерить напряжение надо под нагрузкой, т.е. во время зарядки, а не просто так на клеммах. Без трубы на зарядке на зарядных контактах базы ессно почти такое же напряжение, что и на БП, ничего непонятного тут нет. |
|
|
-=INFINITY=-
|
| Здравствуйте! Имею такую же трубку и приключилась с ней проблема - перестала работать от аккумуляторов. Сначала думал, что сдохли (уже 1 комплект менял) - зарядил, вставляю, нажимаю включить - светодиоды горят, пока нажата кнопка, отпускаю - ничего не горит и телефон не включается. Проверил напряжение - 2.54В, нормально. Вставляю другие аккумуляторы - та же реакция. подсоединяю к клеммам лабораторный источник питания - включается телефон! Только заряд моргает красным, типа разряжен в ноль. Увеличиваю напругу - никакой реакции. Выставляю напряжение опять 2.5В, подсоединяю параллельно с внешним питание аккумуляторы, отключаю внешнее питание - телефон сразу же отключается! Куда копать? Что делать? |
|
BVJ
Передовик
Сообщения: 1803
|
| -=INFINITY=- писал: | | .. зарядил, вставляю, ...Проверил напряжение - 2.54В, нормально. | Не нормально, а разряжены почти до предела. Пара полностью заряженных акк. выдает 2,8-2,9В на х.х., под нормальной нагрузкой может меньше не более чем на 0,1-0,2В.
| Цитата: | | Вставляю другие аккумуляторы - та же реакция. | Ни о чем не говорит, если ничего не известно об их параметрах.
| Цитата: | | Выставляю напряжение опять 2.5В, подсоединяю параллельно с внешним питание аккумуляторы, отключаю внешнее питание - телефон сразу же отключается! Куда копать? Что делать? | Ты хочешь выяснить, почему при минимально допустимом напряжении от лаб. БП работает, а от акк. нет? БП и акк. могут отличаться только двумя параметрами (если не принимать во внимание возможные пульсации у БП) - напряжением и внутренним сопротивлением. Последнее влияет на изменение напряжения под нагрузкой. Если у акк. это сопротивление выше, то и провалы напряжения по сравнению с БП тоже выше, причем при коротких импульсах тока эти провалы тестером не увидишь, только осциллом. А если при первом же провале напряжение снижается до порога выключения трубки и дальше уже и импульсов никаких нет, то этого и осциллом не увидишь. Что делать:
- заряжать акк. и проверять с нормально заряженными
- разбираться почему после зарядки акк. оказались незаряженными
- если в схеме проблем нет (ток зарядки в норме), а акк. все равно не заряжаются, то менять их на нормальные с хорошим внутр. сопротивлением. |
|

|