| Автор | Сообщение |
|
Regged
|
Всем привет.
Имеется автономный тв тюнер Gadmei-TV3820E
Состав:
Проц - AV226B
Радиоканал - LA7567E
БП - MC34063
Flash - 25X20B
SAW - F3828H
Тюнер - CXEL FS6-1B5-DK0
пульт - ET6122MTC (http://www.dayasz.com/upload//product_info/ET6122MTC-en.pdf)
Хочу включить звук 6,5 но никак не получается. Поставил на место фильтр 6,5mhz параллельно 5,5(место было под него). Схема радио один в один похожа на SOUNDMAX LCD-710 http://monitor.net.ru/forum/soundmax-sm-lcd710-download-18239.html
Но у меня резонатор 500кгц отсутствует но место под него тоже есть, но по схеме LA7567E там стоит резистор 100к. В меню не активно выбор звука D/K, только B/G.
А так же по схеме soundmax-а у меня вместо L6M0 BT стоит 5,5мгц. Что будет если поставить резонатор на 500кгц и вместо 5,5мгц поставить 6.0?

|
|
Yuritsh
Фанат форума
Сообщения: 18498
|
| Regged писал: | | Что будет если поставить резонатор на 500кгц и вместо 5,5мгц поставить 6.0? | Поставь и узнаешь. И нам расскажешь. |
|
Joiner
Фанат форума
Сообщения: 3612
|
| Regged писал: | | ... В меню не активно выбор звука D/K, только B/G... |
Ну и как ты заставишь тюнер выдавать DK?
Имхо, сначала память перешить с DK, а потом запаять отсутствующие элементы для правильной работы. И только так. Тут такие фокусы, как раньше можно было делать, не проходят.  |
|
|
Regged
|
Народ ну что вы так сразу а? Где же я найду прошивку на такой тюнер? Вот слил свою прошивку, может с ним можно что нибудь сделать?
gadmei TV3800 25X20BVNIG.rar 31.68 КБ Скачано: 404 раз(а)
|
|
|
Regged
|
Если нельзя найти прошивку, может снять фильтр 5,5мгц между выводами 1 и 3 микросхемы LA7567 и поставить на 6,5, так пойдет? Я правильно понял, что если используется мультисистема звука, то с проца на вывод 4(CEROSC) подается сигнал(SYS1) и тем переключается с BG на DK? В этом случае также используется 500кгц резонатор и 6.0мгц фильтр. Все это я смотрю на схеме Soundmaxa. |
|
Joiner
Фанат форума
Сообщения: 3612
|
| Regged писал: | | ...Где же я найду прошивку на такой тюнер?.. |
А тюнер где взял?
http://monitor.espec.ws/section1/topic14577.html Это почитай, может и подойдет что. И ты не написал - звук хоть как квакает или тишина?
Звуковой конвертер попробуй. |
|
pabel
Фанат форума
Сообщения: 5471
|
Joiner, Там все просто,звуковой конвертер со смесителем и есть то ,про что писал Regged, (недостающее).
ДОБАВЛЕНО 03/10/2013 21:51
А вот переключение, вполне возможно и от прошивки зависит.
Момент там один есть,это сам тюнер :присутствует ли в его ПЧ на выходе разница в 6.5 мГц.(на сколько подавлена)
ДОБАВЛЕНО 03/10/2013 21:55
Тюнера не сходятся по схеме и то,что у него |
|
|
Regged
|
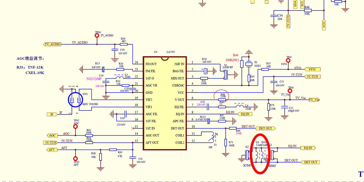
Звук есть на каналах с 5,5мгц, пробовал поставить на местах 5,5 фильтры 6,5, звук слышен очень слабо и с сильным шумом. Покрутил сердечник COIL TANK по схеме, звук появляется чистый, но тогда видео пропадает
Вот почти такая схема у меня.
Мне кажется, что если я найду и поставлю 6,0мгц и 500кгц как на этой схеме и подать на вывод 4 VCC, D/K заработает. Если ошибаюсь поправьте.
| 88881.jpg |
| Описание: |
|
| Размер файла: |
397.67 КБ |
| Просмотрено: |
557 раз(а) |

|
|
|
pabel
Фанат форума
Сообщения: 5471
|
Скачай даташит на эту микросхему ,посмотри как надо управлять,переключением "звука".
Вон ,Joiner, ,тебе ссылку дал(частные и общие случаи),так что- изучай. |
|
|
Regged
|
| Даташит уже 2-й день изучаю, что-то нигде не написано как переключается звук. А ссылку что дали, там везде через сервис включают после переделки. |
|
pabel
Фанат форума
Сообщения: 5471
|
*Мне кажется, что если я найду и поставлю 6,0мгц* Regged,
Их много разных на 6.0 мГц,и все похожи ,так что это еще один будет у тебя вопрос.
ДОБАВЛЕНО 03/10/2013 22:32
"Даташит уже 2-й день изучаю," Regged,
Некоторые летуны и с третьего раза приземлится не могут ,на запасной аэродром дергают !.  |
|
|
Regged
|
А кто куда залетел?
ДОБАВЛЕНО 03/10/2013 22:36
В моем городе нигде не нашел SFE на 6,0мгц. Так что ищу другие способы. |
|
pabel
Фанат форума
Сообщения: 5471
|
*В моем городе нигде не нашел SFE на 6,0мгц. Так что ищу другие способы.* Regged,
Что за город где нет мастерской по телевизорам?
А :"Другие способы"-это что значит? |
|
|
Regged
|
| Мне звук 5.5 не нужен вообще, только 6,5 надо, если можете дайте ссылки или советы, что нужно переделать на данной схеме. По ссылке выше все способы через сервис меню, а на моем тюнере никак нельзя в сервис войти, все способы на форуме пробовал. |
|
pabel
Фанат форума
Сообщения: 5471
|
Держи ссылку
*если можете дайте ссылки , что нужно переделать на данной схеме* Regged,
Таких ссылок у меня нет.
Так я тебе уже сказал - По третьему кругу изучай даташит! |
|
|
Regged
|
| Если можешь, ткни где в даташите написано про переключение звука, я понял только, что если вместо резонатора на выводе 4 мс LA7567 вставлен резистор 10к, то схема работает как усилитель пч, как в моем случае. Я хочу переделать схему как на рисунке выше и мне нужен фильтр именно 6.0 который невозможно найти, а 6,5 навалом. |
|
pabel
Фанат форума
Сообщения: 5471
|
|
Joiner
Фанат форума
Сообщения: 3612
|
| Regged писал: | ... 6,5, звук слышен очень слабо и с сильным шумом. Покрутил сердечник COIL TANK по схеме, звук появляется чистый, но тогда видео пропадает
Вот почти такая схема у меня... | А фильтр SW1 какой стоит? По схеме F3828H. |
|
|
Regged
|
|