ESpec - мир электроники для профессионалов


Help ANTMINER12-1600W-V2.0 Help

  Список форумов » Другая аппаратура
На страницу 1, 2  След.
Следующая тема · Предыдущая тема
АвторСообщение
scpzm 
Заглянувший
Сообщения: 9
 
Сообщение #1 От 28/01/2022 23:31 цитата  

Всем привет. Знающие люди прошу помощи. Имеется 3 блока питания ANTMINER12,1600W,V2.0. С одной проблемой. БП запускается вентилятор крутится но выхода 12 вольт нет.
Подскажите кто сталкивался с этой проблемой .
scpzm 
Заглянувший
Сообщения: 9
 
Сообщение #2 От 29/01/2022 13:48 цитата  

Перевелись мастера чтоли?
skolin 
Передовик
Сообщения: 1212
 
Сообщение #3 От 29/01/2022 15:15 цитата  

Все мастера сталкивались, а тебе это зачем?
Ничего не проделано, никаких измерений. Показать пальцем что заменить?
Help ANTMINER12-1600W-V2.0 Help
Это что за марка, модель такая ?
scpzm 
Заглянувший
Сообщения: 9
 
Сообщение #4 От 29/01/2022 18:32 цитата  

плата ANTMINER12-1600W-V2.0
производитель -BITMAIN

ИЗМЕРЕНИЯ !!!

меня интересует лишь питание дроселя выходного на 12 в
тоесть вся плата запитана.
на тест точках питание есть везде кроме выхода.


вобщем смотри - не запитан дросель который отвечает за выходное питание.
и если ты сталкивался ответь в чем причина. Где искать

ДОБАВЛЕНО 29/01/2022 18:33

улыбка и нечегог дуть губы
igme 
Передовик
Сообщения: 1126
 
Сообщение #5 От 30/01/2022 03:53 цитата  

Не, ну если так чисто на общих основаниях рассуждать по части БП ATX - то как бы на выходной дроссель идёт питание обычно через диод или диодную сборку с трансформатора, собсссно. Так ли в этом БП - без понятия. Покажете схему - можно прикинуть точнее...
scpzm 
Заглянувший
Сообщения: 9
 
Сообщение #6 От 30/01/2022 12:00 цитата  

схем нет вобше на них в том и суть проблемы

весь блок обсалютно запитан кроме дроселя питающего выходное напряжение.
s.fed 
Завсегдатай
Сообщения: 539
 
Сообщение #7 От 30/01/2022 13:54 цитата  

scpzm писал:
схем нет вобше на них в том и суть проблемы

весь блок обсалютно запитан кроме дроселя питающего выходное напряжение.

ИМХО: ничего не понял в этом описании проблемы.
sidim 
Участник
Сообщения: 210
 
Сообщение #8 От 30/01/2022 14:11 цитата  

Это блоки с APFC. Там по сути два блока питания, плюс дежурка. кулер работает от дежурки, значит проблемы с системой apfc. Она накачивает входные банки 410 вольт и следит за тем чтобы эти 410 вольт всегда были, независимо от питающего входного напряжения 120-250 вольт. Скорее всего пробило Мощный IGBT или мосфет APFC. чтобы убедиться нужно замерить на входных банках напругу. должно быть не ниже 380 вольт. Если опыта ремонта импульсных блоков питания нет, то лучше отдай мастеру. Принцип работы блоков с APFC посмотри в интернете многое станет понятно. Осилишь или нет.

ДОБАВЛЕНО 30/01/2022 15:25

Да, хоть бы плату сфоткал. Хотя по фото трудно лечить. подмигивание
Слова все запитано ни о чем не говорят, какие замеры и чем произведены. в каких контрольных точках. и каковы показания показометра - тестера. Одного мультиметра возможно будет маловато, может понадобиться ослик - осциллограф.
scpzm 
Заглянувший
Сообщения: 9
 
Сообщение #9 От 30/01/2022 14:38 цитата  

https://vk.com/albums640310825
вот у меня в профиле все фото загрузил

ДОБАВЛЕНО 30/01/2022 14:39

документации по плате не нашел в нете . ее тупо нет
sidim 
Участник
Сообщения: 210
 
Сообщение #10 От 30/01/2022 15:10 цитата  

Не вижу в ваших словах логики.
Вы молодой человек, слишком хаотичны,
Если Вам просто показать на фото какую железочку поменять, то так не получится.
Придется вникать в принцип работы устройства. Проводить измерения. Имея хоть какие то знания и опыт ремонта импульсной техники. Да и В Контакте и других соц сетях извините, меня нет.
Документации конечно нет, но можно по Аналогии с БП АТХ с системой APFC. опираясь на даташиты шимок и номиналы элементов установленных на плате.

ДОБАВЛЕНО 30/01/2022 16:11

например https://habr.com/ru/post/149259/
sidim 
Участник
Сообщения: 210
 
Сообщение #11 От 30/01/2022 16:08 цитата  

ДОБАВЛЕНО 30/01/2022 17:14

вот еще

  APFC.JPG.1e.jpg  85.03 КБ  Скачано: 360 раз(а)
scpzm 
Заглянувший
Сообщения: 9
 
Сообщение #12 От 30/01/2022 17:13 цитата  

APFC 350в
выше не подымается
за схему спасибо.
обьясните что мне делать дальше где искать
s.fed 
Завсегдатай
Сообщения: 539
 
Сообщение #13 От 30/01/2022 17:19 цитата  

scpzm, а состав БП будет?
scpzm 
Заглянувший
Сообщения: 9
 
Сообщение #14 От 30/01/2022 18:04 цитата  

https://disk.yandex.ru/d/hREfHi7fC-Do7A

ДОБАВЛЕНО 30/01/2022 18:05

у меня v2
s.fed 
Завсегдатай
Сообщения: 539
 
Сообщение #15 От 30/01/2022 18:09 цитата  

И где по этим схемам чего нет?
sidim 
Участник
Сообщения: 210
 
Сообщение #16 От 30/01/2022 18:15 цитата  

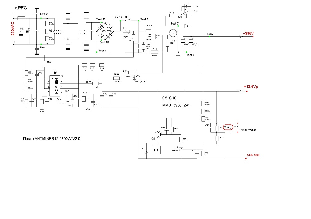
"U3 и Q5 служат для плавного пуска и контроля выходного напряжения +385 вольт. При достижении номинального напряжения стабилитрон откроется и через оптрон даст сигнал на запуск инвертора, " Т.к. АПФС нету, инвертор не запускается.
350 мало. ищи где 385. т.е.нет импульсов, или заполнение шим недостаточное на 8 ноге NCP1654. далее драйвер ключа, и сам ключ. , нет накачки кондеров.
Если схема совпадает.
Только соблюдай технику безопасности, феерверк еще тот.

ДОБАВЛЕНО 30/01/2022 19:22

scpzm писал:
https://disk.yandex.ru/d/hREfHi7fC-Do7A

ДОБАВЛЕНО 30/01/2022 18:05

у меня v2


О, КАК. Старею. пока кнопил и схемки нарисовались.
ну тогда в добрый путь. улыбка

ДОБАВЛЕНО 30/01/2022 19:28

почти тоже самое, тока операционник добавлен.
scpzm 
Заглянувший
Сообщения: 9
 
Сообщение #17 От 30/01/2022 21:36 цитата  

ода проблема есть кондер и резюк на 0. сменил завтра продолжим
s.fed 
Завсегдатай
Сообщения: 539
 
Сообщение #18 От 31/01/2022 09:03 цитата  

scpzm писал:
APFC 350в
выше не подымается
за схему спасибо.
обьясните что мне делать дальше где искать

Что то не пойму я в этой схеме. Если правильно посчитал значения делителя, то по ней PFC и будет 350В.
БЕЗЫМЯННЫЙ 
Бегущий по граблям
Сообщения: 7608
 
Сообщение #19 От 31/01/2022 09:27 цитата  

scpzm, уточнить можно, есть три блока ведущие себя одинаково, а блок нормально работающий с остальным железом есть? А то может проблема то и не в блоке.
sidim 
Участник
Сообщения: 210
 
Сообщение #20 От 31/01/2022 11:23 цитата  

Дяля питания NCP1654 достаточно и 350, а так как она не работает, либо работает, но не работает драйвер с ключом. то не будет накачки дросселя с кондерами до напряжения 385 В (открытия TL431через делители 2,7 В ) то небудет сигнала через оптопару на запуск основного инвертора.Питание шимки прям нм ногах мерить12-20 вольт 1, 7 нога!!! на 4 ноге контроль входного напряжения согласно делителю не ни ниже 1,3 Вольт, создать условия для запуска шим!!! Импульсы на выходе 8 шимки есть???

ДОБАВЛЕНО 31/01/2022 12:32

нет импульсов смотреть обвязку шим на соответствие номиналам, лимбо шимке кирдык. Импульсы есть, смотреть прохождение оных до ключа, Драйвер и затвор полевика. Сам полевик.
Да и шимка питается от дежурки 12.6, а дежурке и 300 вольт за глаза.

ДОБАВЛЕНО 31/01/2022 12:49

Даташник

  NCP1654-D.PDF  335.96 КБ  Скачано: 224 раз(а)

Перейти: 
Следующая тема · Предыдущая тема
На страницу 1, 2  След.
Показать/скрыть Ваши права в разделе

Интересное от ESpec


Другие темы раздела Другая аппаратура



Rambler's Top100 Рейтинг@Mail.ru liveinternet.ru