ESpec - мир электроники для профессионалов


Зарядное устройство Greenworks G40UC model 2910907

  Список форумов » Другая аппаратура

Следующая тема · Предыдущая тема
АвторСообщение
TITAPISH 
Участник
Сообщения: 168
TITAPISH
 
Сообщение #1 От 01/07/2022 16:46 цитата  

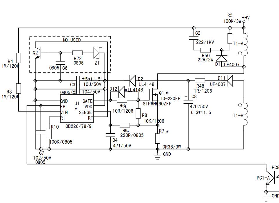
Всем привет! Принесли ЗУ не включается, входе выяснил пробитый шим OB2269, 14n65 и резисторы в обвязке но вот маркировку не видать искал схему не нашел может кто знает номиналы? Помогите разобраться со схемой



n max 
Модератор
<B>Модератор</B>
Сообщения: 17616
 
Сообщение #2 От 01/07/2022 18:27 цитата  

улыбка

  1111.jpg  73.84 КБ  Скачано: 615 раз(а)
TITAPISH 
Участник
Сообщения: 168
TITAPISH
 
Сообщение #3 От 04/07/2022 14:07 цитата  

Спасибо классно!

Перейти: 
Следующая тема · Предыдущая тема
Показать/скрыть Ваши права в разделе

Интересное от ESpec


Другие темы раздела Другая аппаратура



Rambler's Top100 Рейтинг@Mail.ru liveinternet.ru