| Автор | Сообщение |
|
xnx131
|
ищу сервис мануал на тв. SUPRA STV-LC3277FL .
main: T.MS6M48.3B 10423
состав:
MX25Q32
H5PS5162FFR
Tuner: TDQ-ATF27WT-F
Led Driver: CMO T87D106.00
PSU: AYP380001 3BS0016114
что за зверь скрывается под радиатором не знаю
| IMG_20160131_132535.jpg |
| Описание: |
|
| Размер файла: |
205.01 КБ |
| Просмотрено: |
323 раз(а) |

|
IMG_20160131_132457.jpg 144.28 КБ Скачано: 536 раз(а)
|
|
eduard2
Модератор
Сообщения: 4783
|
xnx131, | Цитата: | | ищу сервис мануал на тв. SUPRA STV-LC3277FL | . 1-Зачем тебе СМ на этот телик нужен ? | Цитата: | | что за зверь скрывается под радиатором не знаю |
2-А какие проблемы сними радиатор и посмотри ,что там за зверь стоит
| Цитата: | main: T.MS6M48.3B 10423
состав:
MX25Q32
H5PS5162FFR
Tuner: TDQ-ATF27WT-F
Led Driver: CMO T87D106.00
PSU: AYP380001 3BS0016114 |
3-Позиционные номера на плате озвучь ,и это не весь состав этого корыта ( особенно интересует состав БП AYP380001,на каких м/с он состоит )
PS-Очередной копировальщик - от сюда скопировал этот состав http://monitor.espec.ws/section31/topic237719.html версию хоть бы дописал для приличия , и профиль свой заполни ,а то типа БОМЖ какой то |
|
|
xnx131
|
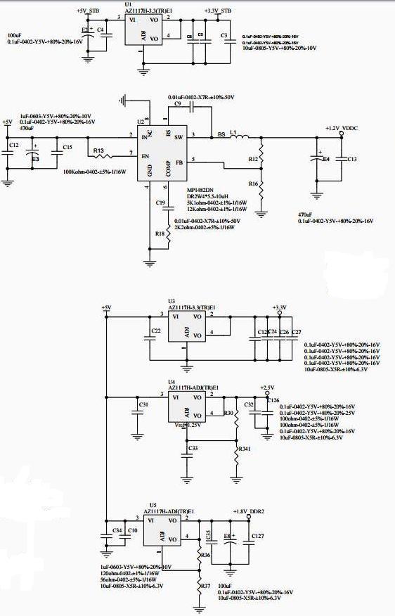
1. да ,скорее всего мне нужна схема только на MAIN ,
2. если бы была возможность оторвать радиатор , я бы не спрашивал совета . радиатор приклеен термо клеем намертво , заливал ацетон , грел всё без толку
3. на счёт копировальщика , вы УВАЖАЕМЫЙ МОДЕРАТОР , могли быть и повнимательней ! на Вашей ссылке совершенно другой LED драйвер ! а остальной состав совпадает .
ДОБАВЛЕНО 01/02/2016 19:17
почему то перестал печатать . остальные компаненты не указал , думал они не так важны .
BM1117 , MP1482,CBT3257AD , R2A15122FP.
схема нужна для сравнения напряжений на стабилизаторах и проце с теми какие должны быть
б.п. - напряжения в норме , пульсации нет.
телевизор не выходил из дежурки , после прогрева проца, стал запускатся на короткое время ,
ДОБАВЛЕНО 01/02/2016 19:22
почему после определённого количества букв перестаёт печатать?
на лед драйвер ON+5в подаётся импульс на шим идёт , экран светится синим светом и потом опять уходит в дежурку . на 25Q32 прошивку менял , не помогает. |
|
eduard2
Модератор
Сообщения: 4783
|
xnx131, дай мне состав БП ( редкая контора его делает ,это я чисто для себя у тебя спрашиваю ,мож мне в личку инфу про него скинуть) - думаю по твоему составу эта больше подходит
SUPRA STV-LC3225AWL |
|
semvictor
Фанат форума
Сообщения: 3098
|
xnx131,
.jpg 58.2 КБ Скачано: 828 раз(а)
|
|
|
xnx131
|
http://rc5.ru/files.php?id=13160 -эта ссылка отправляет на общий поисковик , или я чего то не понимаю .по поводу б.п - все силовые ключи находятся под пропаянными радиаторами . вот компоненты которые видно
L6599D ,L6562D , EL817,2N440
ДОБАВЛЕНО 01/02/2016 21:22
semvistor спасибо , а с распиновкой на проц не поможешь
ДОБАВЛЕНО 01/02/2016 21:27
напруги все в норме похоже сдох проц .придётся вскрывать . |
|
eduard2
Модератор
Сообщения: 4783
|
xnx131, | Цитата: | | эта ссылка отправляет на общий поисковик , или я чего то не понимаю | Это так движок на сайте заточен ,надо вбить ссылку в поисковою строку браузера ,уже поправил ссылку обул в урлы | Цитата: | по поводу б.п - все силовые ключи находятся под пропаянными радиаторами . вот компоненты которые видно
L6599D ,L6562D , EL817,2N440 | За состав БП Спасибо! ,обычный набор для этой конторы ,там ивертора случайно нет ещё ?| Цитата: | | а с распиновкой на проц не поможешь | Я тебе ещё вчера его кинул потом удалил ,давай так с начало тебе эту схему сброшу ,если этот проц там стоит тогда его и пиновку можно тебе скинуть проц MST6M48RHS |
|
semvictor
Фанат форума
Сообщения: 3098
|
xnx131,Вот.
.jpg 111.05 КБ Скачано: 687 раз(а)
|
|
eduard2
Модератор
Сообщения: 4783
|
| semvictor, Привет! В формате jpg не очень хорошо видно этот проц ,да ТС уже как бы ссылку открыл на схему с этим процем ( обул её в урлы) на пиновку скинул на этот проц на китаёзный сайт - там можно посмотреть по лучше ,и с переводом на русский -,что бы его скачать от туда надо иметь 1- фунчи ( типа 1-бал снимают с тебя при скачивания) там ещё есть V2-'этого проца ,можно тоже его посмотреть |
|
semvictor
Фанат форума
Сообщения: 3098
|
| eduard2, Да а что там особо смотреть? |
|
|
xnx131
|
да схема именно та , проц выпаял , и кое как отколол от радиатора , зря я танцевал с бубном и надеялся что он живой . ещё когда сосчитать прошивку с 25Q32 не выпаивая её через прищепку мне не удалось , только после выпаивания , сразу всё говорило на процессор . ну ладно ВСЕМ ОГРОМНОЕ СПАСИБО за ПОМОЩЬ !
ДОБАВЛЕНО 02/02/2016 11:15
Да edyard2 на счёт инвертора , нет к блоку питания он не прилеплен , выхода - 5в. 12в. 24в. подсветка питание led драйвер , тебе его состав нужен ? |
|
|
xnx131
|
| ну всем спасибо тему можно закрыть , отметить как решённую ! |
|
eduard2
Модератор
Сообщения: 4783
|
xnx131, Давай состав Лед драйвера ( не помешает ) Да и ещё у тебя ШИМ в этом БП какой стоит под U100 -у меня есть схема на него - вроде микруха 6- лапая ( мож у меня схема от другого БП ?) и полевики какие у тебя там стоят под позициеё Q6.7,8 ? -схема блин без номиналов у меня ) Да можешь мне фотку печатки этого БП на мыло ( или в личку- ) выслать- очень надо
ЗЫ- тему то я зарою ,по правде говоря изначально говоря что процу кирдык настал ,когда ты написал про свою неисправность |
|