| Автор | Сообщение |
kolya-zerber49
Завсегдатай
Сообщения: 771
|
Какой-то варвар выкусил транзистор на радиаторе - фото прилагаю.



|
|
pabel
Фанат форума
Сообщения: 5471
|
| Если с проводимостью разберешся то скорей всего эти-КТ808 или ГТ806. |
|
VikBel
Старший модератор
Сообщения: 5393
|
|
kolya-zerber49
Завсегдатай
Сообщения: 771
|
VikBel, не она  |
|
kolya-zerber49
Завсегдатай
Сообщения: 771
|
У меня 2 тиристора, транзистор который выкушен по цоколю как КТ803-808, 2 транзистора типа КТ3102 (точно смогу сказать только завтра) - с выкушенным транзистором их всего 5.

|
|
|
deeloc
|
| Мощный транзистор на радиаторе кт803А, не могли бы вы выложить фото платы которая сбоку. Там вроде кт502 и кт503 стояли. |
|
|
starovert
|
Здравствуйте! Такое, как на Вашем фото, зарядно-разрядное устройство УЗР-П-12-6,3УХЛ3,1 - 1991 года выпуска работает у меня вот уже 20 лет. Там стоит триод КТ803А выпуска 10 1988 года. К сожалению, утеряна схема, а она мне сейчас очень нужна. Не удалось ли вам её отыскать?  |
|
eduard2
Модератор
Сообщения: 4783
|
|
kolya-zerber49
Завсегдатай
Сообщения: 771
|
eduard2, где же ты был когда я искал эту схему - это же она!!!  |
|
eduard2
Модератор
Сообщения: 4783
|
kolya-zerber49, | kolya-zerber49 писал: | | eduard2, где же ты был когда я искал эту схему | да...а да я только через месяц появился на форуме -так ,что не как немог дать схему на твой девайс |
|
|
vova1464
|
eduard2, где же ты был когда я искал эту схему - это же она11111
VT2-кт503-npn VT3-кт502-pnp
у меня были в обрыве управ.элект на тиристорах |
|
|
Amw
|
| kolya-zerber49 писал: | | Какой-то варвар выкусил транзистор на радиаторе - фото прилагаю. | Он, этот транзистор, работает только в режиме "разряд"... Так что и не нужен. |
|
|
Systemerr
|
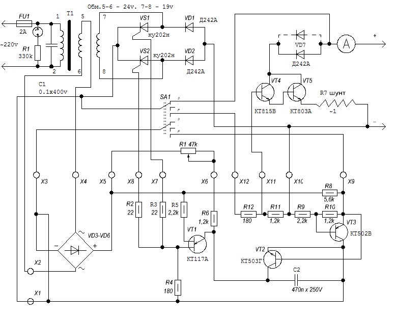
Приветствую! Недавно ремонтировал такое устройство. Решил вот дополнить приложенную выше схему,может быть кому то пригодится. Удачи!
Зарядное_УЗР-П-12-6,3УХЛ3,1.jpg 100.75 КБ Скачано: 6667 раз(а)
|
|
|
Mahor
|
Здравствуйте, уважаемые старожилы. Прошу помощи зала. Это мои первые шаги в схемотехнике и хотелось бы восстановить зарядное устройство с точно таким же названием на шильдике, но с гордым названием "РЕЙД". К сожалению, один транзистор выгорел и потерян. Ни одна из схем в инете не подошла. Курю тему уже 3-4 дня (((. картинки прилагаю
https://drive.google.com/open?id=0B2kR-TLH-346d3gtc1NrQUJPeFk
помогите понять хотя бы что выгорело PNP или NPN ((
три оставшихся в живых транзистора все одинаковые КТ3107
комплектация моего УЗР-П-12-6,3-УХЛ3.1
конденсатор 220nL 250v
конденсатор 100nK 250V 100nK - 100 нФ
К50-35 - конденсаторы электролитические алюминиевые 10 мкФ, 25 В
Тиристор КУ101Б 1A50V 2 шт
тиристор 2у202е или может быть аналог КУ202 1 шт
Резистор переменный СП4-1 (RES СП4-1А 0.5-220 кОм) 1Ампер 0,25вт 2 шт
Герконовые электромагнитные реле РЭС42 (12Вольт замыкающее)
транзистор КТ3107 (кремниевый транзистор, p-n-p) 3шт
переменный резистор 47КМ СП3-4 спаренный
4 разрядных резистора с5-35В-16 (16 Ватт) величина сопротивления 5,1 Ом мощные |
|
|
Systemerr
|
| А с чем он связан по схеме? |
|
|
Mahor
|
таки собрал я его )) и даже работает, но решил взять вместо неизвестного транзистора комплиментарную пару из кт361В и кт3102А из схемы выложенной выше. Заработало, но на выходе даёт 16 вольт, что мне совсем не нравится. Тогда решил заглянуть в инструкцию по пользованию )) и мне запомнилась фраза "о том, что аккумулятор заряжен вы поймёте по бульбашкам в электролите" Ооооо. Как сказал кто то про них на одном из форумов "дайте уже им спокойно умереть" )). Что я сегодня и сделал. Выкинул всё и за полдня собрал схему _http://www.aaroncake.net/circuits/charger2.asp . Благо, что трансформатор и диодный мост с корпусом и управлением уже есть. Не хватило только одной детали ((. На базаре или не додали или потерял ((. Может во вторник метнусь и буду тестить.
А пройдено и потрачено на восстановление не мало, но я не жалею. Опыт всегда пригодится. |
|
|
Systemerr
|
| Ну тут дело вкуса конечно. |
|
|
trafas
|
| а я жалею потраченного времени на приобретение опыта, вот пришлось сменить профессию, а опыт так и не пригодился. |
|