| Автор | Сообщение |
m.ix
Master Mixa
Сообщения: 1972+
|
Нужна схема программатора motor cracker
Подобная схема не та
номиналы не те и не полна |
|
alex71
Завсегдатай
Сообщения: 366
|
|
m.ix
Master Mixa
Сообщения: 1972+
|
| мобуть оно и полно но на максе 22 микрофарад не должно быть там 1 или 0.1mk |
|
pabel
Фанат форума
Сообщения: 5471
|
Зависит от микросхемы.
ДОБАВЛЕНО 18/08/2011 12:56
Кварц еще нужно ставить,если не внутрисхемно будешь делать. |
|
m.ix
Master Mixa
Сообщения: 1972+
|
кварец то это само собой
а то что со схемой что то не то и не так - однозначно
проц по любому дуть нужно
и по этому ошибки не допустимы.
как при изготовлении сего так и подключении. |
|
alex71
Завсегдатай
Сообщения: 366
|
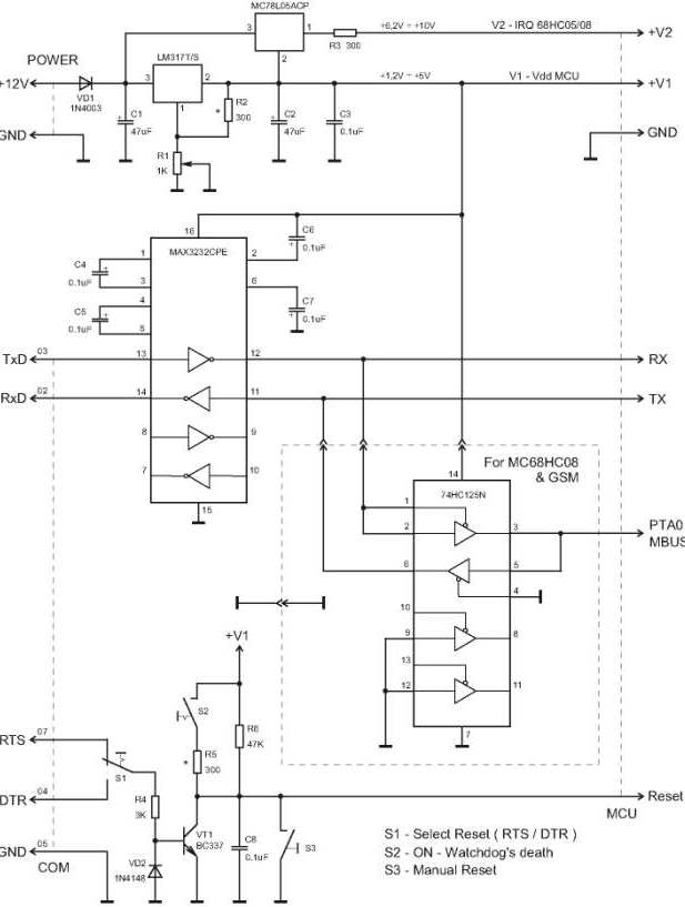
Вот схема от Бобра, когда-то сам ей пользовался, работает.
3232.jpg 46.66 КБ Скачано: 2808 раз(а)
|
|
pabel
Фанат форума
Сообщения: 5471
|
Собери по этой из даташита,по правильной.  |
|
m.ix
Master Mixa
Сообщения: 1972+
|
| ладно буду рисовать от руки |
|