| Автор | Сообщение |
|
evg6761
|
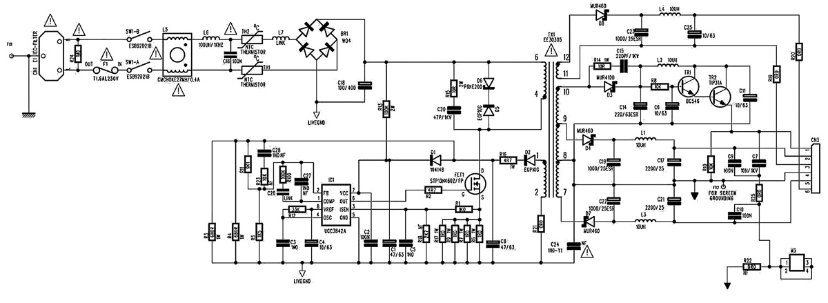
Сгорел блок питания им. в моем пульте, запчасти нашел ,впаял .А дальше тупик.Два битых резистора на 0,125вт., так мне всё подпортили ,где их собирали???. .Маркировка резистора с одной и с другой стороны читается.Если у кого есть схема,я буду признателен.  |
|
aze1959
Распугиватель "гениев"
Сообщения: 6574
|
|
киев
Прислонившийся
Сообщения: 6953
|
|
|
hauer0361
|
| У меня есть схема на этот пульт, но толку нет в ней БП трансформаторный. Я тоже ищу схему ИБП, но как LX7-II. У меня еще один блок от E6, он похож как две капли по схеме. Думаю у производителя все схемы идентичны так что найдёшь любой будешь счастлив. Если мне всё же удастся что-то накопать, поделюсь обязательно. Я починил блок, если есть вопросы, задавай. |
|
|
trosha1984
|
| та же самая история, 2 резистора сгоревших , расскажите какую обвязку меняли, микросхема ic1 целая? заранее спасибо |
|
|
hauer0361
|
| Прошло уже десять дней, тема еще актуальна??? |
|
Никола-борода
Передовик
Сообщения: 2944
|
| hauer0361, Если что-то имеешь, поделись ! |
|
|
hauer0361
|
|
Никола-борода
Передовик
Сообщения: 2944
|
|