ESpec - мир электроники для профессионалов


Схема автомобильного усилителя Mistery MB1.700D v2

  Список форумов » Схемы и сервис-мануалы

Следующая тема · Предыдущая тема
АвторСообщение
ddimm 
Участник
Сообщения: 170
ddimm
 
Сообщение #1 От 10/09/2011 00:07 цитата  

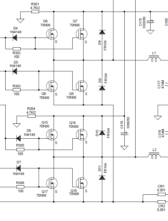
Ищу схему на данный сабж. Или хотя бы номиналы транзисторов Q6-Q9 и Q15-Q18. Пришел без них вообще.
Nik 
Завсегдатай
Сообщения: 421
 
Сообщение #2 От 10/09/2011 05:33 цитата  

70N06

  Снимок.PNG  51.96 КБ  Скачано: 1138 раз(а)
ddimm 
Участник
Сообщения: 170
ddimm
 
Сообщение #3 От 10/09/2011 14:54 цитата  

у меня на остатке от Q15 смог разобрать только ....3710
Subsonic 
Заглянувший
Сообщения: 1
 
Сообщение #4 От 20/12/2012 15:16 цитата  

IRF3710 щас посмотрел

Перейти: 
Следующая тема · Предыдущая тема
Показать/скрыть Ваши права в разделе

Интересное от ESpec


Другие темы раздела Схемы и сервис-мануалы



Rambler's Top100 Рейтинг@Mail.ru liveinternet.ru