ESpec - мир электроники для профессионалов


Ищу схему портативного DVD PDV-T090EV или часть зарядки АКБ

  Список форумов » Схемы и сервис-мануалы

Следующая тема · Предыдущая тема
АвторСообщение
tanol 
Завсегдатай
Сообщения: 436
 
Сообщение #1 От 06/04/2013 17:03 цитата  

Собран на плате: AL1389QD-033 ver:3-A2
процессор MT1389VDU
тюнер SHJ-6A FU8A051
AL5666 F16-100HIP APA2068 CHK0501 FDS4953
Интересует в основном схема зарядки на микросхеме CHK0501C и 4953 (по моему это FDS4953) Dual 30V P-Channel .Два полевика Р-канал.

  фото платы.rar  735.56 КБ  Скачано: 1635 раз(а)
n max 
Модератор
<B>Модератор</B>
Сообщения: 17622
 
Сообщение #2 От 06/04/2013 17:41 цитата  

http://www.xmchk.com/images/CHK0501.pdf
у китайцев нашёл
tanol 
Завсегдатай
Сообщения: 436
 
Сообщение #3 От 06/04/2013 18:04 цитата  

n max ,спасибо,но этих даташитов разных я накачал,типовое включение у них разные...
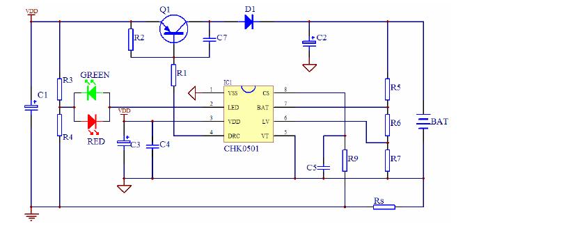
Уж срисовывал с платы .У меня включение CHK050 :1 и 5 пин GND 4 пин-выход на базы J3Y и 2TY.С коллектора J3Y на полевик FDS4953,а с коллектора 2TY на 8 пин CHK0501.
Примерная схема

  схема.JPG  27.55 КБ  Скачано: 2085 раз(а)
n max 
Модератор
<B>Модератор</B>
Сообщения: 17622
 
Сообщение #4 От 06/04/2013 18:14 цитата  

так врубите по даташитовской если не заработает то наверное контроллер кеды за иконы заложил
приведённая вами схема в файле похожа на даташитовскую
tanol 
Завсегдатай
Сообщения: 436
 
Сообщение #5 От 06/04/2013 18:42 цитата  

Такой схемы включения в даташите нет.
Может быть разные схемы включения CHK0501C и CHK0501,CHK0501A
n max 
Модератор
<B>Модератор</B>
Сообщения: 17622
 
Сообщение #6 От 06/04/2013 19:06 цитата  

на полевике и двух биполярниках реализован внешний шим которым микросхема управляет в старт-стопном рехиме по сигналу внутренней логики.Т.е эта фича только для увеличения тока заряда без применения радиаторов.Буквы в конце названия указывают на напряжение питания(насколько я понимаю китайскую грамоту)микросхемы и на количество заряжаемых элементов-соответственно

Перейти: 
Следующая тема · Предыдущая тема
Показать/скрыть Ваши права в разделе

Интересное от ESpec


Другие темы раздела Схемы и сервис-мануалы



Rambler's Top100 Рейтинг@Mail.ru liveinternet.ru