| Автор | Сообщение |
|
finder2
|
В блоке питания ( main TP.RT2984T.PB801) сгорел MOSFET, ШИМ, вся ихняя обвязка (подсветка). БП на 12В рабочий. Интересуют номиналы резисторов и конденсаторов . Похожие схемы есть, много, но без номиналов, или сомневаюсь, так как большой разброс. Уже пытался запустить, но пока безрезультатно (с ШИМкой SG6859ATZ). Одна из схем и фото.
IMG_20191223_184354.zip 4.79 МБ Скачано: 699 раз(а)
BRAVIS.jpg 113.06 КБ Скачано: 862 раз(а)
|
|
dima644
Передовик
Сообщения: 1065
|
У тебя второй канал питания живой. Номиналы в обвязке полевика те же.
Шимка такая же. Напруга выходная известна? По даташиту и обрывкам маркировки на ОТМЫТОМ деталье подбереш номиналы делителя на 4 ногу. А остальное как в другом канале...
Маркировку шимки можеш получше сфоткать . Или опиши тут.
Блин , как давно я тут не был....
Н27 - DTC363EK(U) в корпусе sot-346 |
|
|
finder2
|
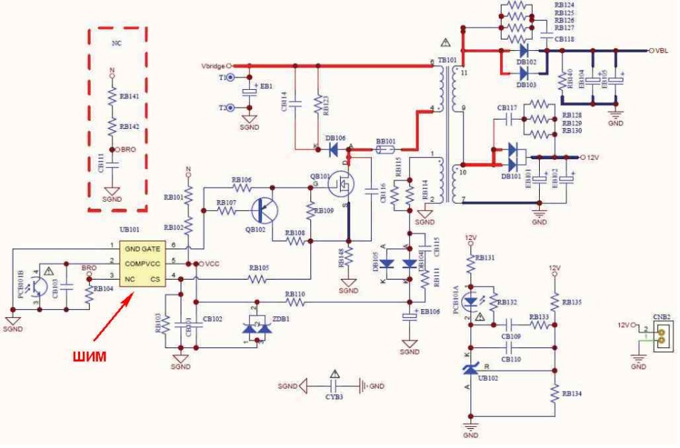
| ШИМ на рабочем канале 12В - "Pct", не нашел расшифровку. Вых. напряжение сгоревшего БП неизвестно, но меньше 200В. (Вых. конденсаторы на такое напряжение). Не смог определить какой ШИМ, но SG6859ATZ есть в наличии, и раньше использовал. Есть даташит, но там символическая схема. есть и другие схемы. Если все выгорело, то посчитал, что можна и на ней, тем более , уже был прецедент, ставили такую же и работало: http://monitor.espec.ws/section27/topic303596.html Собрал, с лампой 100Вт в цепи 220В и 60Вт нагрузка вместо подсветки - последняя при включении один раз мигает - и все. Полевик - 70R900, QB102 - 3906, RB104 -100к, RB105 - 470 Ом, RB106 - 100 Ом, RB107 - 470 Ом, RB108 - 22 Ом, RB109 - 10к, RB110 - (470 - 1к), RB148 - 0.22 (0.27 должно быть), может и тут проблемка. СВ101 - 300р, СВ102 - 10n, СВ103 - 1n. Схемка не помешала б... |
|
dima644
Передовик
Сообщения: 1065
|
А RB103-? Он с RB105 образует делитель на 4 ногу. Защита по току.
Для RB105 470Ом очень много по моему. Там омы или даже доли ома должны быть... |
|
|
finder2
|
|
|
finder2
|
| Проблема давно решена, забыл отметить. Схема то была рабочая, я просто не знал. Может начинающим поможет мое описание. Ошибкой было подключить через лампу 100 Ватт и на лампу 60 Ватт. 100 в данном случае маловато. Нужно 150 и выше. Если при включении моргает лампа нагрузки - значит можна пробовать на подсветку подключать. В моем случае она заработала. Спасибо dima644 за попытку помочь. РЕШЕНО! |
|