| Автор | Сообщение |
eduard2
Модератор
Сообщения: 4783
|
Приветствую всех! собственно запрос указан в заголовки темы
интересует микруха U801 SOT23-5 на вых (4 пин) нет напруги и в БП накрылась микра UP401 SOP8 |
|
buff
Завсегдатай
Сообщения: 580
|
| Модуль питания какой , обзови... |
|
eduard2
Модератор
Сообщения: 4783
|
buff, | Цитата: | | Модуль питания какой , обзови... |
Та такой же как в Changhong HSS30D-1MB 190
значится так
UP401
3 нога- корпус
2- вых на полевик
1-питание
5- FB
с остальными пока не понял куда идут
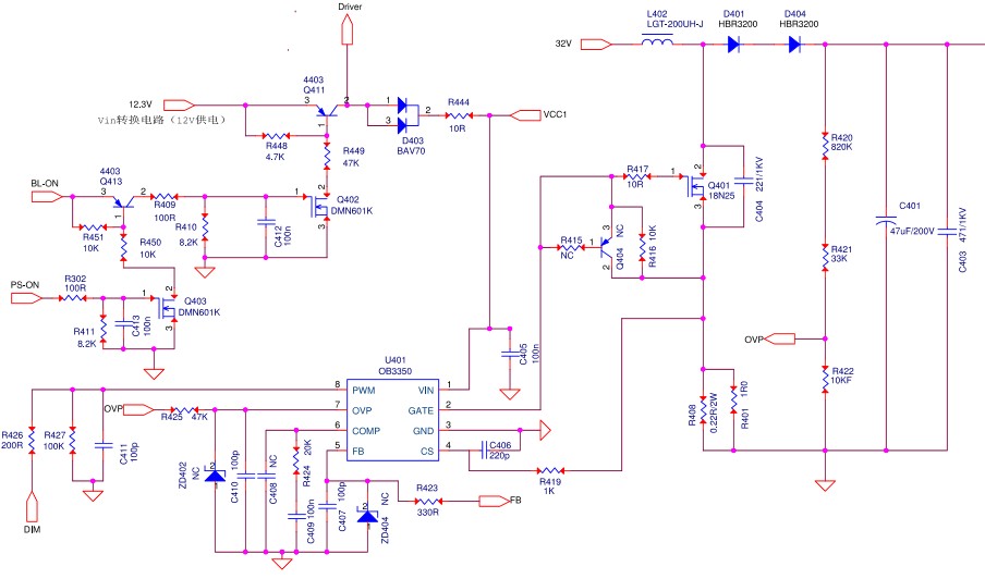
что то похоже на ОВ3350 ?
А вот которая на майне находится 5 лапая скорей всего DC-DC |
|
vornst50
Завсегдатай
Сообщения: 391
|
|
eduard2
Модератор
Сообщения: 4783
|
|
vornst50
Завсегдатай
Сообщения: 391
|
| eduard2, Привет !Эдуард! Разрисуй её легче найти будет. |
|
eduard2
Модератор
Сообщения: 4783
|
vornst50, значится так
1- (я так понял EN ) через резик 100к на 4 пин (вых 5В стен би)
2- корпус
3- (SW - по моему )через дроссель на 12В
5- через резик 13 К на корпус
Ну как то так |
|
vornst50
Завсегдатай
Сообщения: 391
|
eduard2, 1. pin EN вкл
2.pin земля
3.pin SW через дроссель выход напряжения
4.pin ? вход напряжения питания
5.pin FB опорное напряжение
ДОБАВЛЕНО 26/06/2016 16:12
И еще ЭД посмотри куда идет напряжение после дросселя там или 3.3 вольта или 5.0 вольт на мамке может любое быть. По этой формуле можно определить какое напряжение стабилизации.



|
|
vornst50
Завсегдатай
Сообщения: 391
|
| eduard2, Привет! А фото платы можешь выложить? |
|
|
samilo
|
|
eduard2
Модератор
Сообщения: 4783
|
| samilo, Привет! Александр так и есть SY8009B - вот только позиционный номер другой у неё стоит ( подожди я сейчас посмотрю мож я номер позиционный на плате спутал ?) |
|
vornst50
Завсегдатай
Сообщения: 391
|
Еще такая

|
|
eduard2
Модератор
Сообщения: 4783
|
vornst50, Неа.. у меня другая стоит и позиционный номер у неё другой ( кстати откуда у тебя этот скрин ? на какой телик)
UP401=OD3350
U803=SY8008B
PS- Конечно дико извиняюсь ( до сих пор не пойму как это у меня вышло ? - так маханутся ) ,не досмотрел я внимательно ,какая там у меня мать стоит в месте с БП , оказывается кто то до меня ( или изначально так и было - пока не понял ,выясняю у хозяина говорит, что сдавал его в мастерскую когда ещё на гарантии был,больше не чего не знает) там стоит мать от СHANGHONG 32C2000 майн JUC7.820.00086129 ( chassis ZLS42A-P) - из этой схемы и скрины положил в тему - отпишусь с начало тут и возможно залью эту схему в обменник , а потом на сайте aze1959 -там тоже много инфы мне дали ребята ( Спасибо! им огромное особенно samilo - дал мне уникальную схему на этот майн который на шапке стоит ) да в принципе майн на этот телик тоже от Сhangong JUC7.820.00084054 вот шасси ( движение по Китайски не как не пойму какое у этого майна ? ) вроде как LS1B ? |
|
RAMMER
Передовик
Сообщения: 1027
|
| eduard2 писал: |
Та такой же как в Changhong HSS30D-1MB 190
значится так
UP401
3 нога- корпус
2- вых на полевик
1-питание
5- FB
с остальными пока не понял куда идут
что то похоже на ОВ3350 ?
А вот которая на майне находится 5 лапая скорей всего DC-DC |
U101 NCP1251A
U401 OB3350
ДОБАВЛЕНО Июль 01 2016
PSU ...
ДОБАВЛЕНО Июль 01 2016
eduard2 , вот тут её показывал , а вот тут полная схема ...

U101 NCP1251A.jpg 90.7 КБ Скачано: 1185 раз(а)
U401 OB3350.jpg 79.11 КБ Скачано: 870 раз(а)
NCP1251A UP101 + OB3350 UP401 (TSUMV59).pdf 74.39 КБ Скачано: 853 раз(а)
|
|
eduard2
Модератор
Сообщения: 4783
|
RAMMER, Саша Спасибо! тебе но у меня это всё есть ,я же писал об этом | Цитата: | | СHANGHONG 32C2000 майн JUC7.820.00086129 ( chassis ZLS42A-P) - из этой схемы и скрины положил в тему - отпишусь с начало тут и возможно залью эту схему в обменник , | ну тогда ,и не стоит её закачивать в обменник раз ты её положил в тему
ЗЫ- кстати ты там на китаёзном сайте схему на этот БП положил в теме ? (я там тоже регу имею ,но её не скачивал сам знаешь 2 очка от туда снимут за это дело ) - вот же эта тема да ещё можно в этой теме положить БП 240 -он аналогичен 190 |
|