| Автор | Сообщение |
|
viktorik
|
Cостав:
Блок питания собран на TDA4605-3 и Q624 BUZ91
Тюнер SF1218K
проц.- SAB-C161R1, звук - MSP3410D, видео - SAA4992H TDA4780
Микросхемы - TDA6151-5X, TDA5523M, SAA1300, STV0056, MAX4546, STI5500, STV299B, TDA6111, TDA7296 и куча других.
ТДКС - Eldor 1372.0016C.
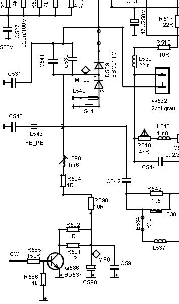
Строчную отключил, БП нагрузил - все напряжения в норме.R594(1ом) в обрыве, С541 был взорван - заменил, С531 был взорван -заменил , L537 выпаивал -признаков поджарки нет, короткое ESR-метер не показывает, индуктивность померять нечем.D539 звонится нормально, но все равно хочется поменять .Подскажите на что менять. Строчный транзистор Q534 целый. С540 был высохшим. FBT может быть причиной всего этого? |
|
makeym
Фанат форума
Сообщения: 9737
|
|
C1-65A
Фанат форума
Сообщения: 4561
|
|
KRAB
Распугиватель клиентов
Сообщения: 21704
|
| viktorik писал: | | Подскажите на что менять. Строчный транзистор Q534 целый. С540 был высохшим. FBT может быть причиной всего этого? | - а ты погадай на кофе ... Клиентам очень помогает ... отрезвляет "остатки мозгов" ... и они дозревают до приглашения МАСТЕРА! |
|
makeym
Фанат форума
Сообщения: 9737
|
viktorik, (С541 был взорван - заменил, С531 был взорван -заменил ) - блин а почему -же они повзырвались интересно??? напруги в норме -а кондюки бабах
(L537 выпаивал -признаков поджарки нет, короткое ESR-метер не показывает, индуктивность померять нечем.) - ну а тут ты ваще завернул!
А это ваще што за цепь?
дддд.JPG 45.59 КБ Скачано: 1530 раз(а)
|
|
|
viktorik
|
| E/W коррекция. Что я завернул ? ESR метером мерять катушки ? |
|
makeym
Фанат форума
Сообщения: 9737
|
(Что я завернул ? ESR метером мерять катушки ?) - шо тебе это даст?
Блоки питания оба норму выдают?Коротышей в цепи коррекции нет? во вторяках строчника-тоже? Цепь запуска ПРОВЕРЯЛ?
Ты ещё нихрена не сделал- а уже строчник виноват! 

|
|
zarah
Не фанат форума
Сообщения: 9825
|
| viktorik, Прочитав твой пост ТРИ раза, я так и не понял - а в чем собственно вопрос? Или закинуть тему в корзину, что бы ты там людям мозги парил? |
|
zarah
Не фанат форума
Сообщения: 9825
|
| viktorik, И шо? Поехали... |
|
|
viktorik
|
|
|
viktorik
|
Решено. Сборка диодного модулятора звонилась нормально а в работе выжигала плату. ESC011M-15 не нашел .Поставил
FMP-3FU. Еще менялся R594=1 ом. и С540= 2.2*250 V. Всем спасибо за участие. |
|